Fig. 3: Projected burden of Lassa-X infection and impacts of vaccination.
From: Health and economic impacts of Lassa vaccination campaigns in West Africa

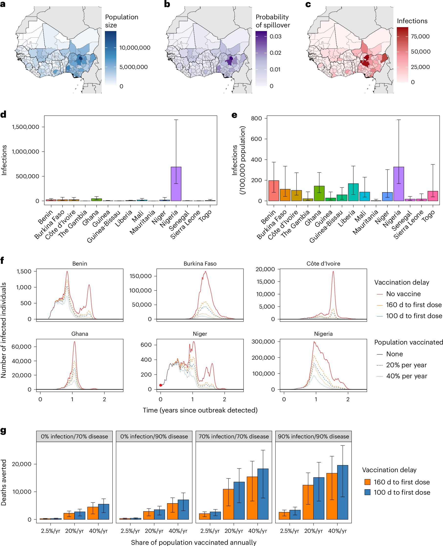
a–c, Maps of West Africa showing, for each district: the population size (a), the probability of Lassa-X spillover (b) and the mean cumulative number of Lassa-X infections over the entire outbreak (approximately 2 years) (c). d,e, The second row depicts the median cumulative incidence of Lassa-X infection over the entire outbreak (d) and the median cumulative incidence over the entire outbreak per 100,000 population in the absence of vaccination (e). Interquartile ranges are indicated by error bars (n = 10,000). f, The total number of Lassa-X infections over time in six selected countries in one randomly selected outbreak simulation in which the initial Lassa-X spillover event occurred in Niger (the red dot highlights the initial detection of the epidemic at time 0). Lines show how a vaccine with 70% efficacy against infection and disease influences infection dynamics, where line color represents the delay to vaccine rollout, and line dashing represents the rate of vaccination (the proportion of the population vaccinated over a 1-year period). g, The mean cumulative number of deaths averted due to vaccination over the entire outbreak and across all countries, depending on vaccine efficacy (panels), the rate of vaccination (x axis) and the delay to vaccine rollout (colors). Interquartile ranges are indicated by error bars (n = 10,000). yr, year.