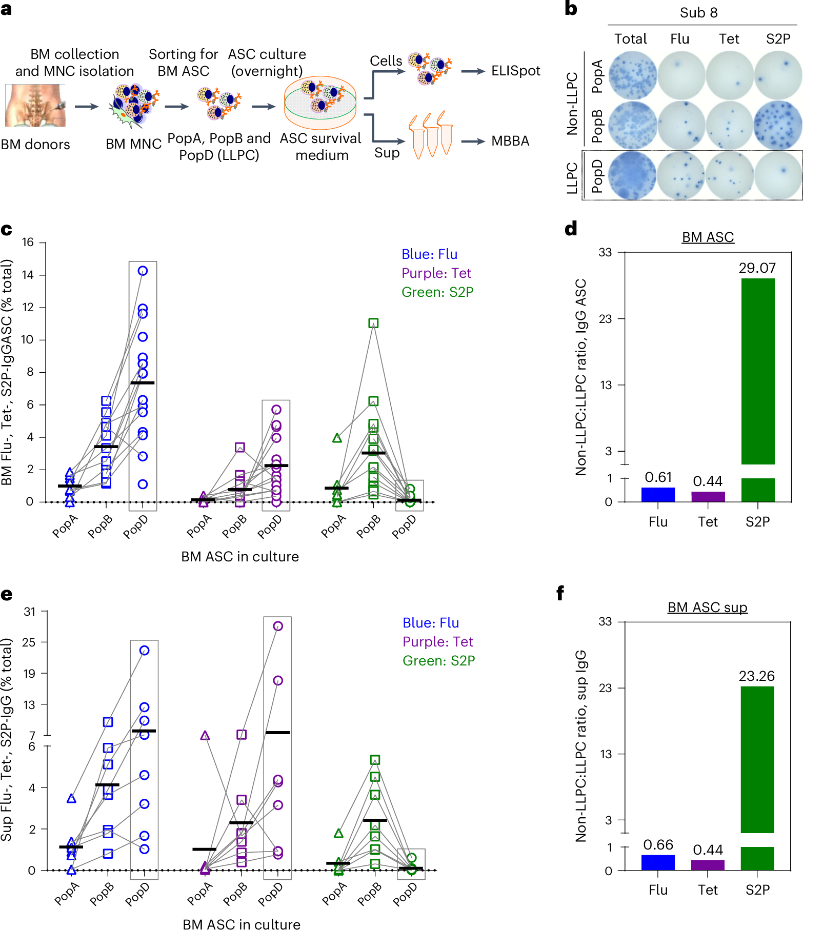
Fig. 2: Absence of SARS-CoV-2 BM IgG LLPC after SARS-CoV-2 mRNA vaccines by detection of ASC and secreted IgG in the BM ASC culture supernatants.

a, Summary of the techniques and the experimental designs for detection of total, Flu, Tet and S2P ASCs and secreted IgG by ELISpots and MBBA, respectively. MNC, mononuclear cells. b, Representative ELISpot scanned images. The numbers of input ASC that were incubated were ~52 K, ~12.1 K and ~10.1 K for PopA, PopB and PopD, respectively. Each symbol represents an individual vaccine subject for total IgG and antigen-specific ASC from PopA, PopB and PopD. c, ELISpots measuring BM IgG ASC specific for Flu, Tet and S2P. Data were generated from 8, 15 and 17 different SARS-CoV-2-vaccinated subjects for PopA, PopB and PopD, respectively. For individual ratios and statistic comparisons between any two antigens for any subset or between any two subsets for any antigen, see Supplementary Tables 1 and 2, respectively. d, Fold difference (ratios) when comparing different vaccine specificities between non-LLPCs (combined PopA and PopB) versus LLPCs (PopD). e, MBBA measuring IgG specific for Flu, Tet and S2P (normalized to total IgG) from culture supernatant of PopA, PopB and PopD. Supernatant preps were collected from 18–24-h cultures of BM ASCs after revival from the FACS sorters and were quantified for total IgG and vaccine-specific IgG in neat (undiluted). Data were generated from eight different SARS-CoV-2-vaccinated subjects. For individual ratios and statistic comparisons between any two antigens for any subset or between any two subsets for any antigen, see Supplementary Tables 1 and 2, respectively. f, The fold difference (ratios) when comparing normalized vaccine-specific IgG in the supernatants from the culture of non-LLPCs (combined PopA and PopB) versus LLPCs (PopD). For ratio calculation, see Methods. For IgG standard versus MFI curve, see Extended Data Fig. 4. Counts were provided by the sorters. LLPC, boxes in b, c, and e. Sub, subject; Sups, BM ASC culture supernatant preps. For details of subjects and samples, see Table 1.