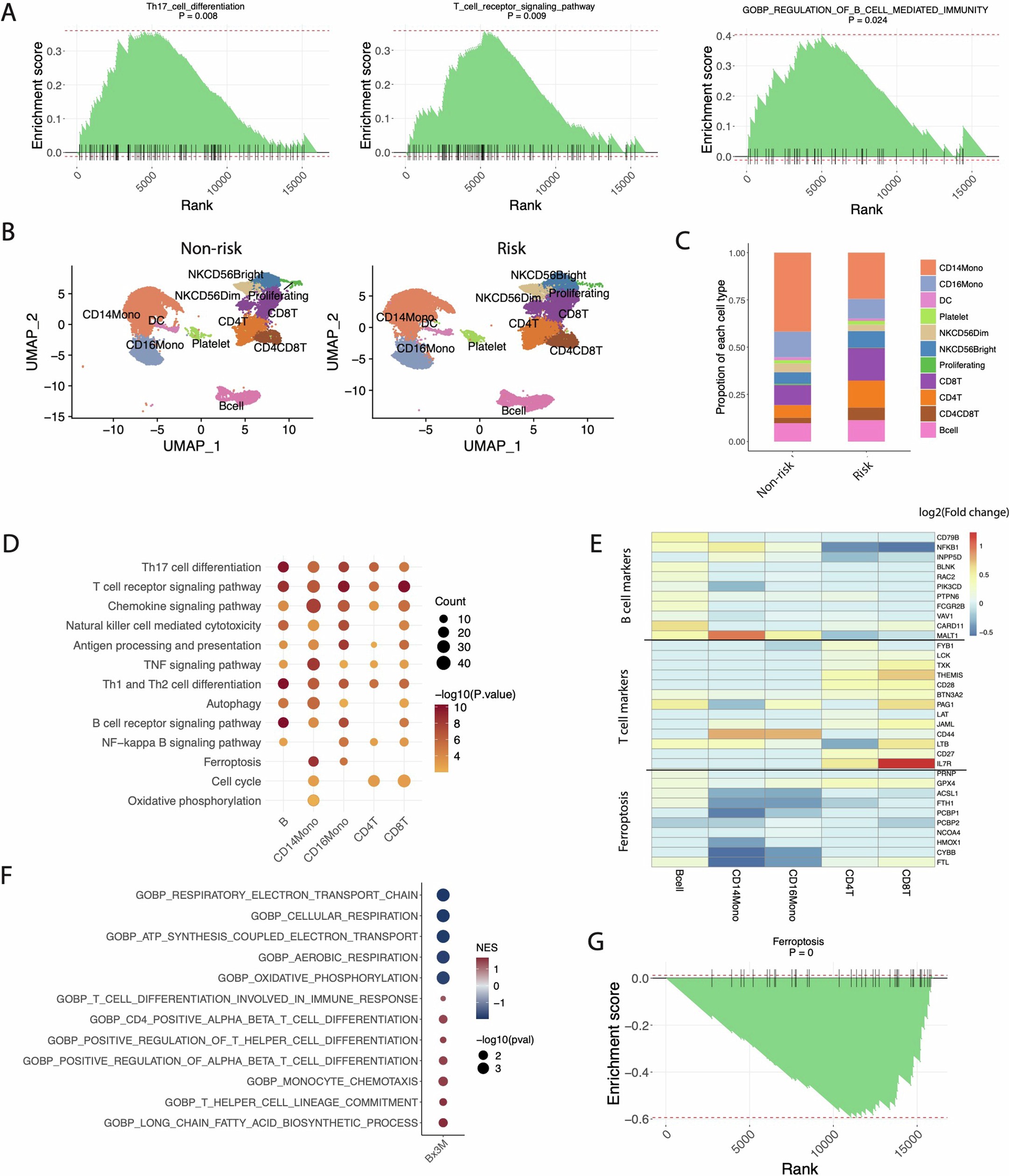
Extended Data Fig. 3: Transcriptomic dysregulation of post-transplant blood and kidneys in AA recipients carrying LILRB3-4SNPs variant (‘Risk’) vs reference (‘Non-risk’) allele.
From: LILRB3 genetic variation is associated with kidney transplant failure in African American recipients

a) Gene Set Enrichment Analysis (GSEA) enrichment plot of the pathways showing gene upregulation involved in Th17 cell differentiation, T cell receptor signaling and B cell mediated immunity in bulk RNA sequencing of the blood samples collected after 6 months post-transplant in AA recipients with (n=10) vs without (n=10) LILRB3-4SNPs. GSEA analysis was performed on post-transplant blood expression profiles of the recipients with and without the SNP to identify the pathways associated with the SNP (P <0.05). b) UMAP of single cell RNA sequencing of the PBMCs isolated from 6 AA patients (with (n=3) and without (n=3) LILRB3-4SNPs) at 24-month after transplantation. c) Cell proportion of each cell type in two groups. The increased T cell and decreased monocyte populations were detected in the SNPs carrying recipients. d) Function enrichment of DEGs between patients with and without LILRB3-4SNPs in each cell type demonstrating gene dysregulation involved in T/B cell activation and ferroptosis. DEGs in the subpopulation was identified by two-sided Wilcoxon Rank Sum test at P value <0.05. The gene-function enrichment was evaluated with one-sided hypergeometric test. e) Heatmap showing the log2(fold change) of selected DEGs of B, T cell activation and ferroptosis signatures between SNP+ vs SNP- cells in each cell type. f) Dysregulated functions (NES: normalized GSEA enrichment score) in 3-month post-transplant biopsies from 6 AA recipients with (n=3) and without (n=3) the LILRB3-4SNPs. g) GSEA enrichment plot showing down-regulation of ferroptosis-negatively associated genes comparing the patient with (n=3) and without (n=3) LILRB3-4SNPs in 3-month biopsies. The shared transcriptional dysregulation among recipient’s pre- and post- transplant blood, transplanted kidneys implied the persistent inflammation in the blood stream post-transplant causes kidney damage.