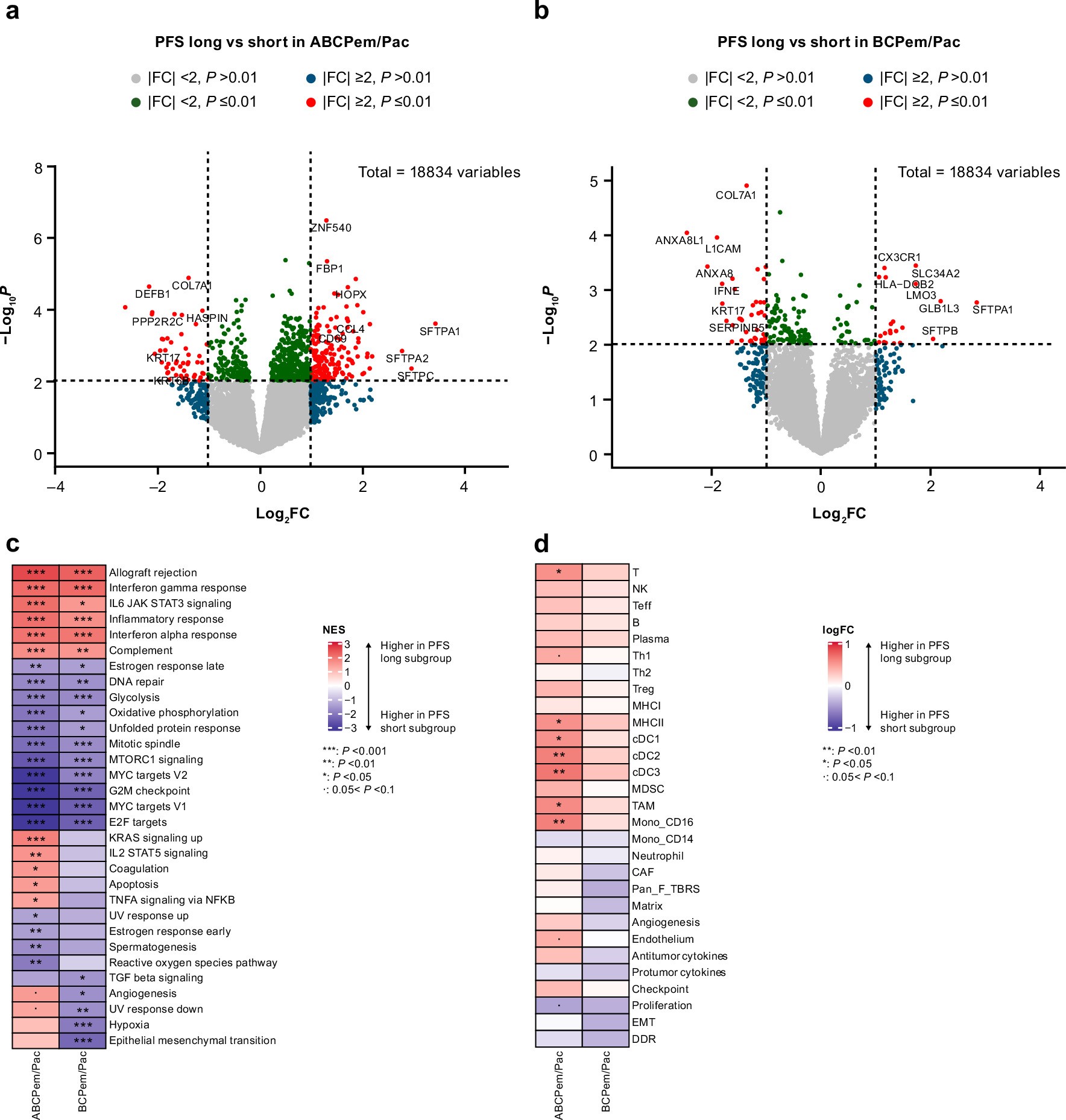
Extended Data Fig. 4: RNA sequencing comparison of patients with long PFS (≥ median) vs short PFS (< median) in the ITT population.

(a) Volcano plot of differentially expressed genes in the ABCPem/Pac arm. The log2 FC indicates the fold change in the expression level for each gene. Each dot represents one gene. |FC| of 2 and unadjusted P value of 0.01 were used to define genes that are differentially expressed at statistically significant levels. Genes that were significantly up or down regulated were labeled in red. (b) Volcano plot of differentially expressed genes in the BCPem/Pac arm. The log2 FC indicates the fold-change in the expression level for each gene. Each dot represents one gene. |FC| of 2 and unadjusted P value of 0.01 were used to define genes that are differentially expressed at statistically significant levels. Genes that were significantly up or down regulated were labeled in red. (c) Hallmark analysis of differential gene expression in the ABCPem/Pac and BCPem/Pac arms. The enriched gene sets in the long and short PFS subgroups were labeled in red and blue, respectively, for both the ABCPem/Pac and BCPem/Pac arms. Asterisks denote the level of statistical significance. (d) Gene expression signature analysis in the ABCPem/Pac and BCPem/Pac arms. The gene signatures that are expressed at higher levels in the long and short PFS subgroups were labeled in red and blue, respectively, for both the ABCPem/Pac and BCPem/Pac arms. Asterisks denote the level of statistical significance. All P values reported are 2 sided. The CAMERA method was used to adjust P values in (c) and (d) to account for multiple hypothesis testing. ABCPem/Pac, atezolizumab plus bevacizumab, carboplatin, and pemetrexed or paclitaxel; BCPem/Pac, placebo plus bevacizumab, carboplatin, and pemetrexed or paclitaxel; CAF, cancer-associated fibroblast; cDC, conventional dendritic cell; DDR, DNA damage response; EGFR, epidermal growth factor receptor; EMT, epithelial-to-mesenchymal transition; FC, fold change; ITT, intention to treat; MDSC, myeloid-derived suppressor cells; MHC, major histocompatibility complex; Mono_CD14, CD14+ monocytes; Mono_CD16, CD16+ monocytes; NES, normalized enrichment score; Pan_F_TBRS, pan-fibroblast TGF-β response signature; PFS, progression-free survival; TAM, tumor-associated macrophages; Teff, effector T cell; TH1, T helper 1 cell; TH2, T helper 2 cell; Treg, regulatory T cell; WT, wild type.