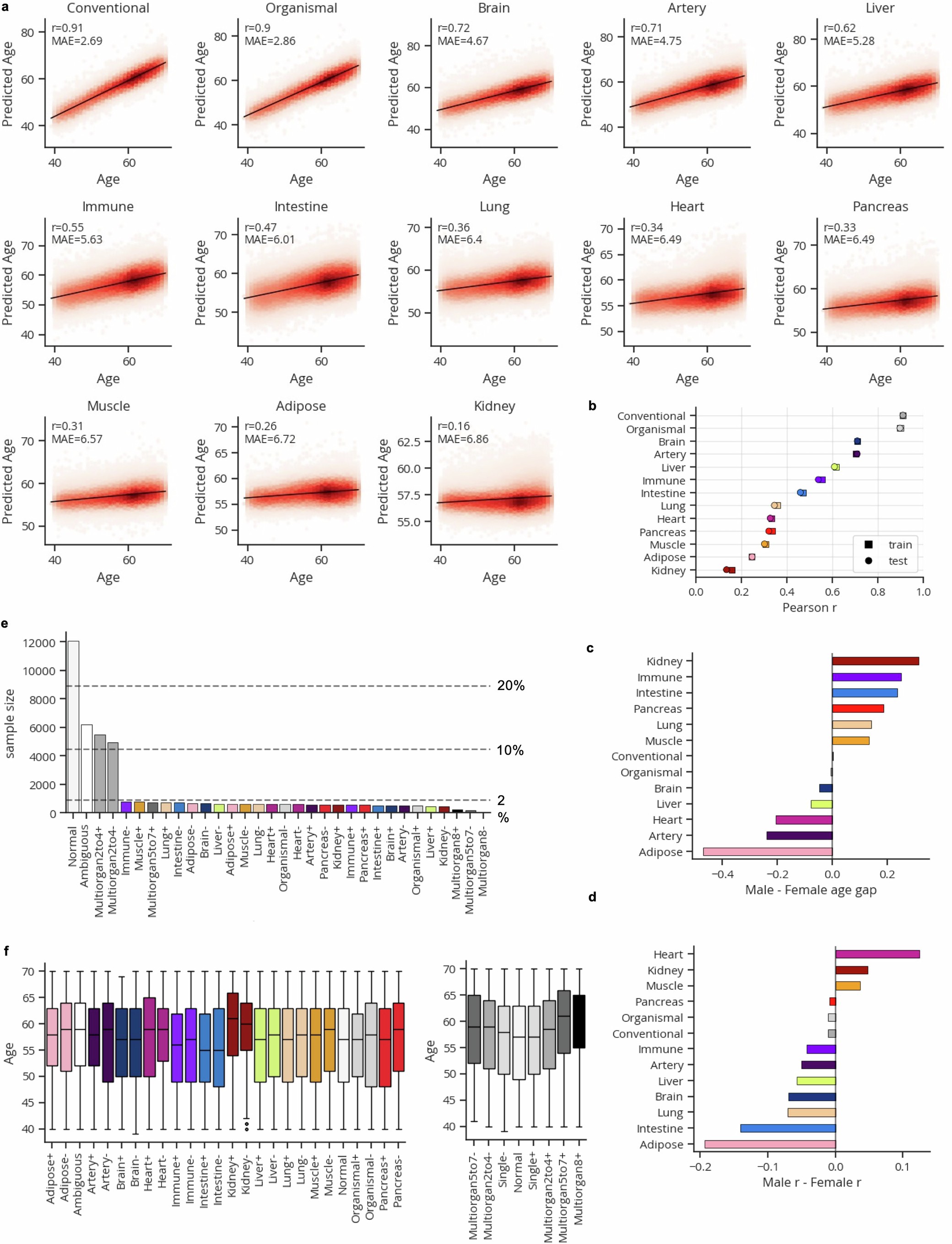
Extended Data Fig. 2: Organ aging models in the UK Biobank.
From: Plasma proteomics links brain and immune system aging with healthspan and longevity

a, Predicted organ age versus chronological age. Pearson correlations (r) and mean absolute errors (MAE) shown. b, Correlation between predicted and actual age across all aging models and train/test splits. c, Difference in correlation between predicted and actual age by biological sex. d, Mean difference in organ age gaps between males and females. e, Extreme ager sample sizes and proportions. f, Age distributions per extreme ager group (n = 44,498). The box bounds are the Q1, median and Q3; the whiskers show Q1 − 1.5× the interquartile range (IQR) and Q3 + 1.5× the IQR.