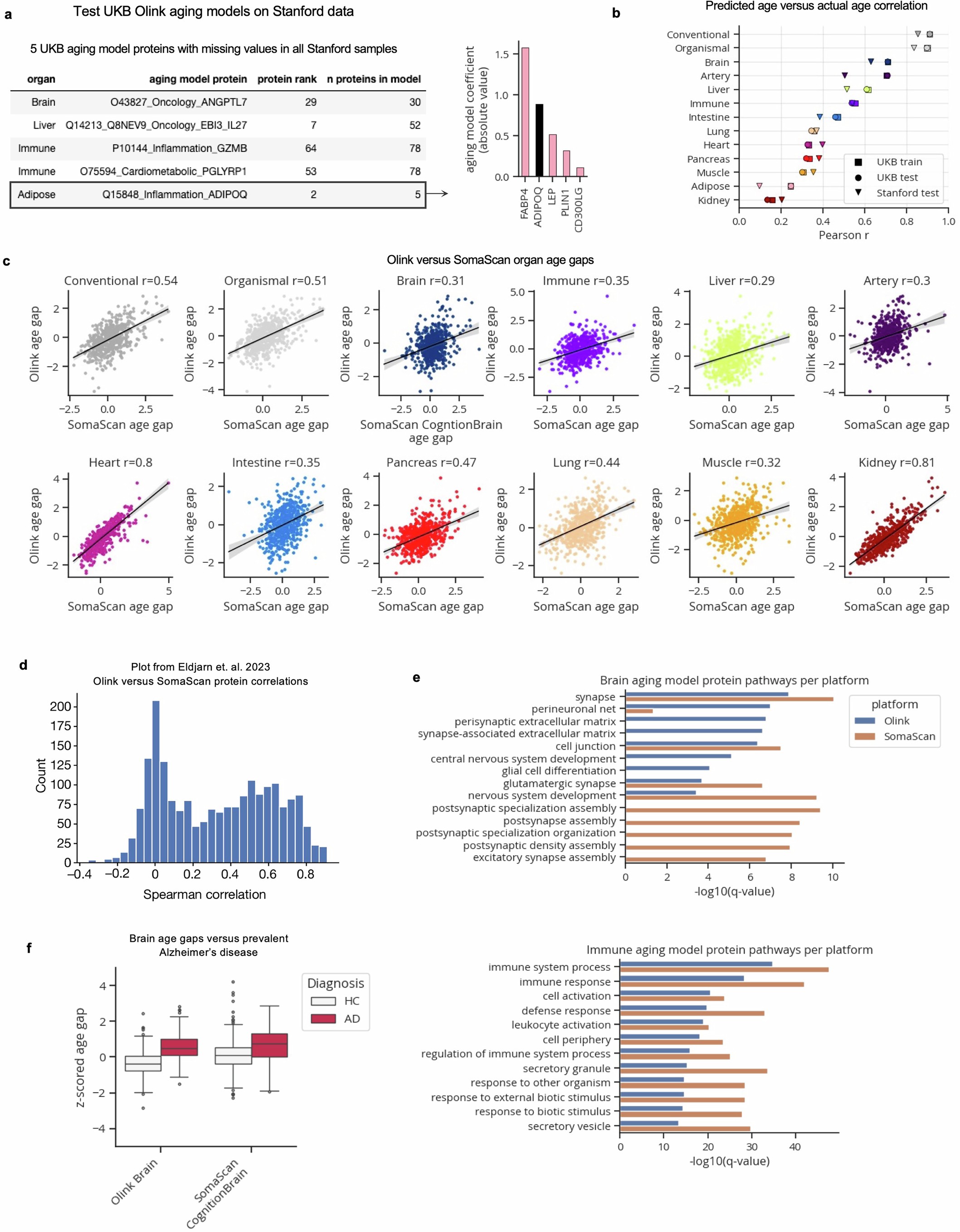
Extended Data Fig. 4: Olink versus SomaScan organ aging models.
From: Plasma proteomics links brain and immune system aging with healthspan and longevity

a, Stanford Olink data contained missing values for the 5 aging model proteins shown. Protein ranks by aging model coefficient compared to total number of proteins in aging model are shown. b, Correlation between predicted versus chronological age in UKB train, UKB test, and Stanford test (cognitively normal controls) data. c, Olink versus SomaScan (Oh and Rutledge et. al. 2023) organ age gaps in Stanford data. Linear regressions with 95% confidence intervals are shown. d, Distribution of correlations between Olink and SomaScan overlapping proteins by name (from Eldjarn et. al. 2023). e, g:Profiler biological pathway enrichment of brain and immune aging model proteins per proteomics platform. f, Brain age gaps versus Alzheimer’s disease diagnosis, per proteomics platform (n = 598). The box bounds are the Q1, median and Q3; the whiskers show Q1 − 1.5× the interquartile range (IQR) and Q3 + 1.5× the IQR.