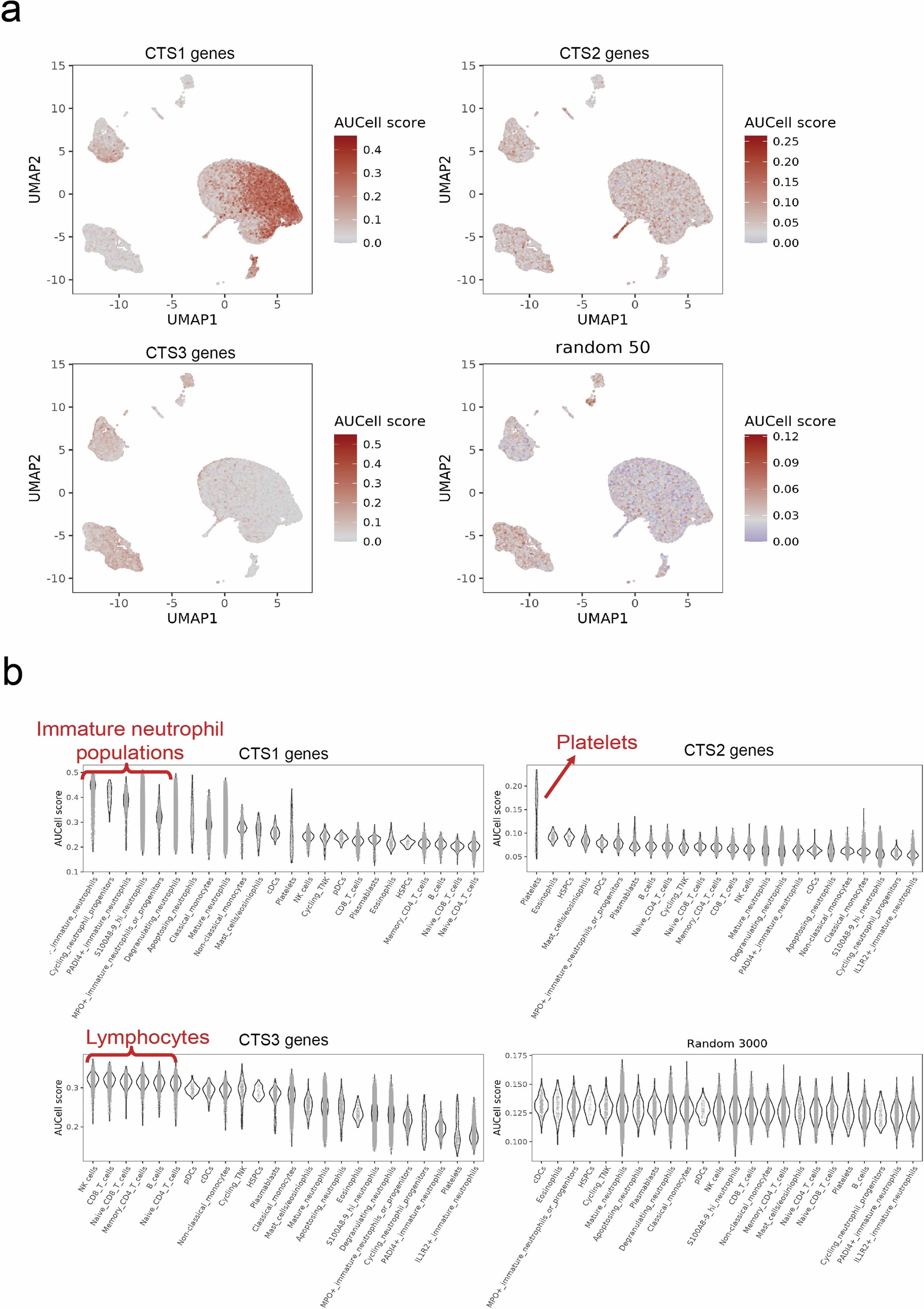
Extended Data Fig. 7: Single-cell patterns of the consensus transcriptomic subtypes.

(a) AUCell scores of each cell in the single-cell atlas (ref. 27; Kwok et al) based on CTS1, CTS2, and CTS3-specific gene sets (30 genes per CTS) projected to Uniform Manifold Approximation and Projection (UMAP) (b) Violin plots depicting cell type-specific distribution of CTS scores.