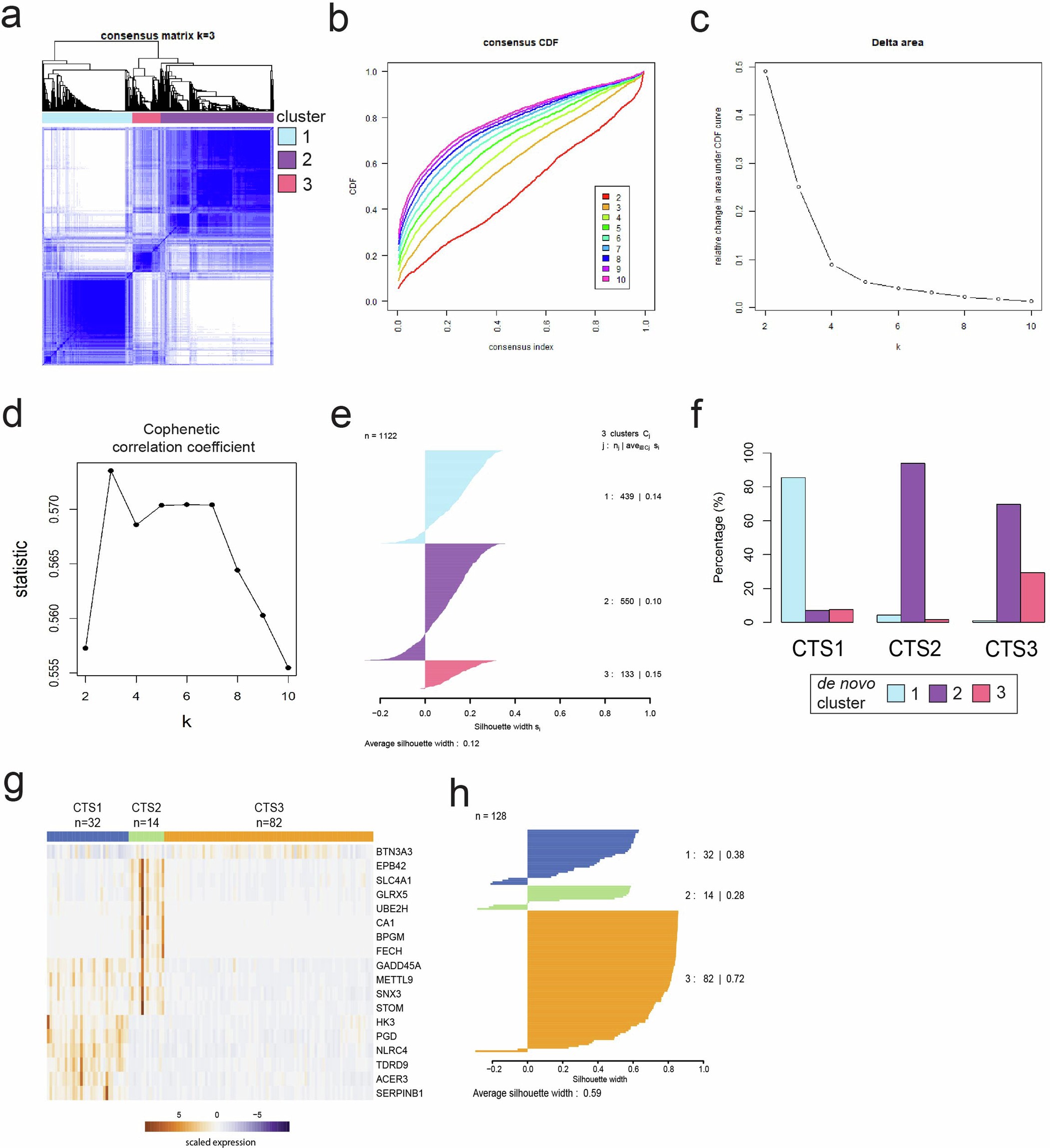
Extended Data Fig. 2: De novo consensus clustering and concordance analysis.

(a) Consensus clustering heatmap depicting the result of de novo clustering of all patient samples from ICU admission (n = 1122) using the entire transcriptome (n = 7260 unique genes) specifically at the optimal k (subtype number) of 3 (b) Consensus cumulative distribution function (CDF) plot at each evaluated k (2-10), (c) the area-under-CDF-curve illustrating that beyond k = 3 there is no appreciable change in AUCDF, and (d) cophenetic correlation coefficients across k = 2 to k = 10, with a clear peak at k = 3 further reinforcing a three subtype model. (e) Silhouette width analysis and plot showing overall positive widths per CTS and on average, indicating optimal clustering. (f) Barplots depicting the percentage of patients assigned to CTSs that cluster to de novo clusters 1-3. (g) Heatmap plot of CTS gene classifier and CTS assigned patients of the Research in the Epidemiology of Severe and Emerging Infections in Uganda (RESERVE-U) study (BioProject: PRJNA794277). (h) Silhouette width analysis depicting positive widths throughout subtypes and on average, exemplifying the optimal performance of the CTS gene classifier in assigning RESERVE-U patients to CTS1-3.