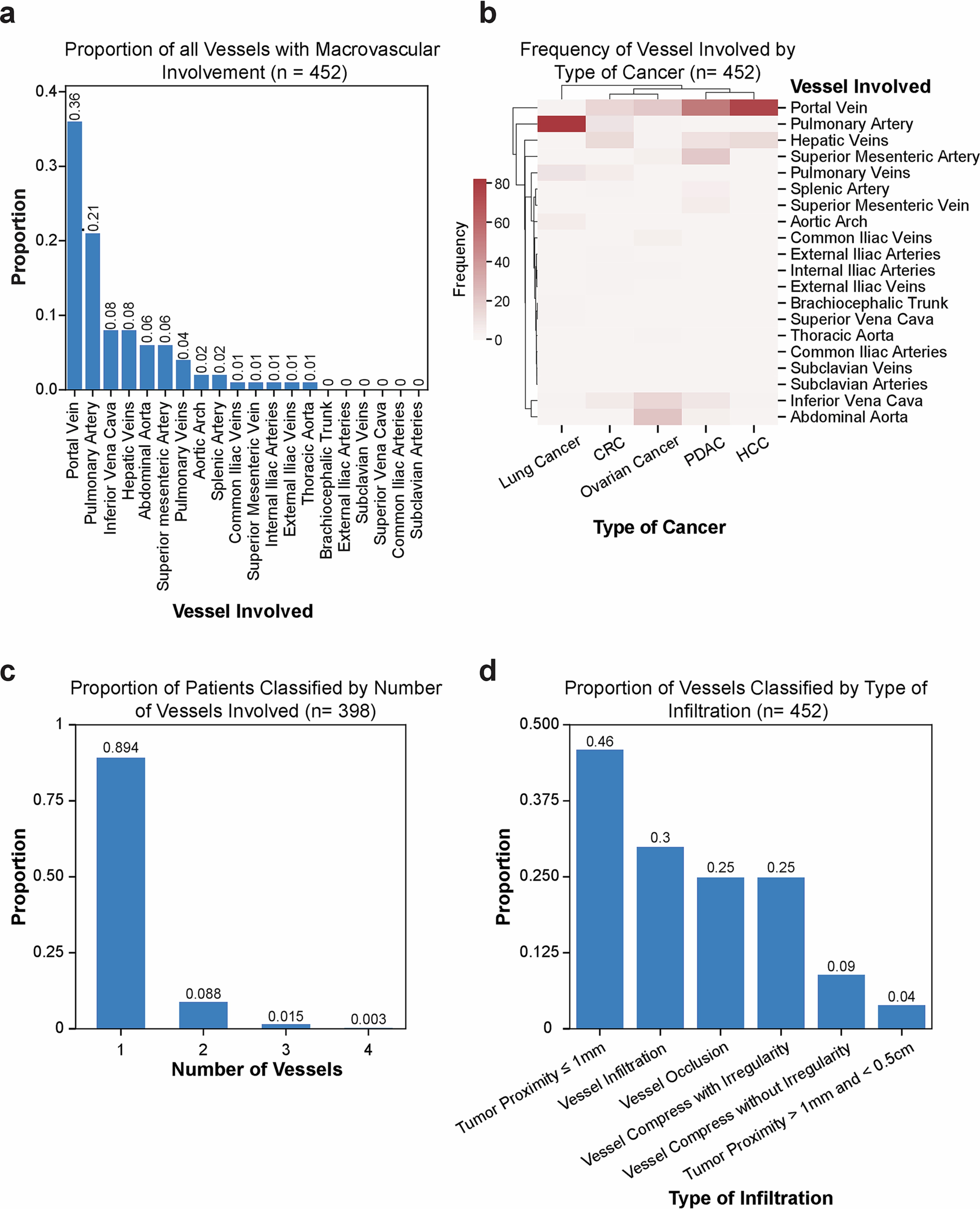
Extended Data Fig. 8: Characteristics of macrovascular infiltration in the German retrospective cohort.

a, A bar graph representing the proportions of infiltrated vessels across patients with pancreatic, ovarian, lung, colorectal, and hepatocellular carcinoma from the German retrospective validation cohort. b, A heatmap displaying the joint frequency distribution of infiltrated vessels and cancer types in these patients. c, A bar graph representing the proportions of vessels simultaneously affected in this patient cohort. d, A bar graph representing the proportions of vessels stratified by type of infiltration across patients in the German validation cohort. CRC = colorectal cancer; PDAC = pancreatic ductal adenocarcinoma; HCC = hepatocellular carcinoma.