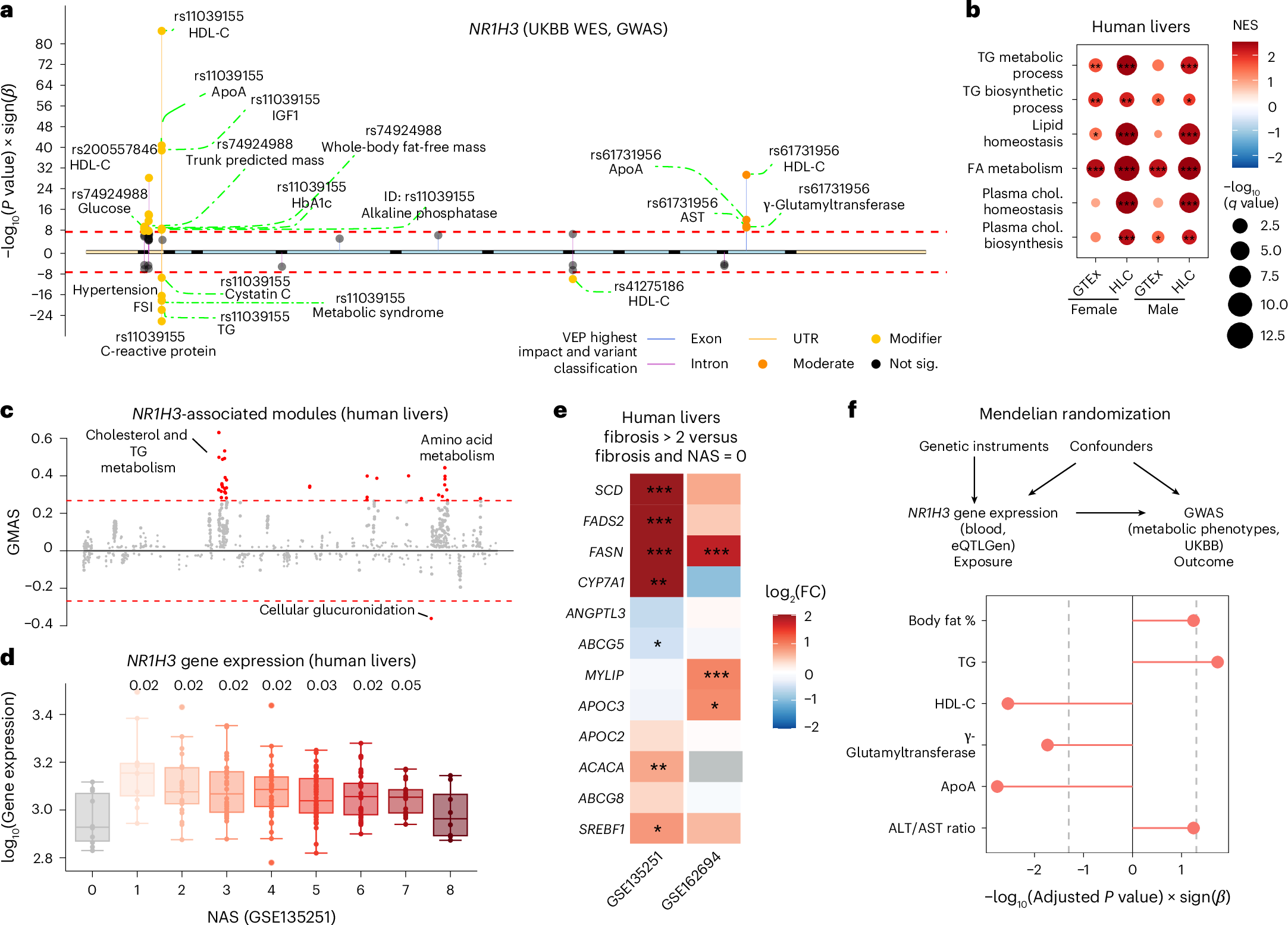
Fig. 1: LXR is associated with dyslipidemia and MASLD.

a, Lollipop plot showing the association between genetic variants within NR1H3 and metabolic-related phenotypic traits based on whole-exome sequencing (WES) data in the human UKBB. The genome-wide significance threshold (P < 5 × 10−8) is indicated by the red dashed lines. FSI, Framingham Steatosis Index62; IGF1, insulin-like growth factor 1; HbA1c, hemoglobin A1c; AST, aspartate aminotransferase; sig., significant; VEP, variant effect prediction. b, Gene set enrichment analysis highlighting the coexpressed gene sets of NR1H3 in both sexes across two human liver datasets (GTEx and the Human Liver Cohort (HLC)). NES, normalized enrichment score; chol., cholesterol; FA, fatty acid; *q < 0.05, **q < 0.01 and ***q < 0.001. c, Manhattan plot displaying the gene modules associated with NR1H3 expression in human livers. Absolute gene module association score (GMAS) significance threshold (red dashed line), | GMAS | ≥ 0.268 (ref. 35). d, Box plot showing the difference in NR1H3 gene expression in human livers according to the NAS. A two-tailed Mann–Whitney U-test and Benjamini–Hochberg (BH) adjustment were applied to assess the significance between individuals with MASLD (NAS score of >0) and individuals with a NAS score of 0. Adjusted P values are indicated; N = 216 individuals in total. Box plots indicate the median (center line), interquartile range (IQR; box bounds, 25th and 75th percentiles), and smallest and largest values within 1.5× IQR (whiskers). e, Heat map showing the association between hepatic LXR target gene expression and fibrosis scores in two different human MASH datasets; log2(fold change) (log2(FC)) is represented by color. The P value is two sided, and BH-adjusted P values are indicated as follows: *P < 0.05, **P < 0.01 and ***P < 0.001. f, Mendelian randomization analysis showing the causal effect of the expression of NR1H3 in blood on plasma lipid-related phenotypic traits. ALT, alanine aminotransferase. The P value is two sided, and associations with a BH-adjusted P value of <0.1 are shown.