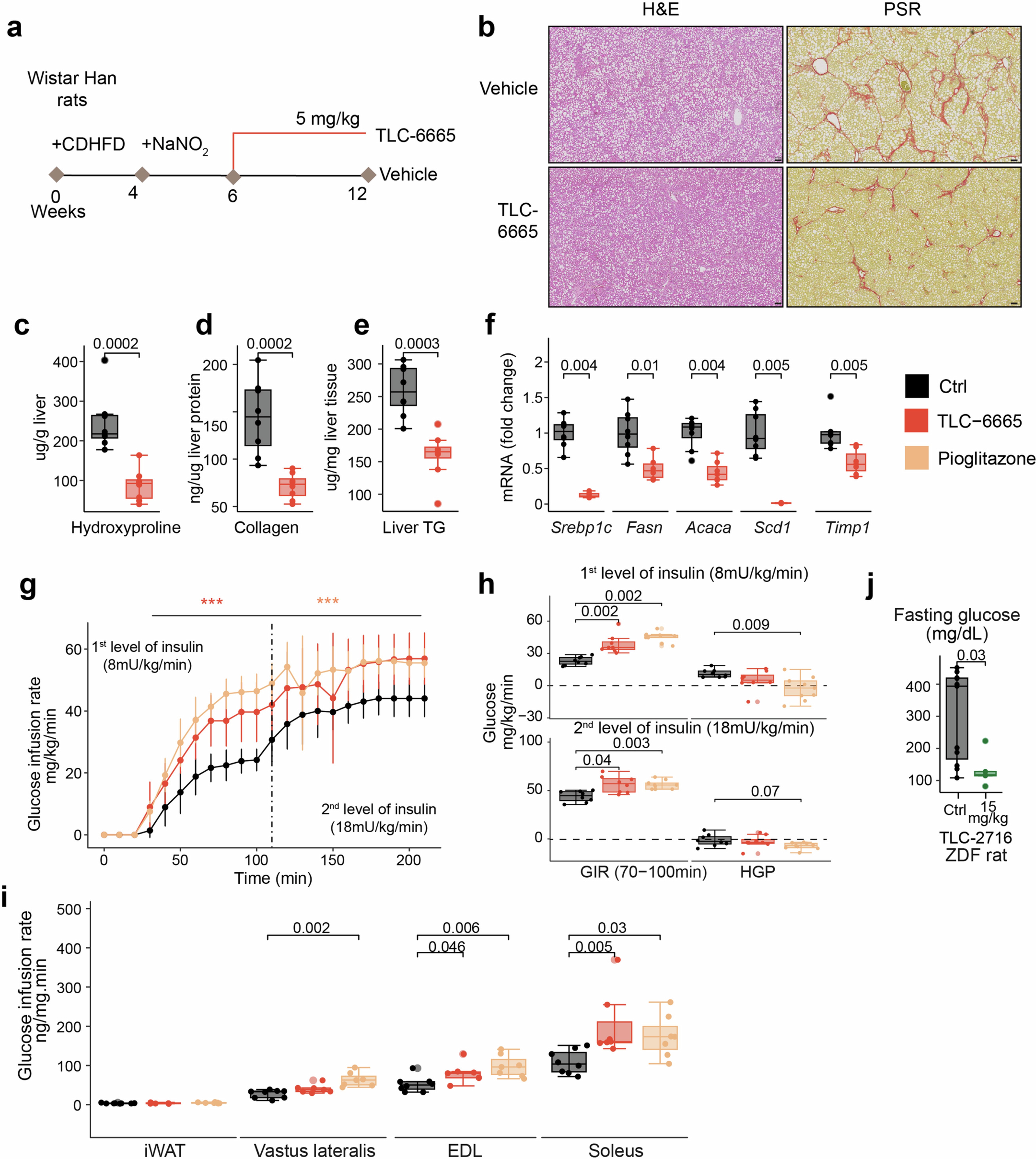
Extended Data Fig. 5: LXR inverse agonists reduce the progression of liver fibrosis and improve insulin sensitivity.

(a) Schematic showing the experimental pipeline of MASH studies in Wistar Han rats. CDHFD: choline-deficient high fat diet. Rats were treated with vehicle or TLC-6665 (5 mg/kg) once daily by oral gavage for 6 weeks. (b) Representative images of hematoxylin and eosin (H&E) or Picrosirius red (PSR)-stained liver sections. Scale bar: 100μm. Images are representative of six biological replicates that showed similar results. (c-f) Measurements include liver hydroxyproline (c), liver collagen (d), liver TG content (e), and liver gene expression (f) from the MASH study in Wistar Han rats treated with vehicle or TLC-6665. n = 8/group (a-f). (g-h) Time course of glucose infusion rate (GIR, g, Data are shown as mean ± s.d.) and steady-state GIR and hepatic glucose production (HGP, h) during the two-step hyperinsulinemic-euglycemic clamp (the 1st [8 mU/kg/min] and 2nd [18 mU/kg/min] steps of insulin infusion) performed in DIO mice treated with vehicle, TLC-6665 (5 mg/kg) or pioglitazone (30 mg/kg) (i) Tissue glucose uptake measured at the end of the two-step hyperinsulinemic-euglycemic clamp performed in DIO mice treated with vehicle, TLC-6665, or pioglitazone for four weeks. EDL: extensor digitorum longus. n = 8/ctrl group, n = 8/TLC-6665 group, and n = 9/ Pioglitazone group (g-i). (j) Fasting plasma glucose levels after 5 weeks of treatment in HFD-fed ZDF rats dosed with vehicle (n = 11) or TLC-2716 (15 mg/kg, n = 5) once daily by oral gavage. *p < 0.05; **p < 0.01; ***p < 0.001. Two-tailed Mann-whitney U test and Benjamini-Hochberg (BH) adjustment (f&h-i). Two-tailed Mann-Whitney U test (c-e& j). Two-way ANOVA with Tukey Honest Significant Differences test (g). Box plots indicate the median (center line), interquartile range (IQR) (box bounds, 25th and 75th percentiles) and smallest and largest values within 1.5× IQR (whiskers) (c-f&h-j).