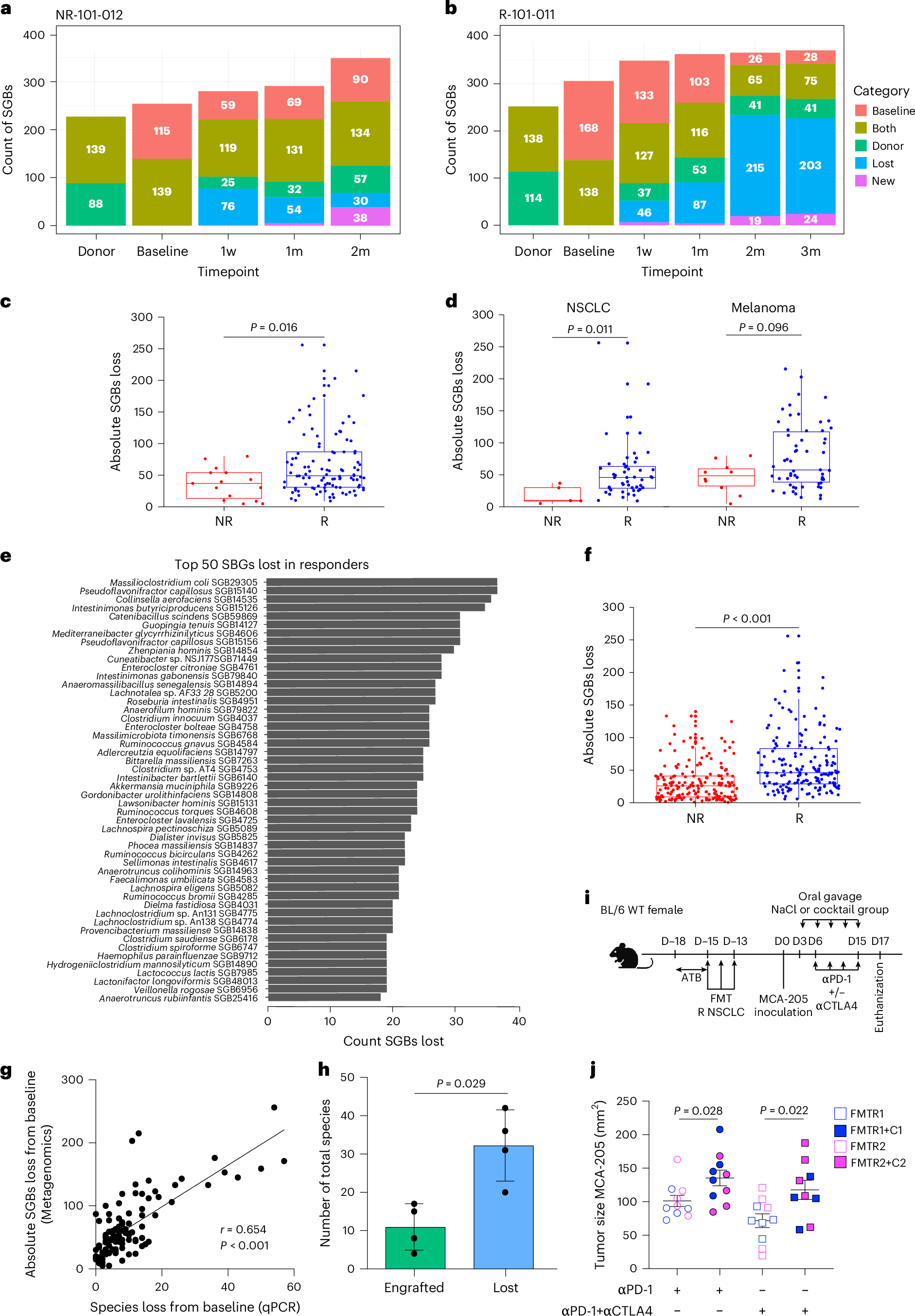
Fig. 4: Association between loss of baseline bacteria and clinical efficacy.

a–b, Representative bar plot of absolute number of SGBs from one NR (a) and one R (b) patient with melanoma. c–d, Absolute loss in SGBs after FMT according to response status for FMT-LUMINate NSCLC and melanoma (n = 122 samples from n = 32 patients) (two-sided) (c) and for NSCLC (n = 54 samples from n = 15 patients) and melanoma (n = 68 samples from n = 17 patients), P value computed by Wilcoxon test (two-sided) (d), subgroups. Patients with matching metagenomics form the donors included in this analysis. e, Top 50 lost SGBs after FMT in responders for NSCLC and melanoma. f, Pooled analysis of post-FMT samples according to response in FMT-LUMINate, MIMIC, ref. 20 and ref. 21 (P = 1.8 × 10−14) (n = 352 samples from n = 69 patients); P value computed by ANOVA test (two-sided). g, Spearmanʼs r correlation (two-sided) between total SGBs lost, as determined by metagenomics and total species lost, as determined by qPCR (P < 0.0001; n = 104 samples from n = 28 patients). h, Culturomics analysis of four patients pre-FMT and post-FMT and comparison of species engrafted from the donor (using the corresponding metagenomics donor sample) compared to species lost after FMT; P value computed by non-parametric Mann−Whitney U-test (two-sided). i, Experimental setting: post-FMT sample from R with NSCLC orally transferred in antibiotic-treated SPF mice. Two weeks later, MCA-205 sarcoma cells were inoculated, and anti-PD-1 or anti-PD-1 plus anti-CTLA-4 was injected intraperitoneally every 3 days. As of day 3, mice also received oral gavage with bacterial cocktail or NaCl every 3 days. j, Tumor measurements at euthanization for n = 10 mice per group, results from three independent experiments using two different R samples and two different cocktails; P values were calculated using Mann−Whitney−Wilcoxon test (two-tailed). Mean ± s.e.m. is represented. For box plots, the center line represents the median, box bounds represent the interquartile range (IQR), whiskers extend to 1.5 × IQR and each dot represents an individual patient sample. 1m, 1 month; 1w, 1 week; 2m, 2 months; αPD1, anti-PD-1; αCTLA4, anti-CTLA-4; ATB, antibiotics; D, day; WT, wild-type.