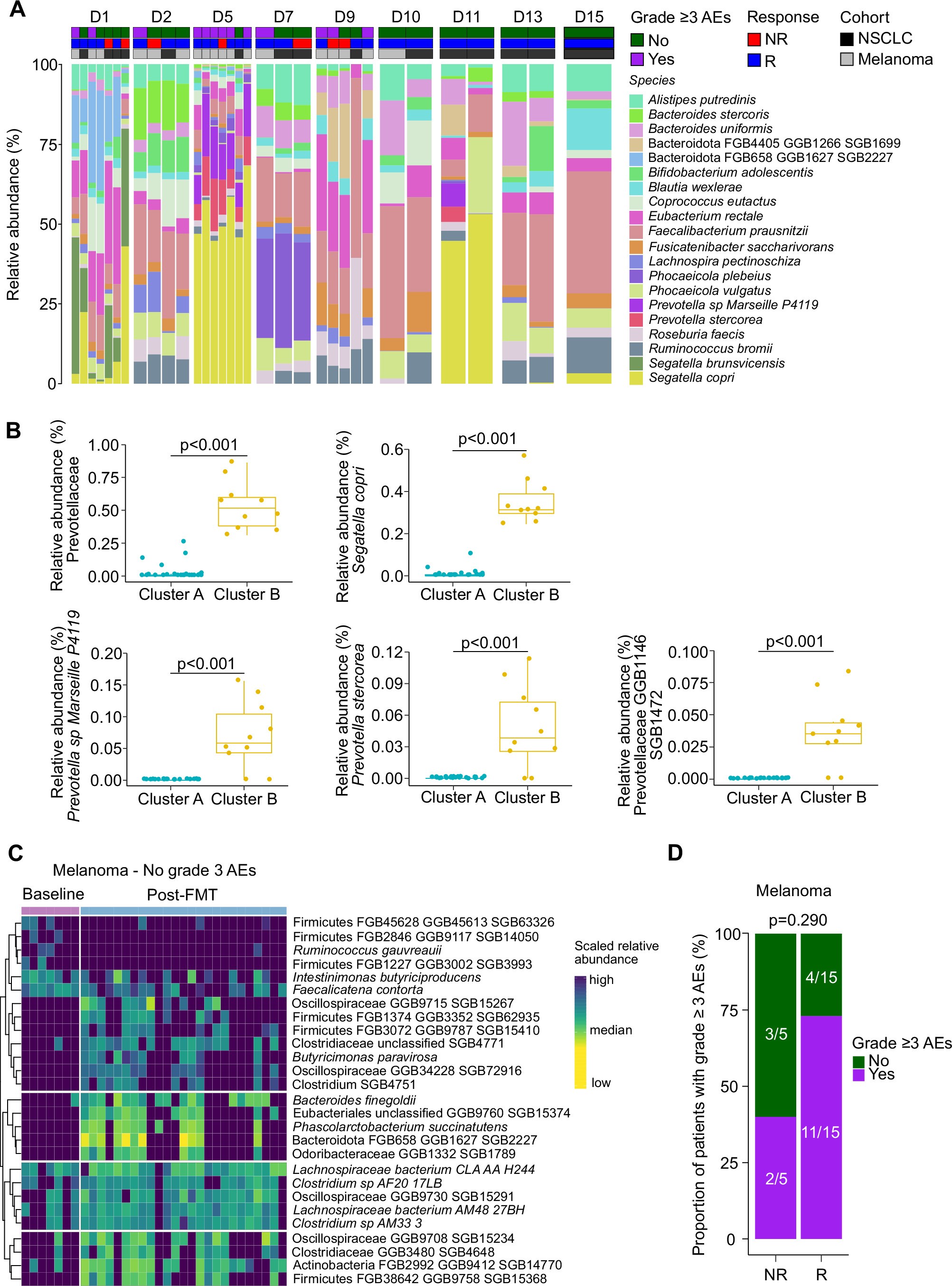
Extended Data Fig. 3: Donor metagenomic profiling and association with immune-related adverse events.

A. Relative abundance of donor samples using metagenomic sequencing; represented by a stacked-barplot of the proportionally distributed top 20 relative abundant species shown. B. Relative abundance of Prevotella spp according to donor cluster. (n = 23 in Cluster A and 10 in Cluster B), p-value computed by Wilcoxon test (two-sided). (Exact p value for each graph is as follows: Prevotellaceae p = 4.9e−06, Segatella copri p = 2.5e−06, Prevotella stercorea p = 1.9e−06, Prevotella sp Marseille P4119 p = 1.9e−06, Prevotellaceae GGB1146 SGB1472 p = 1.9e−06) C. Heatmap representation comparing patients without grade ≥ 3 AEs at baseline vs post-FMT (n = 32 samples from n = 7 patients). Bacteria with a p < 0.05 according to Wilcoxon test between timepoints shown in the heatmaps. D. Proportion of patients with grade ≥ 3 AEs in the melanoma cohort according to response status. Group differences were assessed using Fisher Test (two-sided). For box plots (B), the center line represents the median, box bounds represent the interquartile range (IQR), whiskers extend to 1.5 x IQR, and each dot represents an individual patient sample. NR; non-responder. R; responder.