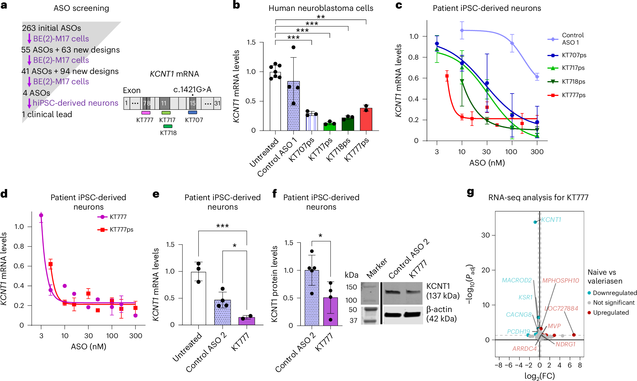
Fig. 1: 2′MOE-modified ASOs reduce KCNT1 transcripts in patient iPSC-derived neurons.

a, ASO development process and candidate leads mapped on a KCNT1 mRNA transcript. Iterative screening, concentration-response curve studies and in vivo evaluations yielded the final clinical lead ASO. KT717/KT717ps, KT718/KT718ps and KT777/KT777ps are non-allele-specific ASOs targeting sequences in exon 11, exon 11 and the exon 7–8 junction, respectively. KT707 was an allele-specific ASO designed to overlap and preferentially bind the mutant c.1421G>A allele. ASO sequences and control ASOs are shown in Extended Data Table 1. Tested sequences included versions with full phosphorothioate backbones (for example, KT707ps, KT717ps, KT718ps, KT777ps) and versions with mixed phosphorothioate and phosphodiester backbones (for example, KT707, KT717, KT718, KT777). b, Initial ASO screens in human neuroblastoma cells (BE(2)-M17 cells) via lipofection at 100 nM. Treatment groups (KT707ps, n = 3; KT717ps, n = 3; KT718ps, n = 3; KT777ps n = 2) significantly reduced KCNT1 mRNA levels compared with untreated samples (untreated versus KT707ps, P = 0.0005; untreated versus KT717ps, P < 0.0001; untreated versus KT718ps, P = 0.0002; untreated versus KT777ps, P = 0.0081). No significant differences were observed among the four treatment groups (untreated, n = 7; control ASO1, n = 4). c, Initial ASO screens in patient iPSC-derived neurons via lipofection (n = 2 for control, KT718ps, KT777ps; n = 4 for KT717ps; n = 1 for KT707). d, Dose–response curves in patient iPSC neurons via lipofection for KT777 (mixed phosphodiester and phosphorothioate backbone; purple) and KT777ps (full phosphorothioate backbone; red) (n = 2 except n = 1 for KT777 at 10–300-nM doses). e,f, Characterization of effects of lead ASO (KT777) administration to patient iPSC-derived neurons via 2 weeks of treatment at 10 µM by gymnotic delivery, showing significant decreases in KCNT1 mRNA levels (untreated, n = 3; control ASO 2, n = 4; KT777, n = 2; untreated versus KT777, P = 0.0006; KT777 versus control ASO 2, P = 0.0347) (e) and KCNT1 protein levels (control ASO 2, n = 5; KT777, n = 4; control ASO 2 versus KT777, P = 0.0337) (f). g, Volcano plot of differential gene expression in naive versus KT777-treated human neurons treated via gymnosis at DIV 22 and collected at DIV 29. Dashed lines indicate significance thresholds (Padj ≤ 0.05, log2(FC) > |0.25|); significantly upregulated and downregulated genes are indicated;the top five significantly upregulated and downregulated genes are labeled (Wald test P value, Benjamini–Hochberg adjusted). In b–f, results represent the mean with s.d., two to six biological replicates per experiment and one or two technical replicates per biological replicate. In all panels, *P < 0.05, **P < 0.01 and ***P < 0.001 (one-way ANOVA with Dunnett’s multiple comparisons test in b and e; two-tailed unpaired t-test in f).