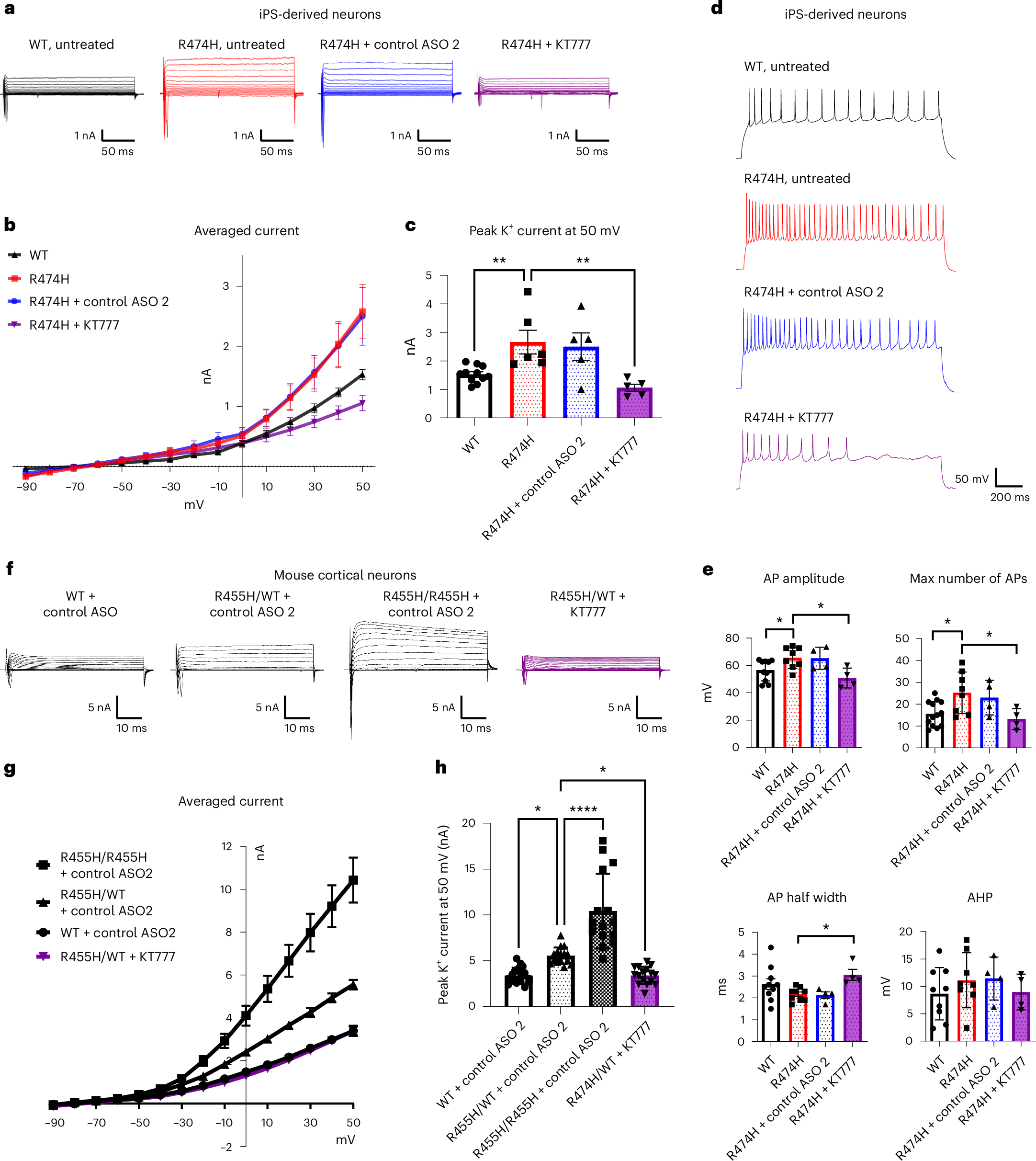
Fig. 2: Lead ASO KT777 ameliorates firing patterns and K+ currents in mutant iPSC-derived neurons and mouse cortical neurons.

a–c, Voltage-clamp recordings of iPSC-derived neurons of WT and patient iPSC-derived neurons. Representative traces of steady-state outward currents (a), averaged currents (b) and current at 50 mV (c) of WT cells (black, n = 11), untreated R474H patient cells (red, n = 6), R474H patient cells treated with a control ASO (blue, n = 5) and R474H patient cells treated with lead ASO KT777 (purple, n = 5). Outward currents measured in patient iPSC-derived neurons were larger than those measured from WT cells. Gymnotic treatment with KT777, but not control ASOs, reduced outward currents in patient iPSC-derived neurons, a level comparable to that of the WT (WT versus R474H, P = 0.0074; R474H versus R474H + KT777, P = 0.0025). d, Changes in AP in iPSC-derived neurons with lead ASO treatment. Representative AP traces in response to a depolarizing current step stimulus during current-clamp recordings show that R474H patient-derived neurons (red) have more frequent APs of higher amplitude than WT cells (black). Treating patient cells with lead ASO KT777 (purple) reduced the firing frequency compared with either untreated patient cells (red) or patient cells treated with the control ASO (blue). e, R474H patient cells treated with lead ASO (purple, n = 4) showed reduced AP amplitude (WT versus R474H, P = 0.0441; R474H versus R474H + KT777, P = 0.0157), reduced maximal number of APs (WT versus R474H, P = 0.0161; R474H versus R474H + KT777, P = 0.0293) and increased AP half width (R474H versus R474H + KT777, P = 0.0463) compared with untreated (red, n = 8) or control-treated patient cells (blue, n = 4). No changes in AP afterhyperpolarizations (AHP) were found. WT n = 10. Max, maximum. f–h, Voltage-clamp recordings of E16–17 embryonic cortical neurons isolated from WT and R455H mutant mice and treated with lead ASOs. Representative traces of steady-state outward currents (f), averaged currents (g) and current at 50 mV (h) are shown. Mouse cortical neurons from WT mice (WT/WT), heterozygous p.R455H mice (R455H/WT) and homozygous p.R455H mice (R455H/R455H) were treated with control ASO and KT777. Heterozygous R455H cortical neurons treated with lead ASO KT777 showed significant steady-state outward current reduction compared with heterozygous R455H treated with control ASO (R455H/WT + control ASO 2 versus WT + control ASO 2, P = 0.0132; R455H/WT + control ASO 2 versus R455H/R455H + control ASO 2, P < 0.0001; R455H/WT + control ASO 2 versus R455H/WT + KT777, P = 0.0153). WT/WT + control ASO n = 17, R455H/WT + control ASO n = 16, R455H/R455H + control ASO and R455H/WT + KT777 n = 15. In b, c and e, n = 4–13 neurons per condition from 4 coverslips across 2 independent differentiations. In g and h, n = 15–17 neurons per condition from 3 independent cultures derived from 3 pregnant mice. Data are presented as mean values ± s.e.m. *P < 0.05, **P < 0.01 and ***P < 0.001, comparing treatment groups from samples tested by control ASOs (one-way ANOVA with Dunnett’s multiple comparisons test).