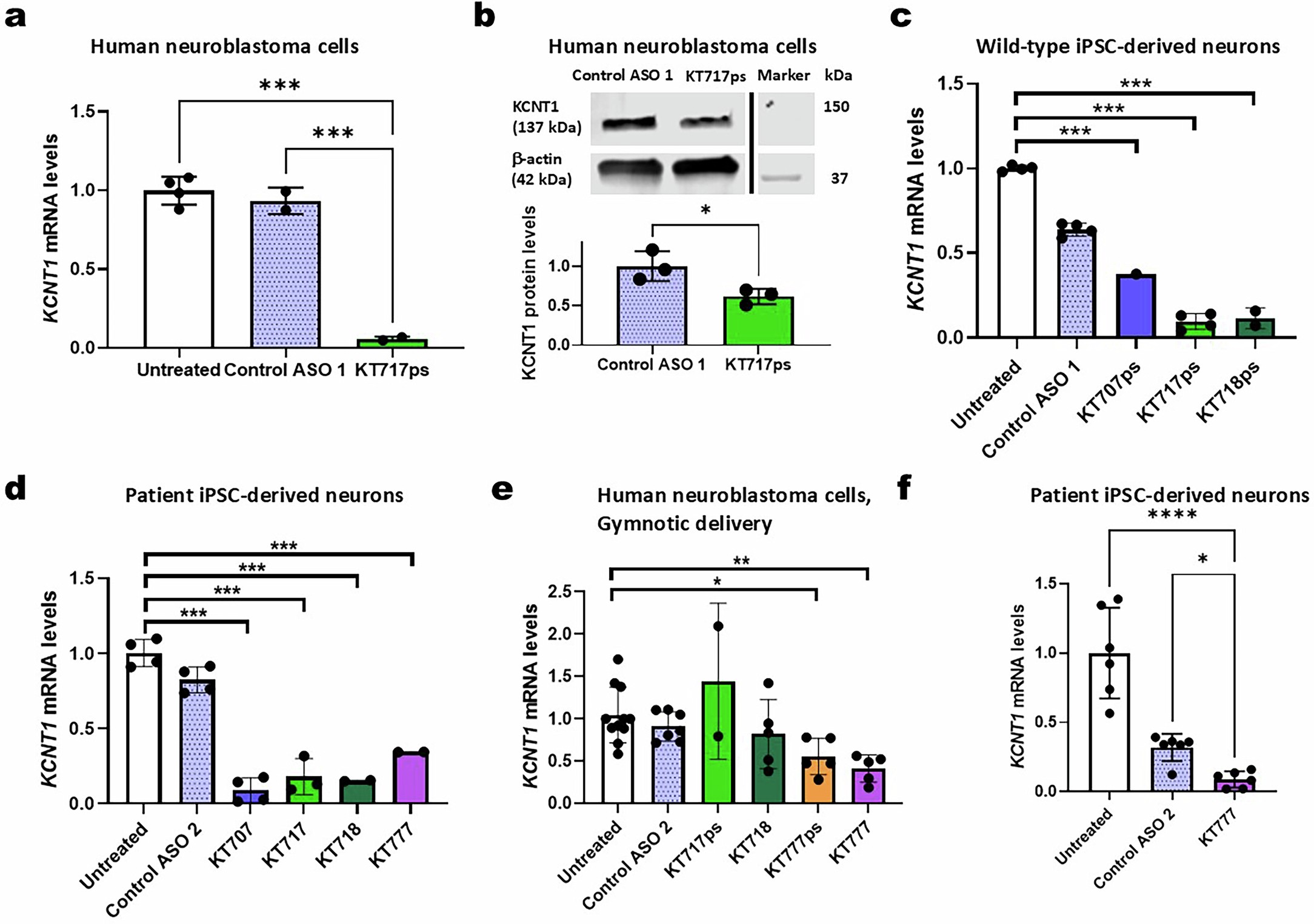
Extended Data Fig. 1: 2’MOE-modified ASOs reduce KCNT1 mRNA transcripts in patient-derived iPSC neurons.

a, b, Treatment of BE(2)-M17 cells with KT717ps results in significant reduction of KCNT1 transcripts (a) and proteins (b) after 4 days incubation of 100 nM ASO via lipofection. Untreated n = 4, others n = 2, Untreated vs. KT717ps p < 0.0001, KT717ps vs. Control ASO 1 p < 0.0001 in (a), n = 3, p = 0.0285 in (b). c, Treatment of wild-type iPSC-derived neurons with KCNT1-targeting ASOs via lipofection (100 nM) results in significant KCNT1 knockdown. KT707ps n = 1, KT717ps n = 4, KT718ps n = 2, others n = 4. p < 0.0001. d, Treatment of patient iPSC-derived neurons with ASOs employing mixed phosphorothioate/phosphodiester backbones via lipofection (100 nM). Untreated, Control ASO 2, KT707 n = 4, KT717 n = 3, KT718, KT777ps, KT777 n = 2. p < 0.0001. e, Treating BE(2)-M17 cells with ASOs via gymnotic delivery at 10 µM results in significant reduction of KCNT1 mRNA levels in lead ASOs (KT777ps and KT777). Untreated n = 11, Control ASO 2 n = 7, KT777ps, KT777 n = 5, KT717ps n = 2, KT718 n = 5. Untreated vs. KT777ps p = 0.0418, Untreated vs. KT777 p = 0.0054. f, Treating patient iPSC-derived neurons with KT777 for one week by gymnosis at 10 µM reduces KCNT1 mRNA levels. Control ASO 2 ps n = 5, others n = 6. Untreated vs. KT777 p < 0.0001, Control ASO 2 vs. KT777 p = 0.0436. In (a)-(f), results represent mean with SD, average of 2-3 biological replicates per experiment, 1-2 technical replicates per biological replicate. In all panels, *p < 0.05, **p < 0.01, and ***p < 0.001 (one-way ANOVA with Dunnett’s multiple comparisons test).