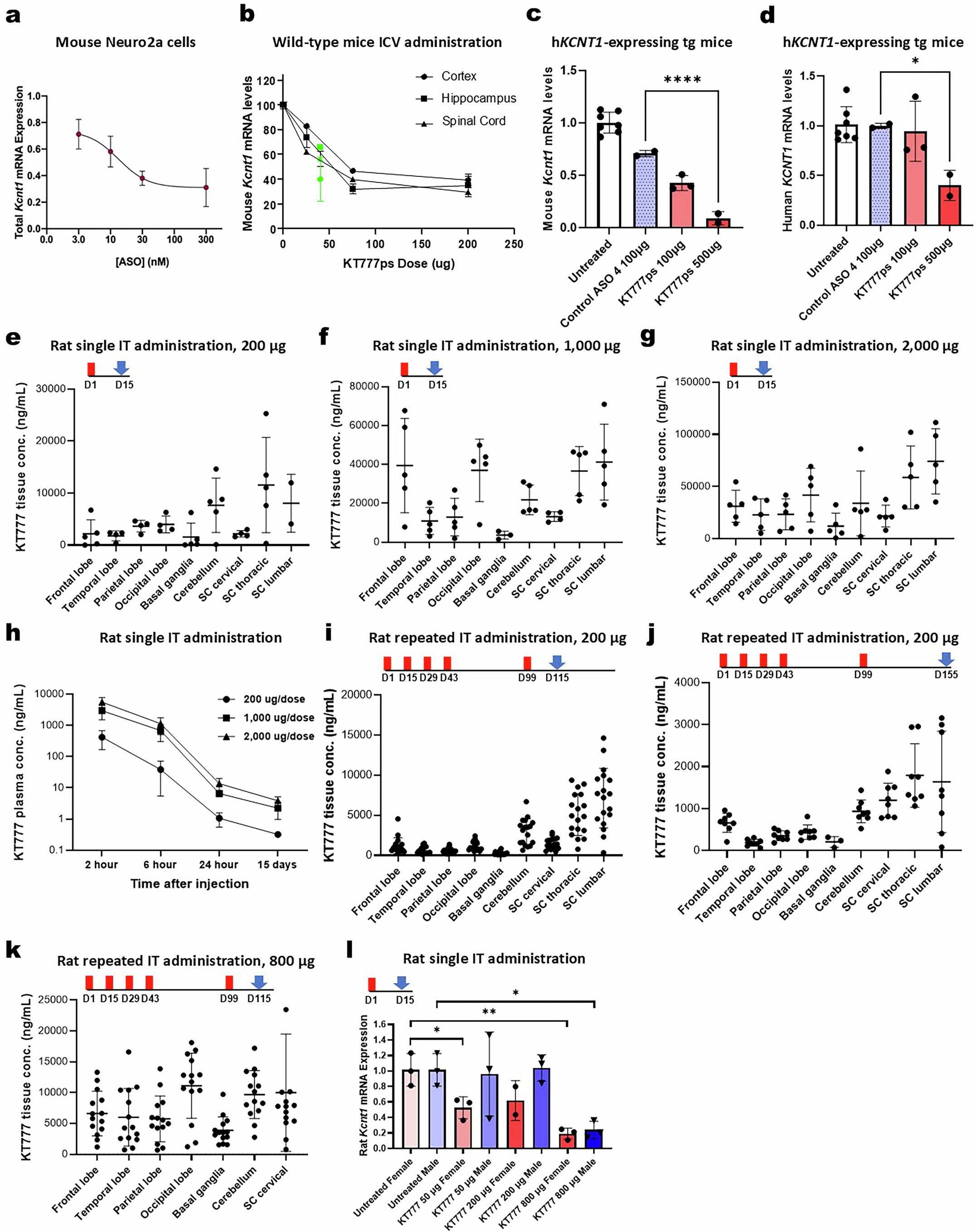
Extended Data Fig. 3: ASO knockdown in Neuro2a cells, Kcnt1 P905L(L/L) mice, transgenic human KCNT1 mice, and wild-type rats.

a, Dose-response curve of KT777ps in mouse Neuro2a cells. KT777ps was introduced at different doses via lipofection and analyzed in 2 days after treatment. n = 12 for 3 and 300 nM, n = 6 for 10 and 30 nM. b, Measurement of mouse Kcnt1 levels in the cortex, hippocampus and spinal code in mice 14 days (black symbols) or 28 days (green symbols) after ICV injection with KT777ps. (n = 3, respectively). c, d, Measurement of mouse Kcnt1 levels (c) or human KCNT1 levels (d) in the cortex of human KCNT1 (hKCNT1)-expressing transgenic mice, 10-11 days after injection with vehicle, control ASO, and KT777ps. Untreated n = 7, control ASO 100 µg n = 2, KT777ps 100 µg n = 3, 500 µg n = 3, respectively. p < 0.0001 in (c), p = 0.0321 in (d). e-g, Single administration of KT777 at 200 µg (e) 1,000 µg (f), and 2,000 µg (g) demonstrated the broad distribution of KT777 in rat brains (temporal lobe and SC cervical n = 4, SC lumber n = 2, others n = 5 in (e), basal ganglia n = 3, SC cervical n = 4, others n = 5 in (f), n = 5 in (g). h, Plasma concentration of KT777 after dosing in wild-type rats (200 µg dose 2 h and 6 h n = 5, 24 h n = 4, 15 days n = 2, 1000 µg dose n = 5, 2000 µg dose 2 h n = 4, others n = 5). i-k, Tissue levels of KT777 in different brain and spinal cord regions of wild-type rats receiving repeat (IT) doses of KT777 at 200 µg x5 (sacrificed on Day 115) (i), 200 µg x5 (sacrificed on Day 155) (j), or 800 µg x5 (sacrificed on Day 115) (k). Doses were delivered on Days 1, 15, 29, 43, and 99 (i-k). (i) n = 18, (j) Basal ganglia n = 3, others n = 8, (k) n = 14. l, Kcnt1 knockdown in wild-type rat brain after repeat (50, 200, or 800 µg x5) IT administration of KT777. KT777 200 μg Female n = 2, others n = 3. Untreated Female vs. KT777 50 μg Female p = 0.0253, Untreated Female vs. KT777 800 μg Female p = 0.0016, Untreated Male vs. KT777 800 μg Male p = 0.0378. In all panels, Data are presented as mean values ± SEM, *p < 0.05, **p < 0.01, and ***p < 0.001, comparing treatment groups from samples tested by control ASOs (one-way ANOVA with Dunnett’s multiple comparisons test). Injection protocols are shown at the top with dosing days (red bars) and analysis points (blue arrows).