Abstract
Current proteomic approaches disassemble and digest nucleosome particles, blurring readouts of the ‘histone code’. To preserve nucleosome-level information, we developed Nuc-MS, which displays the landscape of histone variants and their post-translational modifications (PTMs) in a single mass spectrum. Combined with immunoprecipitation, Nuc-MS quantified nucleosome co-occupancy of histone H3.3 with variant H2A.Z (sixfold over bulk) and the co-occurrence of oncogenic H3.3K27M with euchromatic marks (for example, a >15-fold enrichment of dimethylated H3K79me2). Nuc-MS is highly concordant with chromatin immunoprecipitation-sequencing (ChIP-seq) and offers a new readout of nucleosome-level biology.
Similar content being viewed by others
Main
Chromatin is a highly structured fiber of nucleosome core particles, octameric complexes of histone proteins that bind, compact and rearrange DNA inside the nucleus1. Access to chromatin is regulated in part by PTMs to the four core histones in a nucleosome, H2A, H2B, H3 and H4, and by their substitution with isoforms and variants2. These nucleosome-level changes encode structural information for nuclear effectors that trigger defined cellular events critical to health and disease3,4,5,6. Many studies also indicate that the precise arrangement of histone marks presented on nucleosomes is necessary for the recruitment of multivalent readers (for example, bromodomain PHD finger transcription factor (BPTF) binding to both H3K4me3 and acetylated H4K16ac for transcriptional regulation)7,8,9. Thus, new methods are needed that can provide nucleosome-level compositional information underlying epigenetic phenomena (that is, a nucleosome code)1.
For decades, affinity reagents, mass spectrometry (MS) and proteomics have played key roles in characterizing the histone isoforms and PTMs involved in epigenetic regulation10,11. However, existing protocols in MS remove the linkage between modifications and their nucleosomes of origin by denaturing10 and digesting12 the constituent histones before MS (Fig. 1a, left). Specifically, digesting histone mixtures into small peptides forfeits clear correlations between PTMs, blurring assertions about the original composition of the intact histones in the mixture. Similarly, denaturing a nucleosome population destroys information regarding colocalization of histone isoforms and PTMs within the intact particle. The inference problem resulting from such procedures diminishes our understanding of the ‘nucleosome code’, namely, the organization and impact of co-occurring modifications, isoforms and mutations in epigenetics and disease pathogenesis6,9.
a, In the hypothetical nucleosome mixture (top), the Nuc-MS workflow (right) detects the colocalization of H3 and H4 methylation (blue and pink triangles) and determines that H2A ubiquitination (in orange) is present on a separate nucleosome. In contrast, traditional methods (left) use either protease-derived peptides or whole histones under denaturing conditions to detect histone PTMs, blurring the modification states of intact nucleosomes in a mixture. Nuc-MS detects proteoforms and their PTMs present in intact nucleosomes by employing top–down MS in native mode (right). b, Data from the three steps of Nuc-MS on an intact unmodified nucleosome. First, the mass of intact nucleosomes is measured (MS1, O, observed average mass; T, theoretical mass; Δm, error). Second, a single nucleosome charge state (for example, 35+ ions highlighted in green) is isolated and activated by collisions with nitrogen to eject all intact histones and detect them simultaneously at isotopic resolution (MS2, reporting monoisotopic masses). Third, each histone is isolated and further activated to create backbone fragmentation products that characterize the proteoforms, revealing PTMs or sequence events (MS3; blue flags indicate fragment ions matching uniquely to human histone H3.1, depicted as a graphical fragment map at the bottom; the green rectangle on the upper right highlights the intact precursor).
To close these knowledge gaps and shift from inference to direct measurement, we developed Nucleosome (Nuc)-MS, a method based on electrospray operated in ‘native’ mode that neither denatures nor digests nucleosomes10 and consists of three stages of tandem MS13 to capture the protein composition of synthetic and endogenous nucleosomes. Here we apply Nuc-MS to several systems to demonstrate three central points: (1) Nuc-MS provides a wide-lens, quantitative view of the histone modification landscape of nucleosomes in a single spectrum, (2) correlations between histone PTMs and variants are preserved, and (3) the method is highly concordant and complimentary with ChIP-seq.
Results
We began with synthetic nucleosomes14 to establish proof-of-concept and benchmark Nuc-MS on highly defined samples with known structural stabilities15, providing an example of whole nucleosome fragmentation by tandem MS (Fig. 1a, far right). For unmodified nucleosomes containing 108.6 kDa of protein and 91.3 kDa of DNA, the Nuc-MS process is shown in Fig. 1b. In brief, intact nucleosomes were measured with an error of 3.1 Da. Isolation and activation of the 35+ charge state of the nucleosome using high-energy collisional fragmentation (HCD) resulted in the ejection of all core histones, the intact masses of which were measured with isotopic resolution (Fig. 1b, MS2). Additional details of the three-stage process of Nuc-MS are provided in Supplementary Figs. 1–3.
With this report of controlled disassembly of nucleosome core particles, we next asserted the quantitative nature of Nuc-MS by mixing two synthetic nucleosomes bearing H3K36me1 and H3K36me2 in a 1:1 ratio. Accordingly, the Nuc-MS readout of this sample showed a ratio of 49.2% ± 2.5% and 50.8% ± 3.3% (n = 3) for the integrated areas of ejected H3K36me1 and H3K36me2 proteoforms, respectively. This result demonstrates that relative quantitation (measuring proteoform abundances for the same histone) is possible and accurate by Nuc-MS (Supplementary Fig. 4). To further benchmark the assay, we used the three stages of Nuc-MS to decode the composition of nucleosomes treated in vitro with acetyltransferase p300–CBP-associated factor (PCAF) and methyltransferase polycomb repressive complex 2 (PRC2) (Supplementary Figs. 5 and 6).
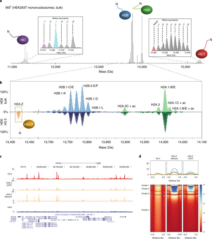
Given the low bias of Nuc-MS to capture the proteoform landscape of histones in a population of nucleosomes, we challenged the approach with the variants and PTM patterns present on endogenous nucleosomes from human HEK293T and HeLa cells (Fig. 2 and Supplementary Fig. 7). The MS1 measurement of intact mononucleosomes profiles the mass distribution of these mononucleosomes, centered at ~200 kDa, and is consistent with the predominant source of nucleosome heterogeneity arising from differences in DNA strand length after micrococcal nuclease (MNase) digestion (Supplementary Fig. 8). Upon activation of the entire population of mononucleosomes for the tandem MS experiment, it proved straightforward to eject and detect >115 histone proteoforms (histone variants and PTMs) at high resolution in the same spectrum (Fig. 2a and Supplementary Table 1).
a, MS2 spectrum of ejected histones from fragmented nucleosomes in the range of 6,000–9,000 m/z (average of three measurement replicates), demonstrating detection of all core histones and their proteoform distributions. Insets show spectral regions in the mass domain containing the isotopic distributions for H3.1 and H4 proteoforms. The H4 proteoform with five methyl equivalents (highlighted in cyan) was isolated and fragmented to produce the fragmentation map in Supplementary Fig. 7, thus characterizing the proteoform as N-terminally acetylated H4K20me2. b, Comparison of H2A and H2B proteoform profiles in HEK293T (HEK) bulk chromatin (top) versus H3.3-containing nucleosomes (bottom) shows that the latter is enriched for H2A.Z (orange box, 14% abundance. All proteoform peaks are normalized to the intensity of the peak of H2A.1-B/E (n = 3). c, Example tracks from ChIP-seq reads in HEK293T cells showing input, H3.3 and H2A.Z targets (details for antibodies are in the Methods) supporting colocalization of these two variants. CST, Cell Signaling Technology. d, Heatmap centered on H3.3 peaks ±0.5 kb showing the correlation of ChIP-seq signal between H3.3 and H2A.Z. Clusters of loci are compositionally defined in Supplementary Fig. 10 and described with gene ontology terms in Supplementary Fig. 19.
Examination of spectral regions for each core histone revealed a clear snapshot of the proteoform distributions present in bulk chromatin at >1% relative abundance. Of note was the quantitative readout of H2A and H2B distributions of gene family members, a challenging measurement to make by any other technique, which unveiled cell-specific isoform distributions (insets in Fig. 2a,b and Supplementary Fig. 7)10. Additionally, the major proteoform of histone H4 was characterized by tandem MS3 as N-terminally acetylated H4K20me2-(Ntac) in both cell lines (Supplementary Fig. 7c,d). Thus, a Nuc-MS experiment yields a single MS2 spectrum displaying the dominant histone proteoform landscape in cells without upfront separation or data ‘recombineering’.
To further probe the utility of this new data type in chromatin research, we tested the agreement between Nuc-MS and ChIP-seq in quantifying the co-enrichment of marks and variants within H3.3-containing nucleosomes. We chose H3.3, given that previous reports showed H2A.Z colocalizing with this variant, thereby creating ‘unstable’ nucleosomes that facilitate access for transcription factors16. To this end, we transfected HEK293T cells with a plasmid containing the H3.3F3A gene and a C-terminal FLAG-HA epitope-tag extension. Next, we immunoprecipitated H3.3-FLAG-HA nucleosomes with an anti-FLAG antibody. The Nuc-MS readout for these H3.3-enriched nucleosomes showed sixfold co-enrichment of H2A.Z with H3.3 relative to bulk chromatin (P = 2.7 × 10−7, Fig. 2b, see H2A.Z peaks on the left). In parallel, we also found that H3.3 coincided with a higher abundance of H4 un- and monomethylation (H4 proteoforms with ‘+3’ and ‘+4’ methyl equivalents in Supplementary Fig. 9 and Supplementary Table 2). Overall, the co-occurrence of H2A.Z, H3.3 and hypomethylated H4 proteoforms suggests that these nucleosomes are in regions of active transcription17,18 and high H3–H4 turnover19.
Parallel ChIP-seq analysis revealed highly similar peak tracks for H3.3 and H2A.Z (Fig. 2c), summarized by a heatmap that aggregates ~73,000 reads into four clusters (Fig. 2d). The elevated signal intensity in clusters 1–3 results in estimating up to 20% co-occurrence for H3.3 and H2A.Z in introns and promoters (Supplementary Fig. 10), consistent with the Nuc-MS measurement of 13.7% ± 0.2% co-occurrence (n = 3).
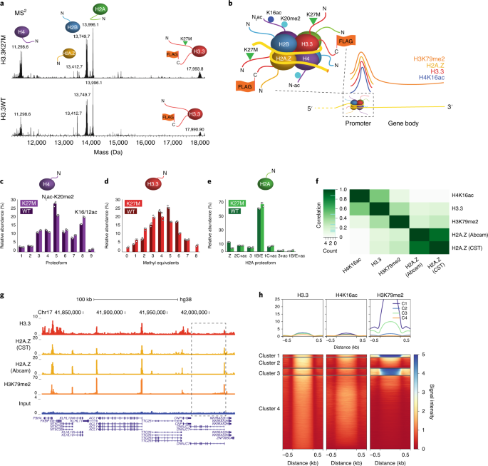
Finally, we used Nuc-MS to profile the composition of nucleosomes harboring H3.3K27M. This ‘toxic’ oncohistone arises in up to 80% of diffuse intrinsic pontine gliomas, an aggressive tumor of the pediatric brain stem20. This mutation is a model system for investigating the profound cellular effects of changing a single histone residue21,22. Previous work found that H3.3K27M associates with K27ac on wild-type (WT) H3 and that the mutation and K27ac colocalize with RNA polymerase II, indicating that these marks are present in sites of active transcription23.
As described above, we immunoprecipitated mononucleosomes from HEK293T cells expressing the inducible transgene H3.3K27M-FLAG-HA or H3.3WT-FLAG-HA as a control (Supplementary Fig. 11). Readout by Nuc-MS displayed the dominant histone proteoform landscapes for H3.3K27M and H3.3WT nucleosomes (Fig. 3a,b). Importantly, H3.3K27M nucleosomes had a 33.7% ± 1.4% increase in H4K16ac, a proteoform correlated with active transcription24 and accessible chromatin (P = 1.01 × 10−4, Supplementary Fig. 12). The data also revealed that H3.3K27M had a lower methylation state than did H3.3WT upon loss of the K27 methylation site (Fig. 3d,h and Supplementary Table 3). In terms of nucleosome symmetry, we detected far lower levels of the WT H3 tail relative to those of H3.3K27M-FLAG and H3.3WT-FLAG, indicating that these nucleosomes were >80% homotypic for H3.3-FLAG tails (Supplementary Fig. 13)9. Methylated proteoforms of endogenous WT H3.2 and H3.1 were detected in H3.3WT-FLAG nucleosomes, also indicating that <20% of nucleosomes were heterotypic and affirming that Nuc-MS can quantitatively interrogate the homotypic versus heterotypic nature of nucleosomes.
a, MS2 measurement of the histone proteoforms ejected from mononucleosomes isolated from two cell lines (all measured at isotopic resolution; two biological replicates and three measurement replicates). Mononucleosomes were isolated from 6,000–9,000 m/z to eject histone proteoforms for MS2 measurement. Note the ~2.5-kDa shift in H3 due to the addition of the FLAG-HA tag when comparing the MS2 spectra of H3.3-enriched HEK293T versus HEK293T bulk mononucleosomes in Fig. 2. b, Depiction of the composition for the most abundant nucleosomes determined by Nuc-MS, reflecting high levels of enrichment for histone proteoforms and variants present at promoters and highly expressed genes. c–e, Quantitative analysis of proteoform abundances for ejected histones by MS2. Data points from three replicates are displayed as a scatter plot and ordered from left to right according to data file of origin. The mean integrated peak area for each histone proteoform is represented in the histogram. f, Pearson correlation plot showing associations between histone PTMs and variants characterized by Nuc-MS and targeted by ChIP-seq (H3.3WT, H3K79me2, H2A.Z and H4K16ac). g, Example tracks showing ChIP-seq reads in HEK293T cells for input; H3.3WT, H3K79me2 and H2A.Z support colocalization of the latter three. A magnified view of the gene highlighted with a black box is shown in Supplementary Fig. 18. h, Heatmap centered on H3.3 peaks ±0.5 kb showing the correlation of ChIP-seq signals between H3.3WT, H3K79me2 and H4K16ac. C, cluster.
Fragmentation of the H3.3K27M-FLAG proteoforms detected high levels of co-occurrence of K27M with H3K79me2, a mark linked to active transcription (Supplementary Fig. 14)25. This finding is notable, as H3.3K79me2 was reported in <2.5% of H3.3K79 proteoforms26 and is therefore enriched in H3.3K27M nucleosomes by >15-fold relative to bulk. Examination of H2A proteoforms revealed elevated acetylation and a threefold decrease in H2A.Z abundance in H3.3K27M-FLAG nucleosomes compared to that in H3.3WT-FLAG nucleosomes (Fig. 3e and Supplementary Fig. 15), suggesting that K27M may be correlated with changes in H2A.Z occupancy27. Additional data and discussion on histone ubiquitination are provided in Supplementary Fig. 16 (ref. 28). Authenticating the differential enrichment of marks detected by Nuc-MS, western blot analyses confirmed the co-enrichment of H3.3K27M with H3.3K79me2 and H4K16ac (Supplementary Fig. 17). Moreover, orthogonal ChIP-seq on the colocalization of the H3.3 variant with H4K16ac and H3K79me2 showed strong co-association of these marks (Fig. 3f–h and Supplementary Figs. 10, 18 and 19), informing an integrated model for average nucleosome composition present at promoters (Fig. 3b).
Discussion
The results above establish a platform for the direct compositional analysis of intact nucleosome particles by MS, capturing the status of dozens of histone proteoforms and their PTMs in a single, quantitative experiment (for example, Figs. 2a and 3a). Nuc-MS detected >115 histone proteoforms in the same spectrum without chromatography or optimization for specific histone marks (Supplementary Table 1). This new data type offers a low-bias survey of the modification landscape in a population of nucleosomes down to ~1% proteoform abundance. Interestingly, we detected a variety of unidentified histone proteoforms in HeLa nucleosomes, many of which have masses consistent with ‘short H2A’ variants29 (Supplementary Table 1, bottom). The assay can thus quantify the co-enrichment of multiple variants and PTMs simultaneously without a priori knowledge. As such, Nuc-MS is complementary to targeted methods, such as ChIP-seq or CUT&RUN30, that provide positional information on specific histone marks.
Notably, coupling Nuc-MS with immunoaffinity techniques enables profiling of the nucleosome modification landscape in subregions of chromatin. The nucleosome particle lies at the intersection of atomic regulatory elements acting upon histones and/or DNA and the diverse phenomena of epigenomic regulation operative at higher orders of chromatin structure1. Thus, an integrated readout of nucleosome composition, either from bulk or after immuno-enrichment, connects specific arrangements of PTMs and variants to chromatin-level effects. For example, Nuc-MS quantified the co-enrichment of H2A.Z with H3.3 (ref. 16), as well as the linked hypomethylation of histone H4, painting a picture of nucleosome composition in regions of active transcription and high H3–H4 turnover31. Our findings on the nucleosomal characteristics that follow the loss of the H3K27 methylation site (Fig. 3b) provide observations that inform the model of active transcription and chromatin decondensation correlated with the K27M mutation, complementing more established data streams from many studies using single-PTM measurement technologies such as ChIP-seq28,32.
Future development of Nuc-MS will incorporate alternative fragmentation techniques to improve sequence coverage and identifications of ejected proteoforms, even on samples containing <1,000 nucleosomes. We envisage coupling this approach with immuno-enrichment of rare marks to reveal the extent and function of a ‘nucleosome code’, in which co-occurring histone proteoforms combine to potentiate regulation of gene expression and progression of disease.
Methods
Nucleosome assembly
Nucleosome particles were assembled by salt dialysis33. Specifically, 50 µg of 601 nucleosome positioning sequence DNA (EpiCypher) was resuspended in 50 µl nuclease-free 2 M NaCl, heated to 37 °C and mixed thoroughly. We then mixed the following reagents in order: 54.2 µl 2 M NaCl, 50 pmol 601 nucleosome positioning sequence DNA (45.8 µl), 50 µl of 20 µM H2A–H2B dimer (New England Biolabs) and 50 µl of 10 µM H3–H4 tetramer (New England Biolabs). The concentration of NaCl was gradually lowered by adding increasing volumes of 10 mM Tris-HCl (pH 8) every 30 min (final concentrations at each step, 2 M, 1.48 M, 1.0 M, 0.6 M, 0.25 M). The sample was then added to a 20-kDa molecular weight cutoff (MWCO) Slide-A-Lyzer MINI dialysis device (Thermo Fisher Scientific) and dialyzed against three buffer changes (the second was performed overnight) of 100 mM ammonium acetate (pH 6.8). After dialysis, samples were exchanged into 10 mM Tris-HCl, pH 8, and concentrated to 100 µl using 30-kDa MWCO spin filters (MilliporeSigma).
For MNase digestion of free DNA, sample volumes were brought to 200 µl with 10 mM Tris buffer (pH 8) and supplemented with 4 µl 100 mM CaCl2 (final concentration, 2 mM) and 20 µl 20 U µl−1 MNase (New England Biolabs, 1 in 1,000 dilution of commercial stock). Reactions were digested for 1 min, quenched with 2 µl 500 mM EDTA and thorough pipetting and then desalted 4–5 times into 150 mM ammonium acetate (pH 6.8) using a 100-kDa MWCO spin filter. Effective nucleosome assembly was confirmed by native TBE gels (Bio-Rad). The nucleosomes ubiquitinated at H2AK119 (EpiCypher, 16-0363) and mono- and dimethylated at K36 (EpiCypher, 16-0322 and 16-0319) were desalted ten times into 150 mM ammonium acetate using 30-kDa MWCO spin filters before MS analysis.
Nucleosome enzymatic modification (PCAF and PRC2)
PCAF
For nucleosome acetylation, the following reaction was set up: 50 µl 5× histone acetyltransferase buffer (250 mM Tris-HCl, 50% glycerol, 0.5 mM EDTA, 5 mM DTT), 8 µl acetyl CoA at 10 mM, 40 µl 2.8 µM nucleosome, 2 µl recombinant PCAF (amino acids 492–658) at 197 µM, 150 µl 150 mM ammonium acetate. The mixture was incubated at room temperature for 5 min and desalted using 30-kDa MWCO spin filters (MilliporeSigma) into 150 mM ammonium acetate for MS analysis.
PRC2
For nucleosome methylation, the following reaction was set up: 50 µl nucleosome at 2.8 µM, 1 µl 100 mM TCEP, 0.2 µl 1 M MgCl2, 3.33 µl 1.5 M Tris (pH 8.8), 1 µl 10 mM SAM, 2 µl PRC2 (2.8 µM, Active Motif), 42.47 µl water. The mixture was incubated at room temperature for 18 h and desalted into 150 mM ammonium acetate for MS analysis using 100-kDa MWCO spin filters (MilliporeSigma).
Preparation of HEK293T and HeLa mononucleosomes
Cells were collected and resuspended in 2.5 pelleted cell volumes (PCV) of buffer A (10 mM HEPES, pH 7.9, 10 mM KCl, 340 mM sucrose, 0.5 mM PMSF, 0.5 mM benzamidine) supplemented with 5 mM β-mercaptoethanol and 1× cOmplete EDTA-free Protease Inhibitor Cocktail (Roche). A similarly supplemented volume of buffer A (2.5 PCV) containing 0.2% (vol/vol) Triton X-100 detergent was also prepared during this time. The resuspended cell pellet was completely homogenized by pipetting and light vortexing, and the detergent-containing buffer A was added to the cell suspension, mixed by inversion and allowed to incubate on ice for 10 min with occasional gentle mixing to thoroughly lyse the cells. The resultant nuclei were pelleted by centrifugation (1,300g, 4 °C, 5 min), and the supernatant was aspirated and discarded.
The nuclei pellet was next resuspended in 6 PCV of supplemented buffer A and centrifuged through a 35-ml sucrose cushion (10 mM HEPES, pH 7.9, 30% (wt/vol) sucrose) in a 50-ml conical tube supplemented with 5 mM β-mercaptoethanol and 1× cOmplete EDTA-free Protease Inhibitor Cocktail (1,300g, 4 °C, 10 min). The sucrose cushion purification of the nuclei was repeated until the cushion remained free of cell debris after centrifugation.
The pelleted nuclei were then gently resuspended in 2 PCV buffer A (supplemented as above). The DNA concentration in the nuclei resuspension was calculated (A260) by hypertonic lysing of the nuclei by mixing 5 µl of the nuclei resuspension with 495 µl 2 M NaCl. The suspension was diluted to a DNA concentration of 1.5 μg μl−1, and CaCl2 was added to the nuclei to a final concentration of 1 mM. The suspension was aliquoted into 2-ml microcentrifuge tubes and equilibrated in a 37 °C water bath for 5 min. Digestion of the nuclei to nucleosomal species was initiated by adding 1 U MNase (Worthington, prepared in supplemented buffer A) for every 70 μg DNA, and the samples were allowed to incubate at 37 °C for 15 min. The digestion was then quenched by adding 0.5 M EGTA to a final concentration of 10 mM, mixing by inversion and placing the samples on ice. The final volume of the digested material was noted. Approximately 10 µg DNA was purified (Qiagen DNA Cleanup kit) and resolved on a 2% agarose gel in 0.5× TBE to confirm the extent of digestion by fragment size distribution in the population.
NaCl (2 M) was added dropwise to the digested chromatin while mixing on a magnetic stir plate at 4 °C to a final concentration of 650 mM. The resulting material was cleared by centrifugation at 12,000g and 4 °C to pellet any insoluble material before size-exclusion chromatography. The material was fractionated with a HiPrep 26/60 Sephacryl S-300 HR column equilibrated with supplemented buffer A, as above, containing 650 mM NaCl using an ÄKTA Prime Plus FPLC (GE Life Sciences). Samples (10 µg) of the individual fractions containing nucleosomes were purified (Qiagen DNA Cleanup kit) and resolved on a 2% agarose gel in 0.5× TBE. Only those fractions that contained mononucleosomal-associated DNA fragments (~150 bp) were pooled for further analysis.
Mononucleosome FLAG immunoprecipitation
Immunoprecipitation of FLAG-tagged H3.3WT and H3.3K27M histones was performed with 120 µl anti-FLAG antibody beads (Sigma-Aldrich, F1804) in 4 ml lysate, as described previously21,23.
Chromatin immunoprecipitation for ChIP-seq
HEK293T cells (1 × 108) were crosslinked with 1% formaldehyde for 15 min and quenched with 0.125 M glycine. Cell lysis and chromatin preparation were performed as described previously34,35. For sonication, the sample was resuspended in 2 ml ChIP buffer 3 and sonicated on a Covaris E220 sonicator for 5 min, with 200 cycles per burst, a peak intensity pulse of 140 W and 20% duty factor. Following sonication, samples were cleared by centrifugation at 20,000g for 15 min. Chromatin was then diluted to a concentration of 0.4 mg ml−1, and Triton X-100 was added to a final concentration of 1%. For each ChIP binding reaction, 0.4 mg chromatin was incubated with 10 μl antibody overnight at 4 °C. The following day, Protein-A/G Plus beads (20 μl, Santa Cruz, sc-2003) were added to each ChIP and incubated for 2 h. Beads were washed five times in ChIP wash buffer and two times in TEN buffer. Chromatin-immunoprecipitated DNA was purified using a phenol:chloroform solution as described previously34,35. Antibodies used were anti-H2A.Z (CST, 2718S, lot 2), anti-H2A.Z (Abcam, ab4174, lot GR3198864-2), anti-H3.3 (EMD Millipore, 09-838, lot 3310680), anti-H4K16ac (CST, 13534S, lot 3) and anti-H3K79me2 (CST, 427S, lot 4). Western blot analysis was performed using a 1:1,000 dilution of these antibodies.
Chromatin immunoprecipitation-sequencing and data processing
ChIP-seq libraries were synthesized using the Illumina TruSeq kit, size selected (200–400 bp) with SPRI select beads and sequenced on an Illumina NovaSeq instrument. Base calling was performed using bcl2fastq version 2.17.1.14, and read quality was assessed with FastQC version 0.11.9 (ref. 36). ChIP-seq reads were aligned to the human genome (hg38) using Bowtie version 0.12.9 (ref. 37), allowing for two mismatches and retaining only uniquely mapped reads. MACS version 2.1.0 (ref. 38) was used to call peaks, using a false discovery rate filter of 0.01. Annotation of ChIP-seq data was performed using HOMER version 4.10 (ref. 39), and Pearson correlations for samples were calculated using R package DiffBind version 3.0.6 (ref. 40). Functional gene enrichment analysis was performed using R package clusterProfiler version 3.18.0 (ref. 41). The following R packages were also used in the analysis: SAMtools version 1.6, deepTools version 3.1.1 and bedtools version 2.29.1. Resulting P values shown in Supplementary Fig. 19 are adjusted for multiple comparison using the Benjamini–Hochberg (BH) procedure and are denoted in the color scale shown in the figure. Genome-wide occupancy heatmaps were generated using deepTools version 3.1.1 (ref. 42) and centered on H3.3 peaks. The ChIP-seq data presented in this paper were deposited in the NCBI Gene Expression Omnibus43 and are accessible under the GEO series accession number GSE149484.
Native mass spectrometry
Nucleosome samples at a concentration of 2 µM were desalted into 150 mM ammonium acetate using 30-kDa MWCO 0.5-ml spin filters (MilliporeSigma). Samples were analyzed with a Q Exactive HF mass spectrometer with Extended Mass Range (QE-EMR) and a Q Exactive HF mass spectrometer with Ultra-High Mass Range (QE-UHMR), both from Thermo Fisher Scientific. Data were collected using Xcalibur Qual Browser 4.0.27.10 (Thermo Fisher Scientific). The native electrospray platform is coupled to a three-tiered tandem MS process. First, the analysis of the intact nucleosome (MS1) provides the total complex mass (reported as a deconvoluted neutral average mass value)13. In stage two, the nucleosome is activated by collisions with nitrogen gas to eject histones (MS2). In stage three, further vibrational activation of the ejected histones via collisions with nitrogen gas yields backbone fragmentation products from each monomer (MS3) that are recorded at isotopic resolution (120,000 resolving power at m/z 400). These fragments can be mapped onto the primary sequences of the histones to localize PTMs. A step-by-step protocol for Nuc-MS data acquisition and analysis is available on the Nature Protocol Exchange repository44 and in the Supplementary Information.
QE-EMR parameters
The Nuc-MS workflow uses a native electrospray ionization source held at +2 kV, a C-trap entrance lens voltage setting between 1.8 and 4 V, an HCD gas pressure setting between 2 and 4 V and CID voltage settings at 15–25 V for desalting and 75–100 V for histone ejection. HCD energy was set to 100–120 V for histone fragmentation with a pressure setting of 2 V. Microscans were set to 20, and maximum injection time was set to 2,000 ms for collection of fragmentation data.
QE-UHMR parameters
HCD gas pressure was between 0.5 and 1 for the detection of histones at isotopic resolution; in-source trapping voltage of −100 to −150 V was used for histone ejection; CE was 49–65 eV; microscans were set to 20; and maximum injection time was set to 1,000 ms for fragmentation of proteoforms.
Before using the QE-UHMR for nucleosome analysis, quantitative ejection of the PCAF- and PRC2-treated histones for fragmentation was achieved using front-end infrared activation coupled to the QE-EMR, which used a 20-W continuous-wave CO2 laser (Synrad Firestar version 20) at an average power of 1.2 W. The laser was attenuated with a 1.0-optical density nickel-coated zinc selenide neutral density filter and aligned unfocused to the inlet capillary with protected gold mirrors. Once the Nuc-MS platform was transitioned to the QE-UHMR, the in-source trapping capability proved to be a reliable method for ejecting histones at sufficient intensities for adequate fragmentation.
Mass spectrometry data analysis
Intact mass values for nucleosome complexes and ejected histones, the MS1 and MS2 measurements, were determined by deconvolution to convert data from the m/z to the mass domain using MagTran 1.03 (ref. 45) (mass range, 15,000–300,000 Da; max no. of species, 10–15; signal-to-noise ratio threshold, 1; mass accuracy, 0.05 Da; charge determined by charge envelope only). Intact mass measurements are reported as neutral average masses; errors represent 1 s.d. from the mean of the masses calculated for all sampled charge states.
UniDec 3.2.0 (ref. 46) was used to create isotopically resolved deconvoluted mass spectra, depicted in the butterfly diagrams. For data processing, the following settings were used: range, 500–2,500 Th; bin every 0; UniDec parameters: charge range (5–15+), mass range (10–20 kDa), sample mass every 0.05 Da. Peak area values were calculated by integrating the assigned mass range of proteoforms in the deconvoluted mass spectrum.
High-resolution fragmentation data were processed using Xtract (signal-to-noise ratio threshold ranging from 1–30, Thermo Fisher Scientific), mMass 5.5.0 (http://www.mmass.org), ProSight Lite 1.4 (ref. 47) (precursor mass type, average; fragmentation method, HCD; fragmentation tolerance, 10–15 ppm) and TDValidator 1.0 (ref. 48) (maximum ppm tolerance, 25 ppm; cluster tolerance, 0.35; charge range, 1–10+; minimum score, 0.5; signal-to-noise ratio cutoff, 3; Mercury7 limit, 0.0001; minimum size, 2) to assign recorded fragment ions to the primary sequence of the subunits. Specifically, ProSight Lite and TDValidator were used to analyze fragmentation spectra in medium throughput to assign and validate b and y fragment ions to the histone sequences and for generating a P score. mMass was used to interrogate individual fragment ions within a spectrum not identified by TDValidator or ProSight Lite. The histones H2A, H2B, H3 and H4 were identified by mapping backbone fragment ions to their amino acid sequence using ProSight Lite47. Unexplained mass shifts (Δm) observed at the MS1, MS2 and MS3 levels for the intact complex and subunits, respectively, were manually interrogated using the UniMod database (http://www.unimod.org/modifications_list.php) as a reference for candidate modifications.
Statistics and reproducibility
Plots for the relative quantitation of proteoforms in Fig. 3 and Supplementary Figs. 4, 9 and 13 were based on direct infusion experiments (n = 3). The scatter plots are centered on the mean relative peak area values, which are denoted in the bar chart. Individual data points are ordered from left to right according to data file of origin. Statistical significance was evaluated using two-sided, two-sample t-tests. The α values (based on α = 0.05) were adjusted according to the Bonferroni correction, and both α and P values are reported in Supplementary Tables 2 and 3 (ref. 49). The DNA and protein gel results shown in Supplementary Figs. 1a,b, 11a,b, 13a,b and 15a,b were each reproduced at least once with comparable results. Additional information on statistics and reproducibility is provided in the Nature Research Reporting Summary.
Ion collection and data acquisition for individual ion mass spectrometry
Detailed methods for this new technique are reported by Kafader et al.50. Briefly, this new method uses direct assignment of charge states on individual ions inside an Orbitrap-style mass spectrometer with a harmonic potential. To provide populations of single ions of endogenous mononucleosomes, the transmission of the instrument was detuned to lower the number of ions entering the Orbitrap analyzer and achieve detection of a single ion per m/z value for each acquisition event (disabled automatic gain control and maximum injection time between 0.03 and 1 ms). Both the m/z and charge (z) values were necessary to determine the mass of the ion. In the Orbitrap portion of a Q Exactive instrument (Thermo Fisher Scientific), the m/z values of ions were determined from the frequency of ion rotation around the central electrode; the charge z was given by the rate of the induced charge on the outer electrode, also known as Selective Temporal Overview of Resonant Ions, described in detail elsewhere50. Plotting of the individual ion MS (I2MS) spectrum from this multiplexed, I2MS procedure was achieved by binning ~106 acquired individual ions of mononucleosomes in 0.2-Da increments. In parallel, to validate the charge assignment, the calculated charge of the ions used for the I2MS spectrum were binned in quantized domains, as reported previously.
Reporting Summary
Further information on research design is available in the Nature Research Reporting Summary linked to this article.
Data availability
MS1, MS2 and MS3 spectra presented in the paper are available online in the MassIVE database under accession code MSV000085238 and can be visualized with Thermo Qual Browser. Source data are provided with this paper.
References
Moller, J. & de Pablo, J. J. Bottom–up meets top–down: the crossroads of multiscale chromatin modeling. Biophys. J. 118, 2057–2065 (2020).
Campos, E. I. & Reinberg, D. Histones: annotating chromatin. Annu. Rev. Genet. 43, 559–599 (2009).
Bannister, A. J. & Kouzarides, T. Regulation of chromatin by histone modifications. Cell Res. 21, 381–395 (2011).
Portela, A. & Esteller, M. Epigenetic modifications and human disease. Nat. Biotechnol. 28, 1057–1068 (2010).
Patel, D. J. & Wang, Z. Readout of epigenetic modifications. Annu. Rev. Biochem. 82, 81–118 (2013).
Zink, L. M. & Hake, S. B. Histone variants: nuclear function and disease. Curr. Opin. Genet. Dev. 37, 82–89 (2016).
Ruthenburg, A. J., Li, H., Patel, D. J. & Allis, C. D. Multivalent engagement of chromatin modifications by linked binding modules. Nat. Rev. Mol. Cell Biol. 8, 983–994 (2007).
Ichikawa, Y. et al. A synthetic biology approach to probing nucleosome symmetry. eLife 6, e28836 (2017).
Voigt, P. et al. Asymmetrically modified nucleosomes. Cell 151, 181–193 (2012).
Zheng, Y., Huang, X. & Kelleher, N. L. Epiproteomics: quantitative analysis of histone marks and codes by mass spectrometry. Curr. Opin. Chem. Biol. 33, 142–150 (2016).
Shah, R. N. et al. Examining the roles of H3K4 methylation states with systematically characterized antibodies. Mol. Cell 72, 162–177 (2018).
Compton, P. D., Kelleher, N. L. & Gunawardena, J. Estimating the distribution of protein post-translational modification states by mass spectrometry. J. Proteome Res. 17, 2727–2734 (2018).
Belov, M. E. et al. From protein complexes to subunit backbone fragments: a multi-stage approach to native mass spectrometry. Anal. Chem. 85, 11163–11173 (2013).
Azegami, N. et al. Conclusive evidence of the reconstituted hexasome proven by native mass spectrometry. Biochemistry 52, 5155–5157 (2013).
Lercher, L. et al. Generation of a synthetic GlcNAcylated nucleosome reveals regulation of stability by H2A-Thr101 GlcNAcylation. Nat. Commun. 6, 7978 (2015).
Jin, C. et al. H3.3/H2A.Z double variant-containing nucleosomes mark ‘nucleosome-free regions’ of active promoters and other regulatory regions. Nat. Genet. 41, 941–945 (2009).
Cui, K. et al. Chromatin signatures in multipotent human hematopoietic stem cells indicate the fate of bivalent genes during differentiation. Cell Stem Cell 4, 80–93 (2009).
Talasz, H., Lindner, H. H., Sarg, B. & Helliger, W. Histone H4-lysine 20 monomethylation is increased in promoter and coding regions of active genes and correlates with hyperacetylation. J. Biol. Chem. 280, 38814–38822 (2005).
Svensson, J. P. et al. A nucleosome turnover map reveals that the stability of histone H4 Lys20 methylation depends on histone recycling in transcribed chromatin. Genome Res. 25, 872–883 (2015).
Lulla, R. R., Saratsis, A. M. & Hashizume, R. Mutations in chromatin machinery and pediatric high-grade glioma. Sci. Adv. 2, e1501354 (2016).
Herz, H.-M. et al. Histone H3 lysine-to-methionine mutants as a paradigm to study chromatin signaling. Science 345, 1065–1070 (2014).
Brumbaugh, J. et al. Inducible histone K-to-M mutations are dynamic tools to probe the physiological role of site-specific histone methylation in vitro and in vivo. Nat. Cell Biol. 21, 1449–1461 (2019).
Piunti, A. et al. Therapeutic targeting of polycomb and BET bromodomain proteins in diffuse intrinsic pontine gliomas. Nat. Med. 23, 493–500 (2017).
Taylor, G. C. A., Eskeland, R., Hekimoglu-Balkan, B., Pradeepa, M. M. & Bickmore, W. A. H4K16 acetylation marks active genes and enhancers of embryonic stem cells, but does not alter chromatin compaction. Genome Res. 23, 2053–2065 (2013).
Nguyen, A. T. & Zhang, Y. The diverse functions of Dot1 and H3K79 methylation. Genes Dev. 25, 1345–1358 (2011).
Sweet, S. M. M., Li, M., Thomas, P. M., Durbin, K. R. & Kelleher, N. L. Kinetics of re-establishing H3K79 methylation marks in global human chromatin. J. Biol. Chem. 285, 32778–32786 (2010).
Wang, Y. et al. Histone variants H2A.Z and H3.3 coordinately regulate PRC2-dependent H3K27me3 deposition and gene expression regulation in mES cells. BMC Biol. 16, 107 (2018).
Lowe, B. R., Maxham, L. A., Hamey, J. J., Wilkins, M. R. & Partridge, J. F. Histone H3 mutations: an updated view of their role in chromatin deregulation and cancer. Cancers 11, 660 (2019).
Talbert, P. B. & Henikoff, S. Histone variants—ancient wrap artists of the epigenome. Nat. Rev. Mol. Cell Biol. 11, 264–275 (2010).
Skene, P. J. & Henikoff, S. An efficient targeted nuclease strategy for high-resolution mapping of DNA binding sites. eLife 6, e21856 (2017).
Huang, C. et al. H3.3–H4 tetramer splitting events feature cell-type specific enhancers. PLoS Genet. 9, e1003558 (2013).
Zhao, Z. & Shilatifard, A. Epigenetic modifications of histones in cancer. Genome Biol. 20, 245 (2019).
Luger, K., Mader, A. W., Richmond, R. K., Sargent, D. F. & Richmond, T. J. Crystal structure of the nucleosome core particle at 2.8 Å resolution. Nature 389, 251–260 (1997).
Lee, T. I., Johnstone, S. E. & Young, R. A. Chromatin immunoprecipitation and microarray-based analysis of protein location. Nat. Protoc. 1, 729–748 (2006).
Vo, B. et al. Inactivation of Ezh2 upregulates Gfi1 and drives aggressive Myc-driven Group 3 medulloblastoma. Cell Rep. 18, 2907–2917 (2017).
Andrews, S. FastQC: a quality control tool for high throughput sequence data. Babraham Bioinformatics http://www.bioinformatics.babraham.ac.uk/projects/fastqc (2010).
Langmead, B., Trapnell, C., Pop, M. & Salzberg, S. L. Ultrafast and memory-efficient alignment of short DNA sequences to the human genome. Genome Biol. 10, R25 (2009).
Zhang, Y. et al. Model-based Analysis of ChIP-seq (MACS). Genome Biol. 9, R137 (2008).
Heinz, S. et al. Simple combinations of lineage-determining transcription factors prime cis-regulatory elements required for macrophage and B cell identities. Mol. Cell 38, 576–589 (2010).
Ross-Innes, C. S. et al. Differential oestrogen receptor binding is associated with clinical outcome in breast cancer. Nature 481, 389–393 (2012).
Yu, G., Wang, L.-G., Han, Y. & He, Q.-Y. clusterProfiler: an R package for comparing biological themes among gene clusters. OMICS 16, 284–287 (2012).
Ramírez, F. et al. deepTools2: a next generation web server for deep-sequencing data analysis. Nucleic Acids Res. 44, W160–W165 (2016).
Edgar, R., Domrachev, M. & Lash, A. E. Gene Expression Omnibus: NCBI gene expression and hybridization array data repository. Nucleic Acids Res. 30, 207–210 (2002).
Schachner, L. F., Lee, A. & Kelleher, N. L. Protocol for decoding the protein composition of whole nucleosomes with Nuc-MS: sample preparation, data acquisition and analysis. Protocol Exchange https://doi.org/10.21203/rs.3.pex-1288/v1 (2020).
Zhang, Z. & Marshall, A. G. A universal algorithm for fast and automated charge state deconvolution of electrospray mass-to-charge ratio spectra. J. Am. Soc. Mass Spectrom. 9, 225–233 (1998).
Marty, M. T. et al. Bayesian deconvolution of mass and ion mobility spectra: from binary interactions to polydisperse ensembles. Anal. Chem. 87, 4370–4376 (2015).
Fellers, R. T. et al. ProSight Lite: graphical software to analyze top–down mass spectrometry data. Proteomics 15, 1235–1238 (2015).
Fornelli, L. et al. Accurate sequence analysis of a monoclonal antibody by top–down and middle–down orbitrap mass spectrometry applying multiple ion activation techniques. Anal. Chem. 90, 8421–8429 (2018).
Bland, J. M. & Altman, D. G. Multiple significance tests: the Bonferroni method. BMJ 310, 170 (1995).
Kafader, J. O. et al. Multiplexed mass spectrometry of individual ions improves measurement of proteoforms and their complexes. Nat. Methods 17, 391–394 (2020).
Acknowledgements
This work was supported by the National Institute of General Medical Sciences (P41 GM108569) for the National Resource for Translational and Developmental Proteomics at Northwestern University and NIH grants S10OD025194 and RF1AG063903 (Kelleher laboratory) and R44GM116584, R44CA212733 and R44CA214076 (EpiCypher). L.F.S. is a Gilliam Fellow of the Howard Hughes Medical Institute. Research in this publication is also supported by Thermo Fisher Scientific and a fellowship associated with the Chemistry of Life Processes Predoctoral Training grant T32GM105538 at Northwestern University. A.P. is supported by the Transition to Independence grant K99CA234434-01. We also thank M. Senko, P. Compton, C. Koo, L. Szymczak and M. McAnnally for technical assistance and S. Judge and A. Rosenzweig for providing thoughtful suggestions to improve the manuscript.
Author information
Authors and Affiliations
Contributions
L.F.S. performed Nuc-MS data acquisition and analysis. K.J. assisted with proteoform quantitation and MS analysis. A.P., M.A.M., A.S.L. and A.S. prepared and made available H3.3K27M-FLAG and H3.3WT-FLAG mononucleosomes. M.A.M. and M.I. conducted and analyzed ChIP-seq experiments. J.O.K. assisted with acquisition of multiplexed I2MS data on endogenous nucleosomes. M.J.M., M.A.C., J.M.B. and S.A.H. assisted with synthesis, purification and verification of modified nucleosomes. M.-C.K. coordinated modified nucleosome synthesis and provided insightful feedback on the manuscript. L.F.S. and N.L.K. conceived the project and wrote the manuscript.
Corresponding author
Ethics declarations
Competing interests
N.L.K. serves as a consultant to Thermo Fisher Scientific. EpiCypher is a commercial developer and supplier of reagents, including the recombinant semi-synthetic modified nucleosomes (dNucs) used in this study. The other authors declare no competing interests.
Additional information
Peer review information Arunima Singh was the primary editor on this article and managed its editorial process and peer review in collaboration with the rest of the editorial team.
Publisher’s note Springer Nature remains neutral with regard to jurisdictional claims in published maps and institutional affiliations.
Supplementary information
Supplementary Information
Supplementary Figs. 1–19, Tables 1–3 and Protocol.
Supplementary Data 1
Statistical source data and analysis for quantitative comparison of two equimolar synthetic Nucs presented in Supplementary Fig. 4b.
Supplementary Data 2
Statistical source data and analysis for quantitative comparison of H3.3 and HEK293T bulk Nucs presented in Supplementary Fig. 9.
Supplementary Data 3
Statistical source data and analysis for quantitative comparison of H3.3K27M fragments that localize to K79me2 in Supplementary Fig. 14.
Supplementary Data 4
Uncropped western blots for data presented in Supplementary Fig. 17.
Source data
Source Data Fig. 3
Statistical source data and analysis for quantitative comparison of H3.3K27M and WT Nucs presented in Fig. 3c–e.
Rights and permissions
About this article
Cite this article
Schachner, L.F., Jooß, K., Morgan, M.A. et al. Decoding the protein composition of whole nucleosomes with Nuc-MS. Nat Methods 18, 303–308 (2021). https://doi.org/10.1038/s41592-020-01052-9
Received:
Accepted:
Published:
Version of record:
Issue date:
DOI: https://doi.org/10.1038/s41592-020-01052-9
This article is cited by
-
Uncovering hidden protein modifications with native top-down mass spectrometry
Nature Methods (2025)
-
Mass spectrometry-based profiling of single-cell histone post-translational modifications to dissect chromatin heterogeneity
Nature Communications (2025)
-
Standardized workflow for multiplexed charge detection mass spectrometry on orbitrap analyzers
Nature Protocols (2025)
-
Top-down proteomics
Nature Reviews Methods Primers (2024)
-
Exposing the molecular heterogeneity of glycosylated biotherapeutics
Nature Communications (2024)





