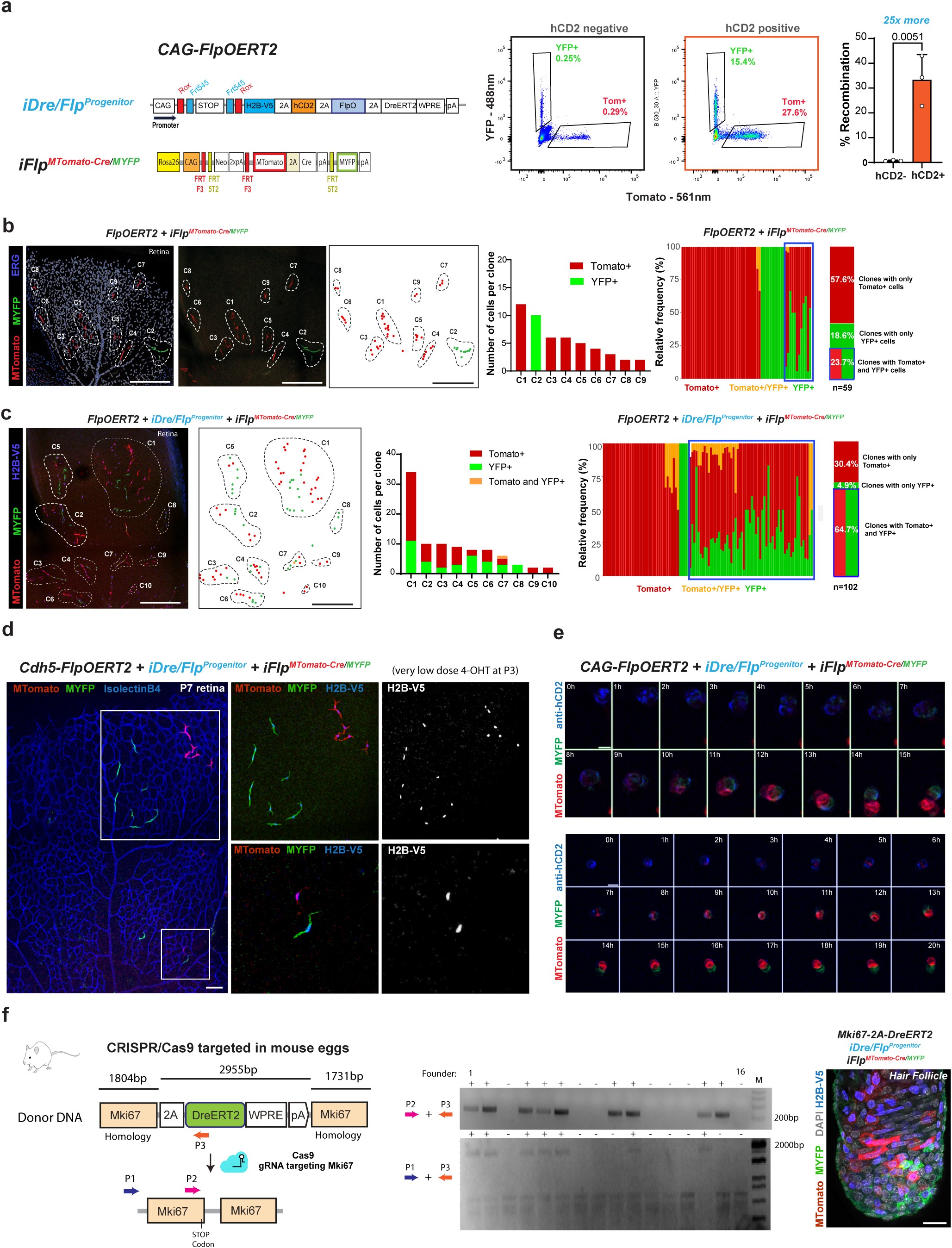
Extended Data Fig. 7: iDre/FlpProgenitor enables the effective induction of genetic mosaics from single progenitor cells.

a, FACS plots showing that the iDre/FlpProgenitor allele significantly increases the recombination frequency of the iFlpMTomato-Cre/MYFP allele when combined with the Tg(Ins-CAG-FlpO-ERT2) allele, because it is much more sensitive to FlpO-ERT2 activity. b,c, In animals lacking the iDre/FlpProgenitor allele, most single-cell derived clones are formed by just one type of cell (MTomato+ or MYFP+). With the iDre/FlpProgenitor allele, it is possible to induce clones formed by mutant (MTomato+) and wildtype (MYFP+) cells derived from the same single progenitor cells. d, Representative confocal micrograph of a P7 retina from an animal carrying the indicated alleles and induced with a very low dose of 4-OHT (0,04 mg/kg) at P3. After induction of the iDre/FlpProgenitor allele, cells express the nuclear marker H2B-V5 and FlpO. After cell division, FlpO will recombine the iFlpMTomato-Cre/MYFP allele, generating MYFP+ and MTomato+ progeny cells derived from a single initial recombination event. Cells at the angiogenic front disperse/migrate more after division than cells in the mature plexus. e, Time-lapse confocal microscopy of mouse ES cells derived from a mouse with the indicated genotype. 24h after administration of 4-OHT (1μM), ES cells first co-express the marker hCD2 at their surface (labelled with anti-hCD2-APC) and FlpO. During the subsequent hours, the iFlpMosaic-recombined progeny of these single progenitor ES cells express either MTomato-2A-Cre+ or MYFP+ (twin clones). f, Through the use of CRISPR-Cas9 mediated gene targeting, we generated several founder mice carrying the Mki67-2A-DreERT2 knock-in allele detected with primers P1 to P3. On the right a representative confocal micrograph from a growing hair follicle (see also Fig. 5h) containing many labelled cells 5 days after induction. Scale bars 500 μm in b, c, 100μm in d, 20μm in e, and 25μm in f. Data are presented as mean values +/− SD. For statistics see Source Data file 1.