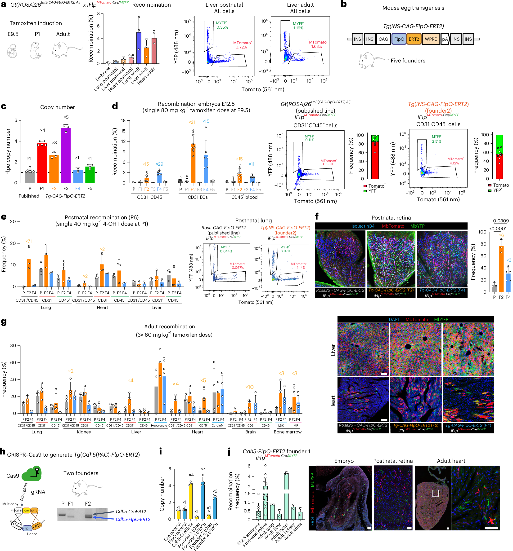
Fig. 2: Generation of ubiquitous and tissue-specific FlpO-ERT2 mouse lines.

a, Recombination of the R26-iFlpMTomato-Cre/MYFP allele induced by the published R26CAG-FlpO-ERT2 allele after a single dose of tamoxifen. b, A schematic of novel Tg(Ins-CAG-FlpO-ERT2) alleles containing DNA elements to enhance FlpO-ERT2 expression (Extended Data Fig. 2). c, A comparison of FlpO copy number by genomic DNA qRT-PCR of founders (F) 1–5. d–g, A comparison by FACS and histology of the recombination efficiency of the different FlpO-ERT2-expressing mouse lines/founders at embryonic, postnatal and adult stages. The fold change is indicated for the most substantial changes. CardioM, cardiomyocytes; LSK+, Lin−Sca1+c-Kit+ cells; MP, myeloid progenitors. h, CRISPR–Cas9 targeting with a guide RNA (gRNA) and a donor DNA for the generation of novel endothelial-specific Cdh5-FlpO-ERT2-expressing mouse lines from the published Cdh5-CreERT2 mouse line. i, A comparison of FlpO and Cre copy number by genomic DNA qRT-PCR. j, Recombination efficiency of founder number 1 of the newly generated Tg(Cdh5-FlpO-ERT2) mouse line in embryonic, postnatal and adult tissues and some representative confocal micrographs. White box delimits the magnified area shown to the right. The data are presented as mean values ± standard deviation. Scale bars, 100 μm.