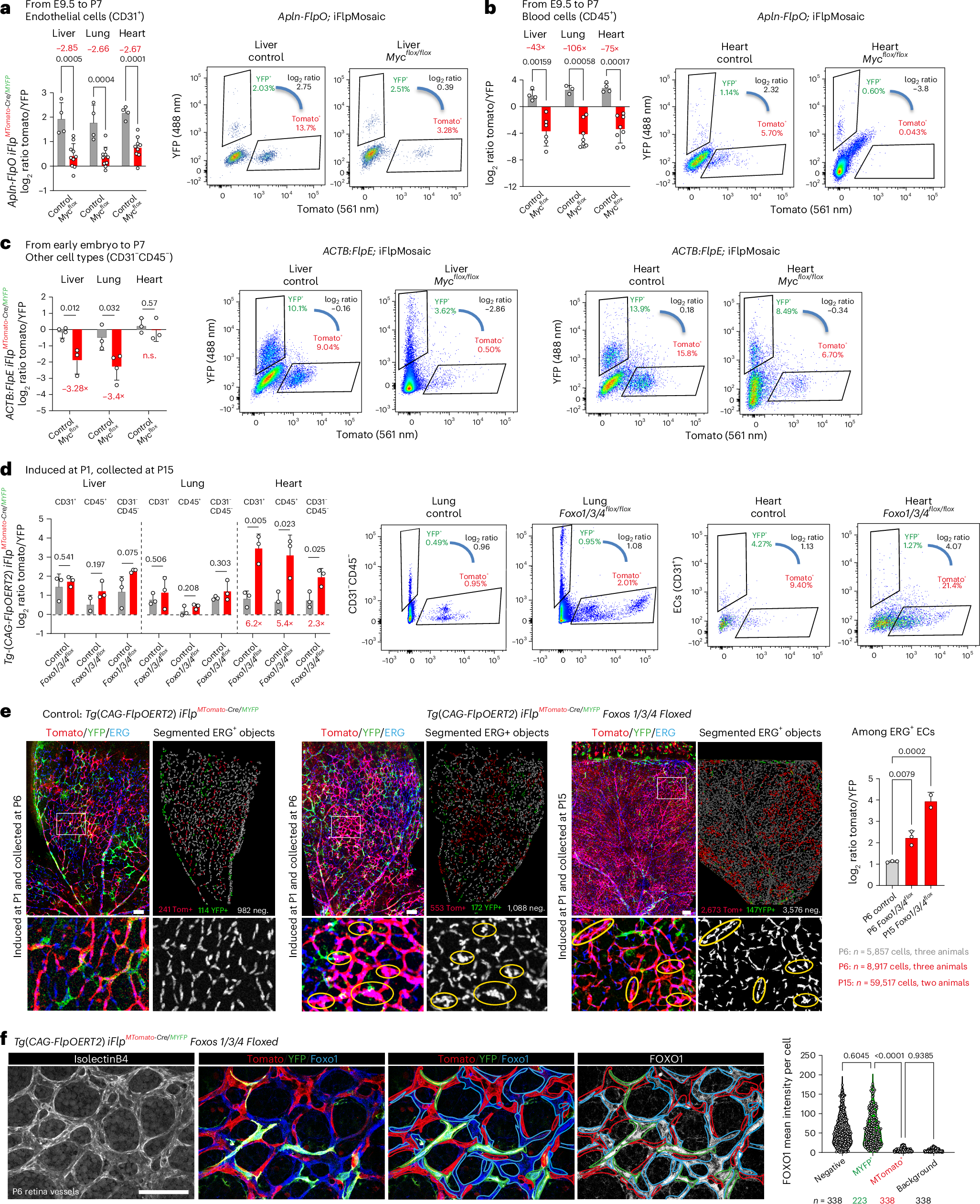
Fig. 3: Ratiometric iFlpMosaics allow high-throughput assessment of a cell-autonomous gene function.

a,b, R26-iFlpMTomato-Cre/MYFP mosaics were induced with Apln-FlpO (recombines endothelial and derived hematopoietic cells at E9.5) on control (wildtype) and Myc-floxed backgrounds, and the tissues were analyzed at P7. The chart and FACS data correspond to CD31+ (ECs, in a) and CD45+ (blood, in b) cells. The absolute fold change of the log2 ratio is indicated in red and P values in black. c, Similar FACS analysis of the indicated organs from R26-iFlpMTomato-Cre/MYFP mice carrying the ACTB-FlpE allele. d, iFlpMosaic deletion of Foxo1/3/4 from P1 to P15 increases the FACS frequency of MTomato+/mutant cells in the heart but not in the liver or lungs. e, Confocal micrographs of control and Foxo1/3/4 mosaic P6 and P15 retinas from animals induced at P1. Dense clusters of ERG+ ECs are indicated with yellow circles. The chart shows ratiometric analysis of retinal immunostainings for MTomato, MYFP and ERG (labels EC nuclei). f, Confocal micrographs of P6 retinas showing FOXO1 immunostaining and deletion exclusively in MTomato+ cells. The data are presented as mean values ± standard deviation. Scale bars, 100 μm.