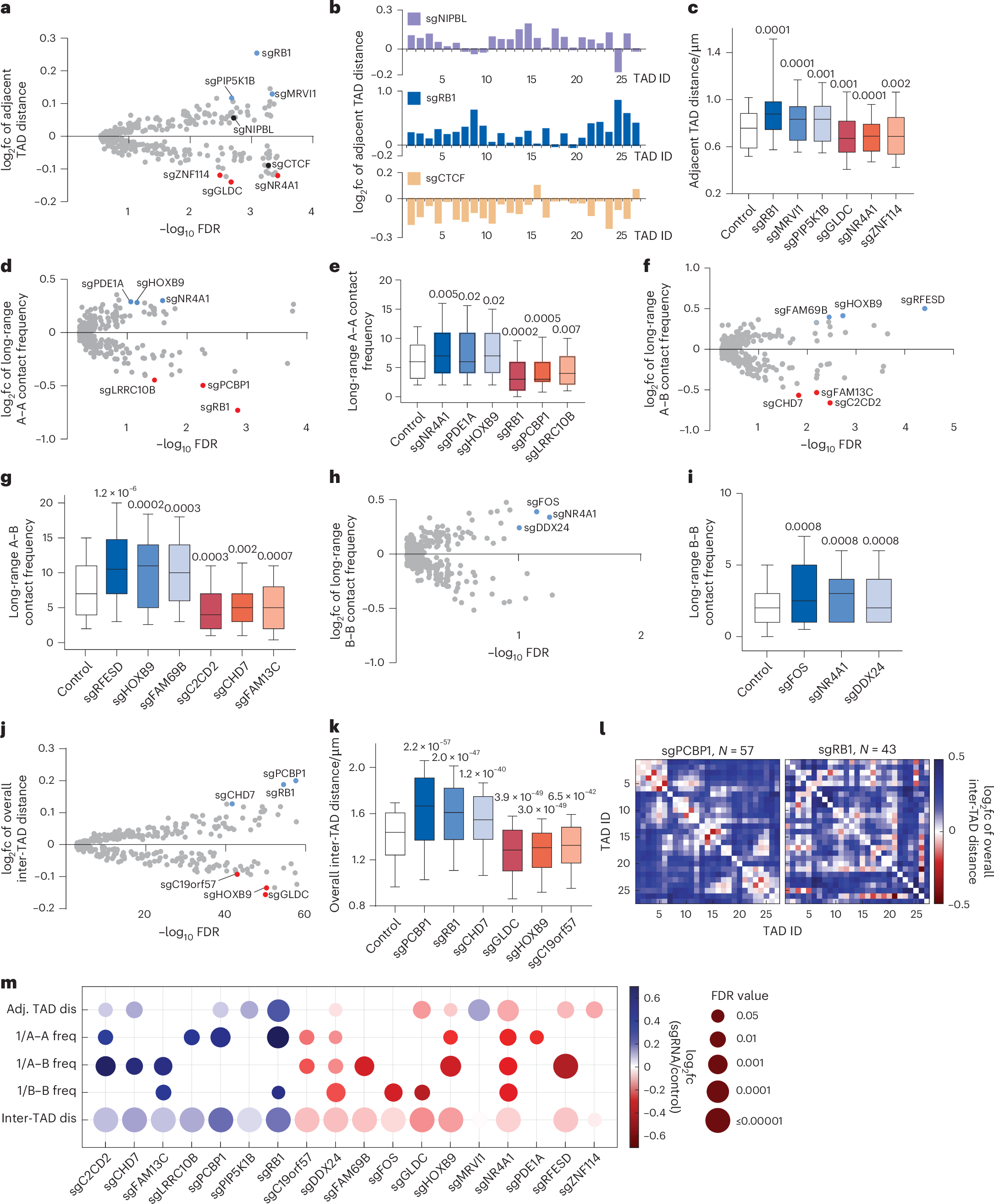
Fig. 2: Perturb-tracing screen identified regulators of multi-scale chromatin folding.
From: Perturb-tracing enables high-content screening of multi-scale 3D genome regulators

a, log2 fold change (log2fc) of spatial distance between adjacent TADs versus −log10 false discovery rate (FDR) for each perturbation. In all volcano plots, top nuclear protein hits (largest log2fc, FDR < 0.1) are marked: blue indicates upregulation and red indicates downregulation after knockout. b, log2fc of adjacent TAD distances across chr22 for selected hits. c, Spatial distances between adjacent TADs for control and selected hits. Number of traces analyzed: 57286, 43, 116, 87, 40, 129 and 42 (left to right). d, log2fc of long-range A–A contact frequency versus −log10 FDR for each perturbation. e, Long-range A–A contact frequencies for control and selected hits. Number of traces analyzed: 57286, 129, 103, 65, 43, 57 and 54 (left to right). f, log2fc of long-range A–B contact frequency versus −log10 FDR for each perturbation. g, Long-range A–B contact frequencies for control and selected hits. Number of traces analyzed: 57286, 92, 65, 50, 49, 41 and 53 (left to right). h, log2fc of long-range B–B contact frequency versus −log10 FDR for each perturbation. i, Long-range B–B contact frequencies for control and selected hits. Number of traces analyzed: 57286, 124, 129 and 213 (left to right). j, log2fc of overall inter-TAD distances versus −log10 FDR for each perturbation. k, Overall inter-TAD distances for control and selected hits. Number of traces analyzed: 57286, 57, 276, 41, 40, 65 and 61 (left to right). l, log2fc of overall inter-TAD distances in chr22 for selected hits. m, Fold change (circle color) and significance (circle size) of multi-scale chromatin folding phenotypes of top hits. Phenotypic changes with FDR > 0.05 are not shown. P values in c and k were calculated by two-sided Wilcoxon signed-rank test with FDR correction. P values in e, g and i were calculated by two-sided Wilcoxon rank-sum test with FDR correction. The boxes cover the 25th to 75th percentiles, the whiskers cover the 10th to 90th percentiles, and the lines in the middle of the boxes represent the median values.