Fig. 3: Developing NICE for intact Mb-scale synthetic DNA isolation while preserving chromosome structure.
From: De novo assembly and delivery of synthetic megabase-scale human DNA into mouse early embryos

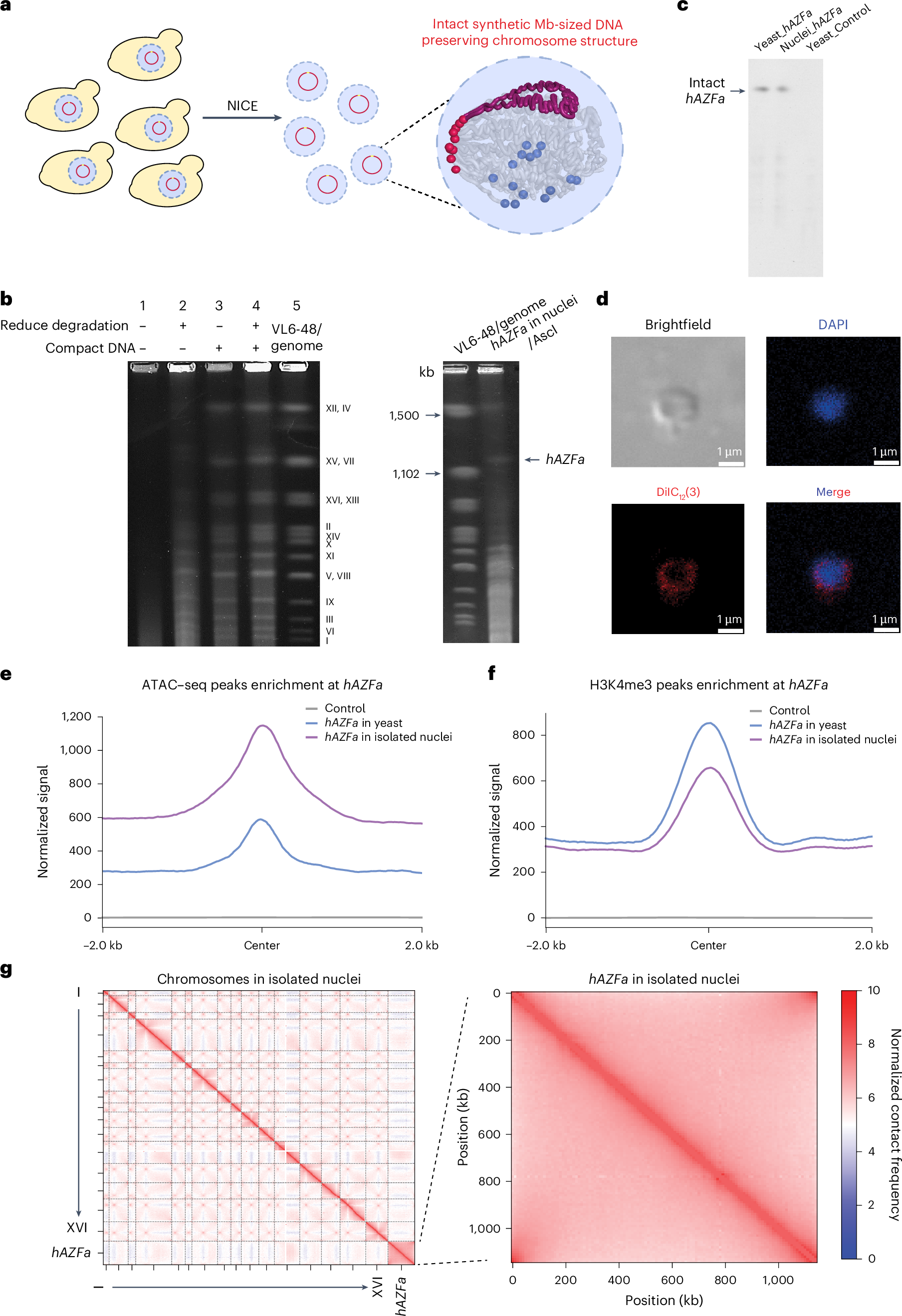
a, Graphic depiction of yeast nuclei isolation with intact synthetic Mb-scale DNA, maintaining chromosome structure. b, PFGE analysis of the isolated yeast nuclei by NICE. Left, PFGE analysis of endogenous chromosomes. In Lane 1, nuclei were isolated according to the previous protocol; Lane 2 was optimized by adding DNase inhibitor; Lane 3 was optimized by adding spermine and spermidine; and Lane 4 was treated by adding both DNase inhibitor and spermine and spermidine. Analysis of hAZFa in isolated nuclei was performed by PFGE with AscI enzyme digestion, using VL6-48 genome as a marker (n = 3 biological replicates). c, Southern blot following PFGE analysis showing the integrity of full-sized hAZFa in isolated nuclei prepared by NICE, compared to in Yeast_hAZFa (n = 4 biological replicates). d, Staining for the isolated nucleus. DAPI staining for DNA and DiIC12(3) staining for yeast nuclear envelope. An overlay of the two signals (merge) is also shown. One representative image from three independent experiments is shown. Scale bars, 1 µm. e, The average signals of ATAC–seq enrichment around the central peak of hAZFa in isolated nuclei and yeast. Control: S. cerevisiae VL6-48 harboring pRS416. f, The average signals of H3K4me3 ChIP–seq enrichment around the peak center of hAZFa in isolated nuclei and yeast. g, Genome-wide Hi-C contact map of chromosomes in isolated nuclei at a 10-kb resolution (left). Zoom-in of the Hi-C interaction heatmap of hAZFa in isolated nuclei (right).