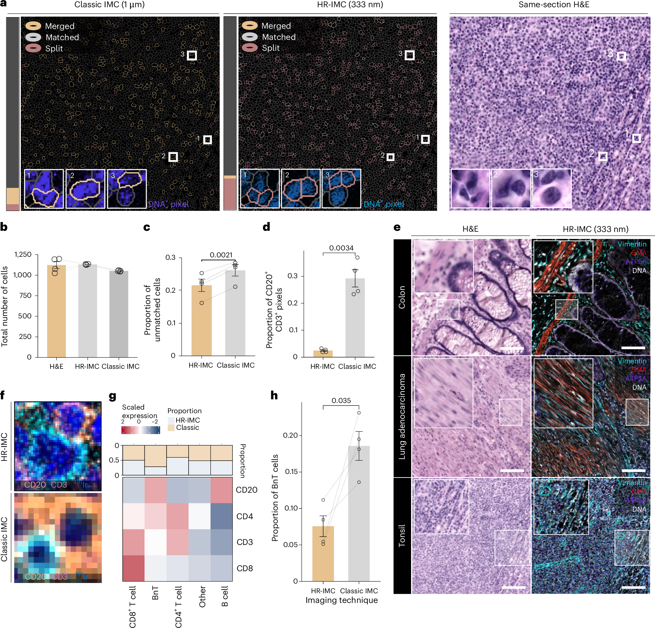
Fig. 2: HR-IMC improves segmentation and cell phenotyping.
From: High-resolution imaging mass cytometry to map subcellular structures

a, Representative images comparing nuclear boundaries in the tonsil measured with HR-IMC versus with convolved HR-IMC data as a model of classical IMC. Colors indicate merged, matched or split cell masks between the two data types. Stacked bar plots represent relative mask contribution. H&E images of the same section serve as ground truth. b, Total number of cells segmented in HR-IMC (333 nm) data, in the respective image convolved to the resolution of classical IMC (1 µm), and in a same-section brightfield H&E image (×40); data are presented as mean ± s.e.m.). Points display individual images (n = 4). c, The proportion of segmentation masks that could not be mapped to equivalent masks on the same-section H&E image (presented as mean ± s.e.m.). Proportions were compared between the HR-IMC (333 nm) images and convolved equivalents. Points display individual images (n = 4). Significance was assessed using a two-sided t-test. d, Proportion of pixels that were deemed positive for both CD20 and CD3 based on a Gaussian mixture model (presented as mean ± s.e.m.). Proportions were compared between the HR-IMC (333 nm) images and convolved equivalents. Points display individual images (n = 4). Significance was assessed using a two-sided t-test. e, Same-section H&E and HR-IMC (333 nm) staining of human colon, lung adenocarcinoma and tonsil FFPE tissues. Scale bars, 100 µm. f, Representative images of B and T cells in close proximity in HR-IMC (333 nm) and classical IMC acquired on a consecutive section. g, Heatmap of mean marker expression of annotated immune subtypes. Expression values are scaled, and relative abundance is compared between HR-IMC (333 nm) and classical IMC (acquired on the consecutive section). h, The proportion of total B and T cells that were classified as BnT cells compared between HR-IMC (333 nm) and classical IMC on the consecutive section (presented as mean ± s.e.m.). Points display individual images (n = 4). Significance was assessed using a paired two-sided t-test.