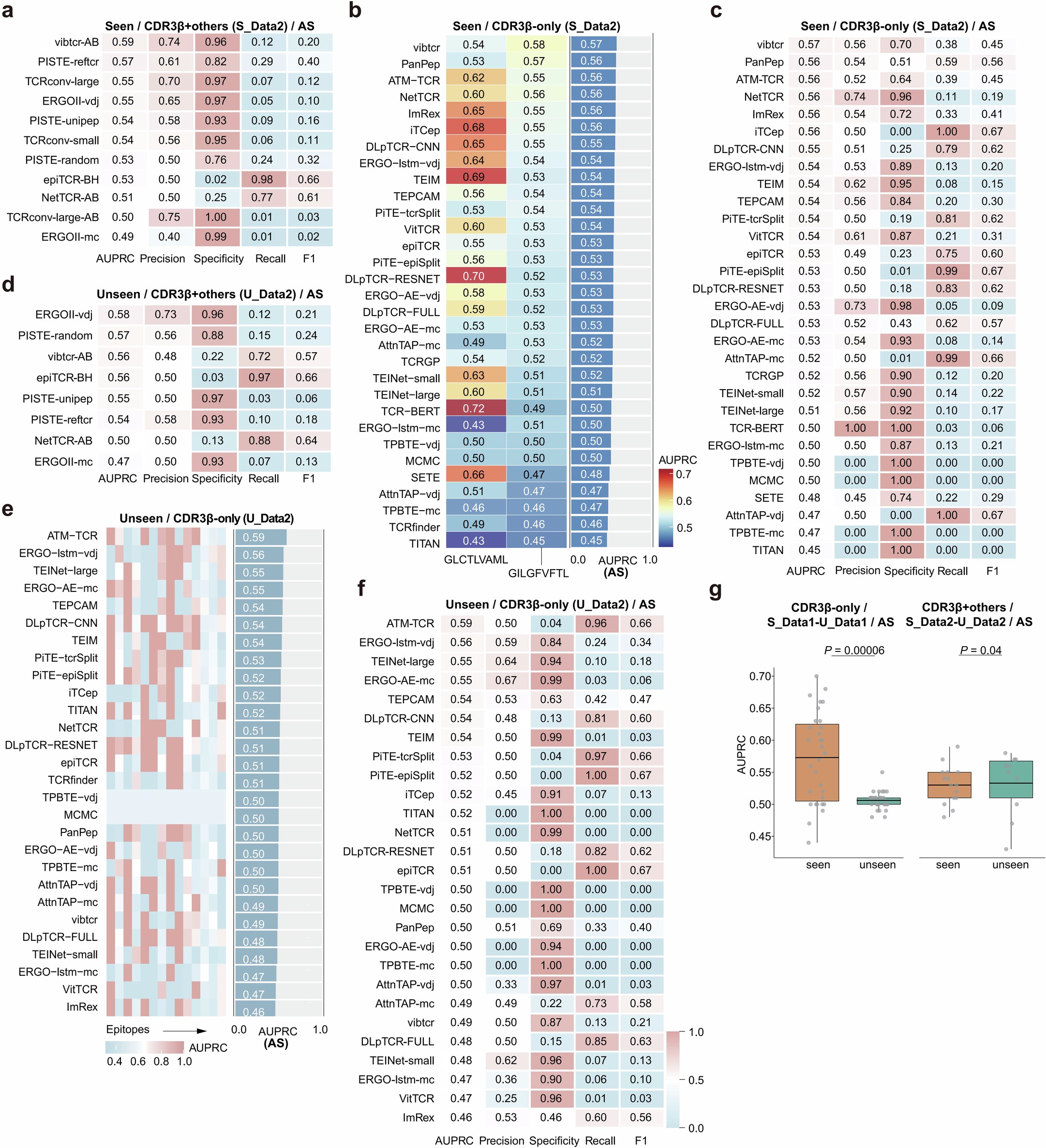
Extended Data Fig. 3: Performance evaluation of originally trained CDR3β-only and CDR3β+others models on seen- and unseen-epitope predictions based on CDR3β+Others data in terms of multiple metrics.
From: Assessment of computational methods in predicting TCR–epitope binding recognition

a, Performance of original CDR3β+others models in seen-epitope test using AS negatives based on CDR3β+others data. b, AUPRC of CDR3β-only models on two seen epitopes of CDR3β+others data using AS negatives. c-d, Performance of original CDR3β-only models in seen-epitope test (c) and original CDR3β+others models in unseen-epitope test (d) using AS negatives based on CDR3β+others data. e, Performance of CDR3β-only models on unseen epitopes of CDR3β+others data using AS negatives. f, Performance of original CDR3β-only models in unseen-epitope test using AS negatives based on CDR3β+others data. g, AUPRC comparison of original CDR3β-only models (left) and CDR3β+others models (right) using AS negatives on seen- and unseen-epitope test (for the CDR3β-only models, n = 31 for the seen test and n = 28 for the unseen test; for the CDR3β+others models, n = 15 for the seen test and n = 10 for the unseen test); box plots display mean (center line), the first and third quartiles (box), minimum and maximum values within 1.5×interquartile range (whiskers). P-values are from two-sided Wilcoxon signed-rank tests. Heatmaps (a, c, d, f) show results of multiple metrics: AUPRC, Precision, Specificity, Recall, and F1. Heatmaps (b, e) show epitope-level AUPRC, with adjacent bar charts showing overall AUPRC.