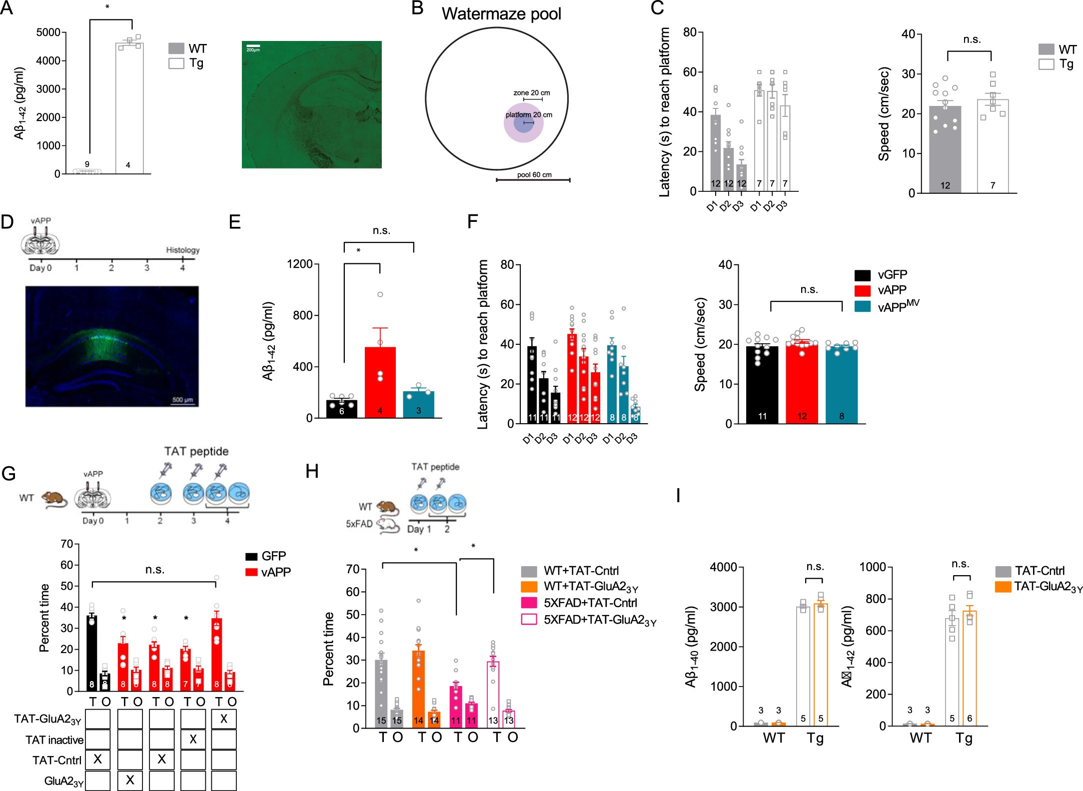
Extended Data Fig. 1: Increasing Aβ in CA1 region of dorsal hippocampus disrupts spatial memory.
From: Higher-order interactions between hippocampal CA1 neurons are disrupted in amnestic mice

(A) (Left) Higher Aβ1-42 levels in hippocampal extract from TgCRND8 (Tg) than WT littermate control mice (one-way ANOVA, F(1,11) = 5990.70, p < .0001). n = number of mice, (Right) Representative image showing no evidence of plaques in Tg mice at this age. (B) Top-down depiction of watermaze pool (60 cm radius). During training, the platform (5 cm radius) was located in a fixed location. In probe test, spatial memory was quantified by removing platform from pool and measuring amount of time mice spent searching in target zone (20 cm radius, centered on location of platform during training; 11% of pool surface) versus average time spent in three other equivalent (in terms of size and distance from edge) zones in other quadrants of pool. (C) (Left) Tg mice showed deficits in training phase of watermaze task. Decreased latency (time to reach the platform) over the 3d of training (D1-D3) in WT mice, but not in Tg littermates (2-way ANOVA, Genotype ⨯ Day interaction, F(2,34) = 4.86, p = .014). (Right) Swim speeds not different between Tg and WT littermates (unpaired t-test, t(17) = .794, p = .438). n = number of mice. (D) Microinjection of vAPP (vAPP+GFP) in CA1 of dorsal hippocampus of WT mice induced robust transgene expression [GFP expression, DAPI (blue)]. (E) Higher Aβ1-42 in hippocampal extract from WT mice microinjected with virus expressing vAPP than WT mice microinjected with control virus (vGFP expressing GFP only, or vAPPMV expressing a form of APP that cannot produce Aβ (1-way ANOVA, between- group factor Vector, F(2,10) = 7.54, p = .010). n = number of mice. (F) Intact watermaze training performance in WT mice microinjected with vAPP (even though these mice showed profound spatial memory deficits during probe test). WT mice microinjected with vAPP or control vectors (vGFP, vAPPMV) showed similar escape latencies over 3d of training (2-way ANOVA with between-group factor Vector and within-group factor Day, no significant Vector ⨯ Day interaction, F(4,56) = 1.604, p = .186, but significant effect of Day, F(2,56) = 49.07, p < .0001 and Vector, F(2,28) = 3.99, p = .0298, mice from all groups showed similar escape latencies on the first and second training days). (Right) Swim speeds not different between groups (one-way ANOVA, between-group factor Vector, F(2,28) = 1.90, p = .168). n = number of mice. (G) TAT-GluA23Y, but not control peptides, restored spatial memory deficit produced by vAPP in WT mice. Mice microinjected with vAPP that received control peptides before training (TAT inactive, TAT-Cntrl, GluA23Y no TAT) spent less time in T zone compared to mice microinjected with GFP (TAT-Cntrl) or mice microinjected with vAPP and treated with TAT-GluA23Y peptide (2-way repeated-measures ANOVA, between- group factors Treatment and Zone, Treatment × Zone interaction, F(4,34) = 8.39, p < .0001, * indicates different from percent time in T zone in WT mice microinjected with GFP vector+TAT-Cntrl). n = number of mice. (H) TAT-GluA23Y rescued spatial memory impairments in 5×FAD mice (2-way repeated- measures ANOVA, between-group factors Treatment and Zone, Treatment × Zone interaction, F(3,49) = 7.28, p = 3.93 × 10-4). n = number of mice. (I) TAT-GluA23Y peptide did not influence levels of Aβ1-40 (2-way ANOVA, between- group factors Genotype and Treatment, main effect of Genotype only, F(1, 12) = 2814, p <.0001) or Aβ1-42 (same factors, main effect of Genotype only, F(1,13) = 319, p < .0001) in WT or Tg primary hippocampal neurons. As expected, neurons from WT mice showed low Aβ1 − 40 or Aβ1 − 42 and neurons from Tg mice showed high Aβ1 − 40 and Aβ1 − 42 levels, regardless of TAT-GluA23Y treatment. n = primary hippocampal cultures.All data presented as mean ± SEM. Details of statistical analysis are listed in the Methods. *p < .05, n.s. = not statistically different.