Abstract
Across systems, higher-order interactions between components govern emergent dynamics. Here we tested whether contextual threat memory retrieval in mice relies on higher-order interactions between dorsal CA1 hippocampal neurons requiring learning-induced dendritic spine plasticity. We compared population-level Ca2+ transients as wild-type mice (with intact learning-induced spine plasticity and memory) and amnestic mice (TgCRND8 mice with high levels of amyloid-β and deficits in learning-induced spine plasticity and memory) were tested for memory. Using machine-learning classifiers with different capacities to use input data with complex interactions, our findings indicate complex neuronal interactions in the memory representation of wild-type, but not amnestic, mice. Moreover, a peptide that partially restored learning-induced spine plasticity also restored the statistical complexity of the memory representation and memory behavior in Tg mice. These findings provide a previously missing bridge between levels of analysis in memory research, linking receptors, spines, higher-order neuronal dynamics and behavior.
This is a preview of subscription content, access via your institution
Access options
Access Nature and 54 other Nature Portfolio journals
Get Nature+, our best-value online-access subscription
$32.99 / 30 days
cancel any time
Subscribe to this journal
Receive 12 print issues and online access
$259.00 per year
only $21.58 per issue
Buy this article
- Purchase on SpringerLink
- Instant access to the full article PDF.
USD 39.95
Prices may be subject to local taxes which are calculated during checkout





Similar content being viewed by others
Data availability
The datasets generated and analyzed in the current study are available at https://github.com/jf-lab/ad_network_dysfunction. Source data are provided with this paper.
Code availability
Custom code for behavioral and calcium imaging analysis available at https://github.com/jf-lab/ad_network_dysfunction.
References
Tulving, E. in Organization of Memory (eds Tulving, E. & Donaldson, W.) 381–403 (Academic Press, 1972).
O’Keefe, J. & Dostrovsky, J. The hippocampus as a spatial map. Preliminary evidence from unit activity in the freely-moving rat. Brain Res. 34, 171–175 (1971).
Buzsáki, G. Neural syntax: cell assemblies, synapsembles, and readers. Neuron 68, 362–385 (2010).
Eichenbaum, H. Prefrontal–hippocampal interactions in episodic memory. Nat. Rev. Neurosci. 18, 547–558 (2017).
Yuste, R. From the neuron doctrine to neural networks. Nat. Rev. Neurosci. 16, 487–497 (2015).
Ohiorhenuan, I. E. et al. Sparse coding and high-order correlations in fine-scale cortical networks. Nature 466, 617–621 (2010).
Panzeri, S., Moroni, M., Safaai, H. & Harvey, C. D. The structures and functions of correlations in neural population codes. Nat. Rev. Neurosci. 23, 551–567 (2022).
Shahidi, N., Andrei, A. R., Hu, M. & Dragoi, V. High-order coordination of cortical spiking activity modulates perceptual accuracy. Nat. Neurosci. 22, 1148–1158 (2019).
Balaguer-Ballester, E., Nogueira, R., Abolafia, J. M., Moreno-Bote, R. & Sanchez-Vives, M. V. Representation of foreseeable choice outcomes in orbitofrontal cortex triplet-wise interactions. PLoS Comput. Biol. 16, e1007862 (2020).
Vogels, T. P., Rajan, K. & Abbott, L. F. Neural network dynamics. Annu Rev. Neurosci. 28, 357–376 (2005).
Peters, A. J., Chen, S. X. & Komiyama, T. Emergence of reproducible spatiotemporal activity during motor learning. Nature 510, 263–267 (2014).
LaFerla, F. M., Green, K. N. & Oddo, S. Intracellular amyloid-β in Alzheimer’s disease. Nat. Rev. Neurosci. 8, 499–509 (2007).
Mucke, L. et al. High-level neuronal expression of aβ 1-42 in wild-type human amyloid protein precursor transgenic mice: synaptotoxicity without plaque formation. J. Neurosci. 20, 4050–4058 (2000).
Terry, R. D. et al. Physical basis of cognitive alterations in Alzheimer’s disease: synapse loss is the major correlate of cognitive impairment. Ann. Neurol. 30, 572–580 (1991).
Morris, G. P., Clark, I. A. & Vissel, B. Inconsistencies and controversies surrounding the amyloid hypothesis of Alzheimer’s disease. Acta Neuropathol. Commun. 2, 135 (2014).
Hsieh, H. et al. AMPAR removal underlies Aβ-induced synaptic depression and dendritic spine loss. Neuron 52, 831–843 (2006).
Du, Y. et al. TRPV1 activation alleviates cognitive and synaptic plasticity impairments through inhibiting AMPAR endocytosis in APP23/PS45 mouse model of Alzheimer’s disease. Aging Cell 19, e13113 (2020).
Chishti, M. A. et al. Early-onset amyloid deposition and cognitive deficits in transgenic mice expressing a double mutant form of amyloid precursor protein 695. J. Biol. Chem. 276, 21562–21570 (2001).
Yiu, A. P., Rashid, A. J. & Josselyn, S. A. Increasing CREB Function in the CA1 region of dorsal hippocampus rescues the spatial memory deficits in a mouse model of Alzheimer’s disease. Neuropsychopharmacology https://doi.org/10.1038/npp.2011.107 (2011).
Xia, F. et al. Entorhinal cortical deep-brain stimulation rescues memory deficits in both young and old mice genetically engineered to model Alzheimer’s disease. Neuropsychopharmacology https://doi.org/10.1038/npp.2017.100 (2017).
Morris, R. G., Garrud, P., Rawlins, J. N. & O’Keefe, J. Place navigation impaired in rats with hippocampal lesions. Nature 297, 681–683 (1982).
Cole, C. J. et al. MEF2 negatively regulates learning-induced structural plasticity and memory formation. Nat. Neurosci. 15, 1255–1264 (2012).
Moser, M. B., Trommald, M. & Andersen, P. An increase in dendritic spine density on hippocampal CA1 pyramidal cells following spatial learning in adult rats suggests the formation of new synapses. Proc. Natl Acad. Sci. USA 91, 12673–12675 (1994).
Epp, J. R. et al. Optimization of CLARITY for clearing whole-brain and other intact organs(1,2,3). eNeuro 2, ENEURO.0022-15.2015 (2015).
Chung, K. & Deisseroth, K. CLARITY for mapping the nervous system. Nat. Methods 10, 508–513 (2013).
Citron, M. et al. Excessive production of amyloid β-protein by peripheral cells of symptomatic and presymptomatic patients carrying the Swedish familial Alzheimer disease mutation. PNAS 91, 11993–11997 (1994).
Brebner, K. et al. Nucleus accumbens long-term depression and the expression of behavioral sensitization. Science 310, 1340–1343 (2005).
Oakley, H. et al. Intraneuronal β-amyloid aggregates, neurodegeneration, and neuron loss in transgenic mice with five familial Alzheimer’s disease mutations: potential factors in amyloid plaque formation. J. Neurosci. 26, 10129–10140 (2006).
Maren, S., Aharonov, G. & Fanselow, M. S. Neurotoxic lesions of the dorsal hippocampus and Pavlovian fear conditioning in rats. Behav. Brain Res 88, 261–274 (1997).
He, K., Lee, A., Song, L., Kanold, P. O. & Lee, H. K. AMPA receptor subunit GluR1 (GluA1) serine-845 site is involved in synaptic depression but not in spine shrinkage associated with chemical long-term depression. J. Neurophysiol. 105, 1897–1907 (2011).
Jacob, A. D. et al. A compact head-mounted endoscope for in vivo calcium imaging in freely behaving mice. Curr. Protoc. Neurosci. 84, e51 (2018).
Mocle, A. J. et al. Excitability mediates allocation of pre-configured ensembles to a hippocampal engram supporting contextual conditioned threat in mice. Neuron 112, 1487–1497.e1486 (2024).
de Snoo, M. L., Miller, A. M. P., Ramsaran, A. I., Josselyn, S. A. & Frankland, P. W. Exercise accelerates place cell representational drift. Curr. Biol. 33, R96–R97 (2023).
Miller, A. M. P. et al. Emergence of a predictive model in the hippocampus. Neuron https://doi.org/10.1016/j.neuron.2023.03.011 (2023).
Rane, M. & Manchanda, R. Effects of location and extent of spine clustering on synaptic integration in striatal medium spiny neurons-a computational study. Med. Biol. Eng. Comput. 56, 1173–1187 (2018).
Mukamel, E. A., Nimmerjahn, A. & Schnitzer, M. J. Automated analysis of cellular signals from large-scale calcium imaging data. Neuron 63, 747–760 (2009).
Palop, J. J. et al. Aberrant excitatory neuronal activity and compensatory remodeling of inhibitory hippocampal circuits in mouse models of Alzheimer’s disease. Neuron 55, 697–711 (2007).
Yassa, M. A. et al. High-resolution structural and functional MRI of hippocampal CA3 and dentate gyrus in patients with amnestic mild cognitive impairment. Neuroimage 51, 1242–1252 (2010).
Ross, B. C. Mutual information between discrete and continuous data sets. PLoS ONE 9, e87357 (2014).
Skaggs, W. E., McNaughton, B. L., Gothard, K. M. & Markus, E. J. in Advances in neural information processing systems (eds Hanson, S. J., Cowan, J. D. & Giles, C. J.) 1030–1037 (Morgan Kaufmann, 1993).
Mably, A. J., Gereke, B. J., Jones, D. T. & Colgin, L. L. Impairments in spatial representations and rhythmic coordination of place cells in the 3xTg mouse model of Alzheimer’s disease. Hippocampus 27, 378–392 (2017).
Cacucci, F., Yi, M., Wills, T. J., Chapman, P. & O’Keefe, J. Place cell firing correlates with memory deficits and amyloid plaque burden in Tg2576 Alzheimer mouse model. Proc. Natl Acad. Sci. USA 105, 7863–7868 (2008).
Glaser, J. I., Benjamin, A. S., Farhoodi, R. & Kording, K. P. The roles of supervised machine learning in systems neuroscience. Prog. Neurobiol. 175, 126–137 (2019).
Bonaccorso, G. Machine Learning Algorithms: A Reference Guide to Popular Algorithms for Data Science and Machine Learning (Packt Publishing, 2017).
Park, J. & Sandberg, I. W. Universal approximation using radial-basis-function networks. Neural Comput. 3, 246–257 (1991).
Pearson, K. The Chances of Death, and Other Studies in Evolution (E. Arnold, 1897).
Hopfield, J. J. Neural networks and physical systems with emergent collective computational abilities. Proc. Natl Acad. Sci. USA 79, 2554–2558 (1982).
Yu, S. et al. Higher-order interactions characterized in cortical activity. J. Neurosci. 31, 17514–17526 (2011).
Faisal, A. A., Selen, L. P. & Wolpert, D. M. Noise in the nervous system. Nat. Rev. Neurosci. 9, 292–303 (2008).
Rabinowitz, N. C., Willmore, B. D., King, A. J. & Schnupp, J. W. Constructing noise-invariant representations of sound in the auditory pathway. PLoS Biol. 11, e1001710 (2013).
Averbeck, B. B., Latham, P. E. & Pouget, A. Neural correlations, population coding and computation. Nat. Rev. Neurosci. 7, 358–366 (2006).
Battiston, F. et al. The physics of higher-order interactions in complex systems. Nat. Phys. 17, 1093–1098 (2021).
Skardal, P. S. & Arenas, A. Higher order interactions in complex networks of phase oscillators promote abrupt synchronization switching. Commun. Phys. 3, 218 (2020).
Marr, A. Simple memory: a theory for archicortex. Philos. Trans. R. Soc. Lond. B Biol. Sci. 262, 23–81 (1971).
McNaughton, B. L. & Morris, R. G. M. Hippocampal synpatic enhancement and information storage within a distributed memory systems. Trends Neurosci. 10, 408–415 (1987).
Horn, D., Ruppin, E., Usher, M. & Herrmann, M. Neural network modeling of memory deterioration in Alzheimer’s disease. Neural Comput. 5, 736–749 (1993).
Pariente, J. et al. Alzheimer’s patients engage an alternative network during a memory task. Ann. Neurol. 58, 870–879 (2005).
Quiroz, Y. T. et al. Hippocampal hyperactivation in presymptomatic familial Alzheimer’s disease. Ann. Neurol. 68, 865–875 (2010).
Erk, S. et al. Evidence of neuronal compensation during episodic memory in subjective memory impairment. Arch. Gen. Psychiatry 68, 845–852 (2011).
Hongpaisan, J., Sun, M. K. & Alkon, D. L. PKC epsilon activation prevents synaptic loss, Aβ elevation, and cognitive deficits in Alzheimer’s disease transgenic mice. J. Neurosci. 31, 630–643 (2011).
Rashid, A. J. et al. Competition between engrams influences fear memory formation and recall. Science 353, 383–387 (2016).
Chaudhury, D. et al. Rapid regulation of depression-related behaviours by control of midbrain dopamine neurons. Nature 493, 532–536 (2013).
Krishnan, V. et al. Molecular adaptations underlying susceptibility and resistance to social defeat in brain reward regions. Cell 131, 391–404 (2007).
Park, S. et al. Neuronal allocation to a hippocampal engram. Neuropsychopharmacology 41, 2987–2993 (2016).
Jung, J. H. et al. Examining the engram encoding specificity hypothesis in mice. Neuron https://doi.org/10.1016/j.neuron.2023.03.007 (2023).
Carlezon, W. A. Jr., Nestler, E. J. & Neve, R. L. Herpes simplex virus-mediated gene transfer as a tool for neuropsychiatric research. Crit. Rev. Neurobiol. 14, 47–67 (2000).
Russo, S. J. et al. Nuclear factor κB signaling regulates neuronal morphology and cocaine reward. J. Neurosci. 29, 3529–3537 (2009).
Wang, Y. T. Probing the role of AMPAR endocytosis and long-term depression in behavioural sensitization: relevance to treatment of brain disorders, including drug addiction. Br. J. Pharmacol. 153, S389–S395 (2008).
Ahmadian, G. et al. Tyrosine phosphorylation of GluR2 is required for insulin-stimulated AMPA receptor endocytosis and LTD. EMBO J. 23, 1040–1050 (2004).
Fox, C. J., Russell, K., Titterness, A. K., Wang, Y. T. & Christie, B. R. Tyrosine phosphorylation of the GluR2 subunit is required for long-term depression of synaptic efficacy in young animals in vivo. Hippocampus 17, 600–605 (2007).
Wagstaff, K. M. & Jans, D. A. Protein transduction: cell penetrating peptides and their therapeutic applications. Curr. Med. Chem. 13, 1371–1387 (2006).
Brooks, H., Lebleu, B. & Vives, E. TAT peptide-mediated cellular delivery: back to basics. Adv. Drug Deliv. Rev. 57, 559–577 (2005).
Paxinos, G. & Franklin, K. B. J. The Mouse Brain in Stereotaxic Coordinates, 2nd edn (Academic Press, 2001).
Barrot, M. et al. CREB activity in the nucleus accumbens shell controls gating of behavioral responses to emotional stimuli. Proc. Natl Acad. Sci. USA 99, 11435–11440 (2002).
Caplan, L. J. & Lipman, P. D. Age and gender differences in the effectiveness of map-like learning aids in memory for routes. J. Gerontol. B Psychol. Sci. Soc. Sci. 50, P126–P133 (1995).
Moffat, S. D., Zonderman, A. B. & Resnick, S. M. Age differences in spatial memory in a virtual environment navigation task. Neurobiol. Aging 22, 787–796 (2001).
Ohta, R. J., Walsh, D. A. & Krauss, I. K. Spatial perspective-taking ability in young and elderly adults. Exp. Aging Res 7, 45–63 (1981).
O’Keefe, J. & Nadel, L. The Hippocampus as a Cognitive Map (Clarendon Press, 1978).
Nadel, L. & McDonald, L. Hippocampus: cognitive map or working memory? Behav. Neurol. Biol. 29, 405–409 (1980).
Jarrard, L. E. Selective hippocampal lesions: differential effects on performance by rats of a spatial task with preoperative versus postoperative training. J. Comp. Physiol. Psychol. 92, 1119–1127 (1978).
Fanselow, M. S. & Lester, L. S. in Evolution and Learning. 185–212 (Lawrence Erlbaum Associates, 1988).
Roelofs, K. & Dayan, P. Freezing revisited: coordinated autonomic and central optimization of threat coping. Nat. Rev. Neurosci. 23, 568–580 (2022).
Blanchard, R. J. & Blanchard, D. C. Crouching as an index of fear. J. Comp. Physiol. Psychol. 67, 370–375 (1969).
Bailey, C. H. & Kandel, E. R. Structural changes accompanying memory storage. Annu Rev. Physiol. 55, 397–426 (1993).
Lamprecht, R. & LeDoux, J. Structural plasticity and memory. Nat. Rev. Neurosci. 5, 45–54 (2004).
Feldman, M. L. & Dowd, C. Loss of dendritic spines in aging cerebral cortex. Anat. Embryol. 148, 279–301 (1975).
Horner, C. H. & Arbuthnott, E. Methods of estimation of spine density–are spines evenly distributed throughout the dendritic field? J. Anat. 177, 179–184 (1991).
Harrison, H. H., Miller, K. L., Dickinson, C. & Daufeldt, J. A. Quality assurance and reproducibility of high-resolution two-dimensional electrophoresis and silver staining in polyacrylamide gels. Am. J. Clin. Pathol. 97, 97–105 (1992).
Tyler, W. J. & Pozzo-Miller, L. Miniature synaptic transmission and BDNF modulate dendritic spine growth and form in rat CA1 neurones. J. Physiol. 553, 497–509 (2003).
Read, T. R. et al. Provision of rapid HIV tests within a health service and frequency of HIV testing among men who have sex with men: randomised controlled trial. Brit. Med. J. 347, f5086 (2013).
Mahmmoud, R. R. et al. Spatial and working memory is linked to spine density and mushroom spines. PLoS ONE 10, e0139739 (2015).
Leuner, B., Falduto, J. & Shors, T. J. Associative memory formation increases the observation of dendritic spines in the hippocampus. J. Neurosci. 23, 659–665 (2003).
Holman, D. & Henley, J. M. A novel method for monitoring the cell surface expression of heteromeric protein complexes in dispersed neurons and acute hippocampal slices. J. Neurosci. Methods 160, 302–308 (2007).
Dana, H. et al. Thy1-GCaMP6 transgenic mice for neuronal population imaging in vivo. PLoS ONE 9, e108697 (2014).
Ghosh, K. K. et al. Miniaturized integration of a fluorescence microscope. Nat. Methods 8, 871–878 (2011).
Ziv, Y. et al. Long-term dynamics of CA1 hippocampal place codes. Nat. Neurosci. 16, 264–266 (2013).
Kozachenko, L. & Leonenko, N. Sample estimate of the entropy of a random vector. Probl. Pereda. Inf. 23, 9–16 (1987).
Victor, J. D. Binless strategies for estimation of information from neural data. Phys. Rev. E: Stat. Nonlinear Soft Matter Phys. 66, 051903 (2002).
Boser, B. E., Guyon, I. M. & Vapnik, V. N. in Proc. 5th Annual Workshop on Computational Learning Theory (ed. Haussler, D.) 144–152 (ACM Press, 1992).
Acknowledgements
We thank A. DeCristofaro, D. Lin and M. Yamamoto for technical support, C. Yuan and D. Abdo for behavior scoring, and the entire Josselyn and Frankland laboratories for advice and discussion. This work was supported by grants from NIMH (R01 MH119421-01) and Brain Canada Foundation to S.A.J. and P.W.F., CIHR (FDN-159919) to S.A.J., CIHR (FDN-143227) to P.W.F., NSERC CGS-D and a National Institutes of Health grant (F31 MH120920-01) to A.R.M. The funders had no role in study design, data collection and analysis, decision to publish or preparation of the manuscript.
Author information
Authors and Affiliations
Contributions
Conceptualization and methodology was carried out by C.Y., V.M., A.D.J., P.W.F. and S.A.J. Investigation and formal analysis was conducted by C.Y., V.M., A.D.J., E.K., A.M., A.I.R., L.T., A.J.R., S.P., N.I. and A.D.R. Writing of the original draft was carried out by C.Y., V.M., A.D.J. and S.A.J. Writing (reviewing and editing) was conducted by all authors. Funding was acquired by P.W.F. and S.A.J. Supervision was carried out by P.W.F. and S.A.J.
Corresponding author
Ethics declarations
Competing interests
The authors declare no competing interests.
Peer review
Peer review information
Nature Neuroscience thanks Takashi Kitamura and the other, anonymous, reviewer(s) for their contribution to the peer review of this work.
Additional information
Publisher’s note Springer Nature remains neutral with regard to jurisdictional claims in published maps and institutional affiliations.
Extended data
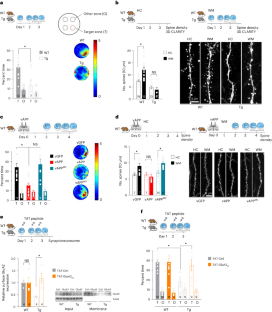
Extended Data Fig. 1 Increasing Aβ in CA1 region of dorsal hippocampus disrupts spatial memory.
(A) (Left) Higher Aβ1-42 levels in hippocampal extract from TgCRND8 (Tg) than WT littermate control mice (one-way ANOVA, F(1,11) = 5990.70, p < .0001). n = number of mice, (Right) Representative image showing no evidence of plaques in Tg mice at this age. (B) Top-down depiction of watermaze pool (60 cm radius). During training, the platform (5 cm radius) was located in a fixed location. In probe test, spatial memory was quantified by removing platform from pool and measuring amount of time mice spent searching in target zone (20 cm radius, centered on location of platform during training; 11% of pool surface) versus average time spent in three other equivalent (in terms of size and distance from edge) zones in other quadrants of pool. (C) (Left) Tg mice showed deficits in training phase of watermaze task. Decreased latency (time to reach the platform) over the 3d of training (D1-D3) in WT mice, but not in Tg littermates (2-way ANOVA, Genotype ⨯ Day interaction, F(2,34) = 4.86, p = .014). (Right) Swim speeds not different between Tg and WT littermates (unpaired t-test, t(17) = .794, p = .438). n = number of mice. (D) Microinjection of vAPP (vAPP+GFP) in CA1 of dorsal hippocampus of WT mice induced robust transgene expression [GFP expression, DAPI (blue)]. (E) Higher Aβ1-42 in hippocampal extract from WT mice microinjected with virus expressing vAPP than WT mice microinjected with control virus (vGFP expressing GFP only, or vAPPMV expressing a form of APP that cannot produce Aβ (1-way ANOVA, between- group factor Vector, F(2,10) = 7.54, p = .010). n = number of mice. (F) Intact watermaze training performance in WT mice microinjected with vAPP (even though these mice showed profound spatial memory deficits during probe test). WT mice microinjected with vAPP or control vectors (vGFP, vAPPMV) showed similar escape latencies over 3d of training (2-way ANOVA with between-group factor Vector and within-group factor Day, no significant Vector ⨯ Day interaction, F(4,56) = 1.604, p = .186, but significant effect of Day, F(2,56) = 49.07, p < .0001 and Vector, F(2,28) = 3.99, p = .0298, mice from all groups showed similar escape latencies on the first and second training days). (Right) Swim speeds not different between groups (one-way ANOVA, between-group factor Vector, F(2,28) = 1.90, p = .168). n = number of mice. (G) TAT-GluA23Y, but not control peptides, restored spatial memory deficit produced by vAPP in WT mice. Mice microinjected with vAPP that received control peptides before training (TAT inactive, TAT-Cntrl, GluA23Y no TAT) spent less time in T zone compared to mice microinjected with GFP (TAT-Cntrl) or mice microinjected with vAPP and treated with TAT-GluA23Y peptide (2-way repeated-measures ANOVA, between- group factors Treatment and Zone, Treatment × Zone interaction, F(4,34) = 8.39, p < .0001, * indicates different from percent time in T zone in WT mice microinjected with GFP vector+TAT-Cntrl). n = number of mice. (H) TAT-GluA23Y rescued spatial memory impairments in 5×FAD mice (2-way repeated- measures ANOVA, between-group factors Treatment and Zone, Treatment × Zone interaction, F(3,49) = 7.28, p = 3.93 × 10-4). n = number of mice. (I) TAT-GluA23Y peptide did not influence levels of Aβ1-40 (2-way ANOVA, between- group factors Genotype and Treatment, main effect of Genotype only, F(1, 12) = 2814, p <.0001) or Aβ1-42 (same factors, main effect of Genotype only, F(1,13) = 319, p < .0001) in WT or Tg primary hippocampal neurons. As expected, neurons from WT mice showed low Aβ1 − 40 or Aβ1 − 42 and neurons from Tg mice showed high Aβ1 − 40 and Aβ1 − 42 levels, regardless of TAT-GluA23Y treatment. n = primary hippocampal cultures.All data presented as mean ± SEM. Details of statistical analysis are listed in the Methods. *p < .05, n.s. = not statistically different.
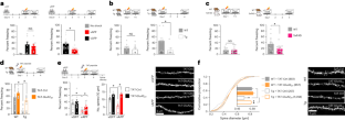
Extended Data Fig. 2 Low-order statistics do not explain differences in Tg + TAT-Cntrl mice from other groups.
(A) The number of neurons detected per animal does not differ significantly between groups. 2-way ANOVA, no significant main effects of Genotype or Treatment, no significant Genotype ⨯ Treatment interaction. (B) Peri-event plot of GCaMP activity of all neurons in seconds before and during freezing in the Test session (all freezing bouts aligned to Time 0, yellow dotted line) appears similar across groups. n = number of neurons. (C) Differences in number of recorded cells does not account for classifier performance across groups. All classifiers were trained on data from a randomly selected, fixed number of cells (10, 25, 100, or all cells; see Methods; Subsampling cells and frames). One-way analyses of variance on each experimental condition revealed a significant main effect of Classifier in all conditions except Tg TAT-Cntrl for all cell subsample conditions. (D) Differences in amount of freezing does not account for classifier performance across groups. All classifiers were trained on data from a randomly selected 300 or 1000 freezing frames and an equivalent number of non-freezing frames (see Methods; Subsampling cells and frames). One-way analyses of variance on each experimental condition revealed a significant main effect of Classifier in all conditions except Tg+-TAT-Cntrl for all frame subsample conditions. WT+TAT-Cntrl n = 10, WT+TAT-GluA23Y n = 6, Tg+TAT-Cntrl n = 4, Tg+TAT-GluA23Y = 7. (E) Differences in amount of freezing and number of cells together do not account for classifier performance across groups. Combining approaches from C and D, all classifiers were trained on data from a randomly selected 25 cells, comprising 1000 freezing frames and an equivalent number of non-freezing frames (see Methods; Subsampling cells and frames). One- way analyses of variance on each experimental condition revealed a significant main effect of Classifier in all conditions except Tg+TAT-Cntrl for all frame subsample conditions. WT+TAT-Cntrl n = 10, WT+ TAT-GluA23Y n = 6, Tg+TAT-Cntrl n = 4, Tg+TAT-GluA23Y = 7. (F) Test subsampling approach does not account for classifier performance across groups. To account for imbalances between classes in the test dataset, we compared a balanced accuracy approach to a balanced subsampling approach (see Methods; Balanced subsampling procedure). There were no significant differences between sampling types in any pairing. (G) Different linear classifiers have equivalent performance decoding freezing behavior. Linear discriminant analysis (LDA), logistic regression (LR) and linear support vector machine (SVM) classifiers showed no difference in balanced accuracy across groups. A 3- way ANOVA revealed no significant main effect of Classifier, and no significant interactions between Classifier and Genotype and/or Treatment. (H) Normalizing the high overall cell activity in Tg+TAT-Cntrl mice to WT+TAT-Cntrl levels does not increase accuracy of high-capacity NN classifier in decoding freezing behavior in Tg mice. (Left) Average cell activity in WT+TAT-Cntrl mice (dark gray bars), Tg+TAT-Cntrl mice (orange bars) and in Tg+TAT-Cntrl mice in which highly active cells were removed (light gray bar) such that average cell activity does not differ from that observed in WT +TAT-Cntrl mice. Boxplot presented as 1.5 × the interquartile range (whiskers), 25th and 75th percentile (box) and median (center line). (Right) NN classifier accuracy in decoding freezing behavior is higher in WT mice (dark gray bar) than Tg mice with all cells considered (orange bar). Removing cells with high activity from Tg mice such that overall cell activity does not differ between Tg and WT mice does not increase NN classifier accuracy (light gray bar). Therefore, normalizing cell activity in Tg+TAT-Cntrl does not improve the ability of the NN classifier to decode freezing behavior, suggesting that high neuronal activity alone cannot account for the relatively poor accuracy of the NN classifier in Tg mice relative to WT mice. n = number of neurons. (I) No difference in levels of pairwise cell correlation during test session across mouse groups (average pairwise correlation, no significant main effects of Genotype or Treatment, no significant Genotype ⨯ Treatment interaction.). (J) Eliminating coordinated population information impairs high-capacity classifier performance. Training classifiers on single-cell data (see Methods; Single-cell classifier analysis) reduces classification accuracy compared to classifiers trained on population data. (K) Differences in numbers of cells or amount of freezing between groups does not explain performance of single-cell classifiers. Training data was limited to a randomly selected 25 cells and 1000 frames of freezing and non-freezing data in all animals (as in E, see Methods; Subsampling cells and frames). Single-cell classifiers (see Methods; Single-cell classifier analysis) showed significantly worse performance than full classifiers when trained on this restricted dataset. † = p = 0.054. All data presented as mean ± SEM. Details of statistical analysis are listed in the Methods. *p < .05, **p < 0.01, *** p < 0.001, n.s. = not statistically different. In panels A, C-G & I-K, n = number of mice. In panels A,C,F,I-K, group sizes: WT+TAT-Cntrl n = 10, W +TAT-GluA23Y n = 7, Tg+TAT-Cntrl n = 6, Tg+TAT-GluA23Y = 7.
Supplementary information
Supplementary Information (download PDF )
Detailed statistical analyses for Extended Data Fig. 2.
Source data
Source Data Fig. 1 (download TIFF )
Unprocessed gels supporting Fig. 1e.
Source Data Fig. 1 (download XLSX )
Statistical Source Data supporting Fig. 1.
Source Data Fig. 2 (download XLSX )
Statistical Source Data supporting Fig. 2.
Rights and permissions
Springer Nature or its licensor (e.g. a society or other partner) holds exclusive rights to this article under a publishing agreement with the author(s) or other rightsholder(s); author self-archiving of the accepted manuscript version of this article is solely governed by the terms of such publishing agreement and applicable law.
About this article
Cite this article
Yan, C., Mercaldo, V., Jacob, A.D. et al. Higher-order interactions between hippocampal CA1 neurons are disrupted in amnestic mice. Nat Neurosci 27, 1794–1804 (2024). https://doi.org/10.1038/s41593-024-01713-4
Received:
Accepted:
Published:
Version of record:
Issue date:
DOI: https://doi.org/10.1038/s41593-024-01713-4
This article is cited by
-
Origin of non-zero overlap in Hopfield neural networks beyond storage capacity
Cognitive Neurodynamics (2026)
-
Hippocampal Extracellular Matrix Protein Laminin β1 Regulates Neuropathic Pain and Pain-Related Cognitive Impairment
Neuroscience Bulletin (2025)
-
Microglia mediate memory dysfunction via excitatory synaptic elimination in a fracture surgery mouse model
Journal of Neuroinflammation (2024)


