Extended Data Fig. 2: Characterization of NKX2-2-dependent lineage tracing.
From: A human-specific progenitor sub-domain extends neurogenesis and increases motor neuron production

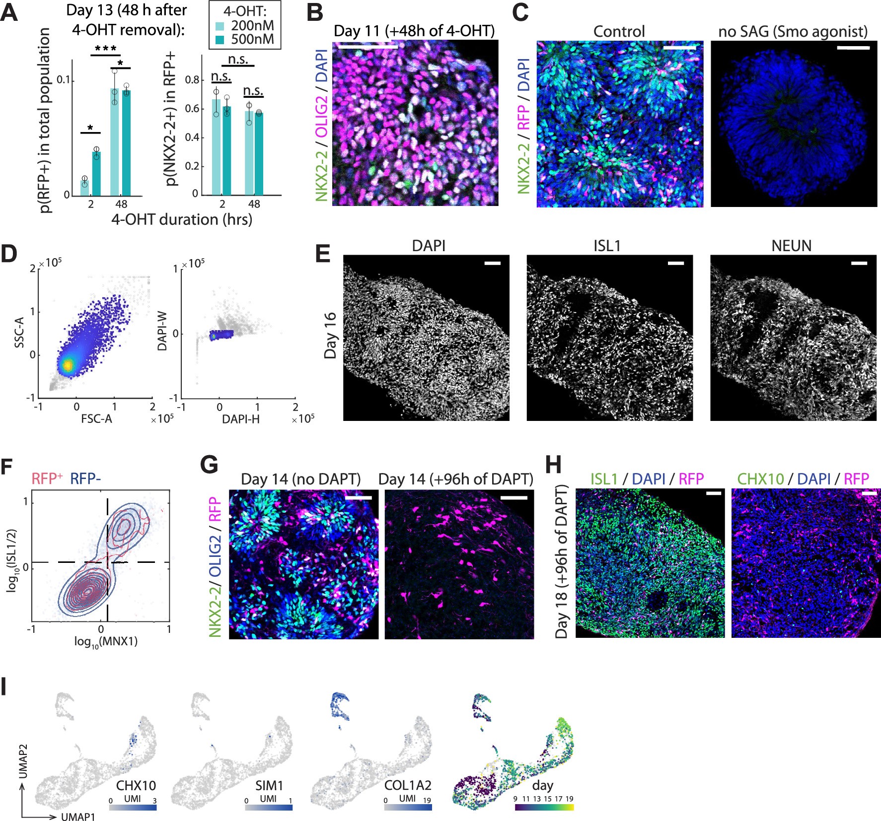
(a) Left: varying lengths and concentrations of 4OHT pulse affect the efficiency of recombination-based RFP expression (mean ± SD; two-way ANOVA; n = 3 biological replicates; time \(p < 1\times {10}^{-4}\); concentration \(p=0.03\)). Right: proportions of NKX2-2-positive cells within RFP-positive populations on day 13, 48 hours post 4OHT removal (two-way ANOVA; n = 3 biological replicates). (b) The same panel of cells as shown in Fig. 2c, immunolabeled for OLIG2 and NKX2-2 and counter-stained with DAPI (scale bar = 50μm). (c) Day 12 human embryoid bodies differentiated with and without SAG (Smoothened agonist), and with 4OHT pulse between days 9-11 show that in the absence of SAG, NKX2-2 expression as well as Cre-dependent recombination is lost (scale bar = 50μm). (d) Representative flow cytometry gating strategy to remove debris and clumps of cells. (e) Day 16 human culture immunostained for pan-neuronal marker NEUN and ISL1 shows that the vast majority of neurons produced are motor neurons (scale bar = 50μm). (f) Flow cytometry analysis of day 16 human cultures shows that the vast majority of ISL1-positive cells are MNX1-positive and vice versa in both RFP+ and RFP− populations (representative differentiation, n = 1, sample pooled across 50+ EBs). (g) Human cultures following 4OHT treatment on days 9–11 show that many RFP+ cells retain progenitor identity (OLIG2+ or OLIG2+/NKX2-2+) on day 14; however, with DAPT treatment, virtually no cells express OLIG2 or NKX2-2 (scale bar = 50μm). (h) Majority of cells in human cultures express ISL1 in response to DAPT, with a small fraction (<1%) of cells expressing V2 interneuron marker CHX10 (scale bar = 50μm). (i) UMAP of all high-quality human scRNA-seq profiles, colored based on expression of V2 and V3 interneuron markers (CHX10 and SIM1), fibroblast marker (COL1A2), and timestamp identity.