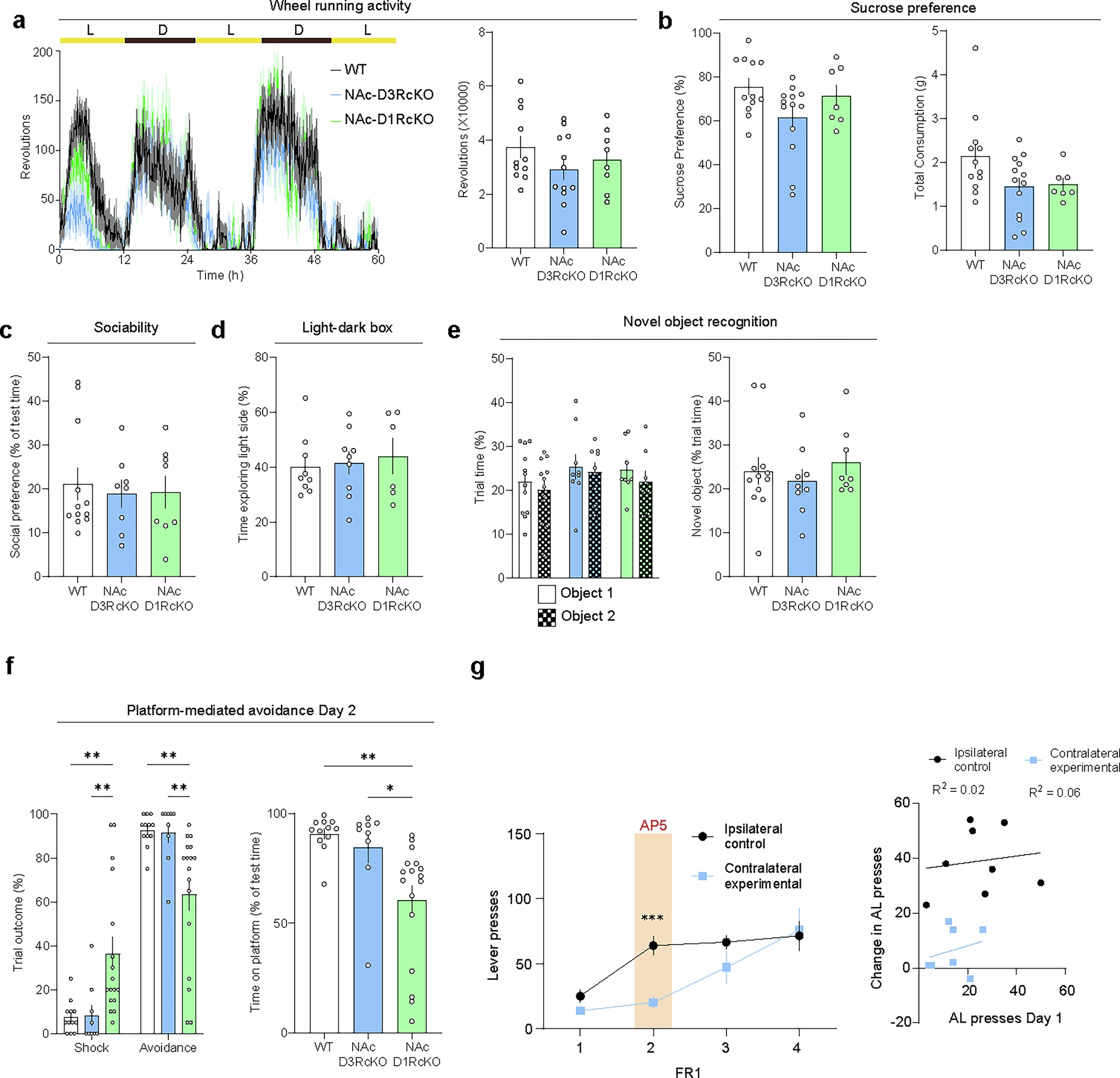
Extended Data Fig. 8: cKO of mNAcSh D1Rs do not disrupt motivated, anxiety-like or social reward or sucrose preference.
From: Dissociable control of motivation and reinforcement by distinct ventral striatal dopamine receptors

a (Left) Time course of wheel-running activity across the entire duration of the experiment (60-hrs) for WT (n = 11 mice), NAc-D3RcKO (n = 12 mice) and NAc-D1RcKO (n = 8 mice) groups in 5 min bins (two-way repeated measures ANOVA: Time effect, F(15.51, 434.3) = 20.27, P < 0.0001; genotype effect, F(2, 28) = 1.738, P = 0.1943; time x genotype, F(1438, 20132) = 1.513, P < 0.0001). (Right) Quantification of total revolutions across the 60 hr period (one-way ANOVA: followed by two-sided Dunnett’s test, F(2, 28) = 1.197, Group comparisons, NAc-D1RcKO vs WT, P = 0.6507, NAc-D1RcKO vs NAc-D3RcKO, P = 0.7421). b (Left) Percentage of sucrose preference for WT (n = 12 mice), NAc-D3RcKO (n = 13 mice) and NAc-D1RcKO (n = 7 mice) groups (one-way ANOVA: followed by two-sided Dunnett’s test, F(2, 29) = 2.937, Group comparisons, NAc-D1RcKO vs WT, P = 0.752, NAc-D1RcKO vs NAc-D3RcKO, P = 0.2671). (Right) Overall water and sucrose intake (one-way ANOVA: followed by two-sided Dunnett’s test, F(2, 29) = 2.941, Group comparisons, NAc-D1RcKO vs WT, P = 0.1447, NAc-D1RcKO vs NAc-D3RcKO, P = 0.9841). c Social preference as reflected by the % time (test-habituation) spent interacting with a novel, juvenile mouse (WT, n = 12 mice; NAc-D3RcKO, n = 8 mice and NAc-D1RcKO, n = 8 mice) (one-way ANOVA: followed by two-sided Dunnett’s test, F(2, 25) = 0.1187, Group comparisons, NAc-D1RcKO vs WT, P = 0.9026, NAc-D1RcKO vs NAc-D3RcKO, P = 0.9971). d Anxiety-like behavior as represented by the time spent in the light side of the box (WT, n = 9 mice; NAc-D3RcKO, n = 9 mice and NAc-D1RcKO, n = 6 mice) (one-way ANOVA: followed by two-sided Dunnett’s test, F(2, 21) = 0.1626, Group comparisons, NAc-D1RcKO vs WT, P = 0.7825, NAc-D1RcKO vs NAc-D3RcKO, P = 0.902). e (Left) Time spent interacting with each of the objects during the baseline period of the novel object recognition test (two-way repeated measures ANOVA: Object effect, F(1, 26) = 1.381, P = 0.2506; genotype effect, F(2, 26) = 1.187, P = 0.3212; object x genotype, F(2, 26)= 0.06934, P = 0.9332). (Right) Preference for the novel object over a familiar one during the discrimination session (one-way ANOVA: followed by two-sided Dunnett’s test, F(2, 26)= 0.4785, Group comparisons, NAc-D1RcKO vs WT, P = 0.8305, NAc-D1RcKO vs NAc-D3RcKO, P = 0.5168) (WT, n = 12 mice; NAc-D3RcKO, n = 9 mice and NAc-D1RcKO, n = 8 mice). f (Left) Quantification of trial outcome (avoidance or shock responses) upon re-exposure to the platform-mediated avoidance task on day 2 (two-way repeated measures ANOVA: Outcome effect, F(1, 35)= 77.30, P < 0.0001; genotype effect, F(2, 35)= 0.000, P > 0.9999; outcome x genotype, F(2, 35)= 7.892, P = 0.0015) (WT, n = 12 mice; NAc-D3RcKO, n = 9 mice and NAc-D1RcKO, n = 17 mice). (Right) Overall time spent on platform (Day 2) as percentage of test time (one-way ANOVA: followed by two-sided Dunnett’s test, F(2, 35)= 7.912, Group comparisons, NAc-D1RcKO vs WT, **P = 0.0014, NAc-D1RcKO vs NAc-D3RcKO, *P = 0.0201). g (Left) Absolute number of active lever responses in FR1 sessions for D1R-NMDAR disconnection experiments. AP5 infusion was performed on Day 2 of FR1 (unpaired t-test (two-tailed), t(13)= 4.933; ***P = 0.0003) (Ipsilateral, n = 8 mice; contralateral, n = 7 mice). (Right) Correlation between number of AL presses on Day 1 and change in active lever presses on Day 2 (AP5 challenge) (simple linear regression, F(1, 11)= 0.05037, P = 0.8265). All data in this figure are presented as mean ± SEM Error bars indicate SEM.