Abstract
Dopamine (DA) release in striatal circuits, including the nucleus accumbens medial shell (mNAcSh), tracks separable features of reward like motivation and reinforcement. However, the cellular and circuit mechanisms by which DA receptors transform DA release into distinct constructs of reward remain unclear. Here we show that DA D3 receptor (D3R) signaling in the mNAcSh drives motivated behavior in mice by regulating local microcircuits. Furthermore, D3Rs coexpress with DA D1 receptors, which regulate reinforcement, but not motivation. Paralleling dissociable roles in reward function, we report nonoverlapping physiological actions of D3R and DA D1 receptor signaling in mNAcSh neurons. Our results establish a fundamental framework wherein DA signaling within the same nucleus accumbens cell type is physiologically compartmentalized via actions on distinct DA receptors. This structural and functional organization provides neurons in a limbic circuit with the unique ability to orchestrate dissociable aspects of reward-related behaviors relevant to the etiology of neuropsychiatric disorders.
This is a preview of subscription content, access via your institution
Access options
Access Nature and 54 other Nature Portfolio journals
Get Nature+, our best-value online-access subscription
$32.99 / 30 days
cancel any time
Subscribe to this journal
Receive 12 print issues and online access
$259.00 per year
only $21.58 per issue
Buy this article
- Purchase on SpringerLink
- Instant access to the full article PDF.
USD 39.95
Prices may be subject to local taxes which are calculated during checkout







Similar content being viewed by others
Data availability
All data generated in the current study are available from the corresponding author upon reasonable request. Outlines for brain regions were acquired from Paxinos and Franklin’s the Mouse Brain in Stereotaxic Coordinates63. All mouse and neuron illustrations included in the main and extended data figures were created with BioRender.com during the subscription period. Source data are provided with this paper.
Code availability
No custom code was generated for this study.
References
Wise, R. A. Dopamine, learning and motivation. Nat. Rev. Neurosci. 5, 483–494 (2004).
Volkow, N. D., Wise, R. A. & Baler, R. The dopamine motive system: implications for drug and food addiction. Nat. Rev. Neurosci. 18, 741–752 (2017).
Russo, S. J. & Nestler, E. J. The brain reward circuitry in mood disorders. Nat. Rev. Neurosci. 14, 609–625 (2013).
Castro, D. C. & Bruchas, M. R. A motivational and neuropeptidergic hub: anatomical and functional diversity within the nucleus accumbens shell. Neuron 102, 529–552 (2019).
Berke, J. D. What does dopamine mean? Nat. Neurosci. 21, 787–793 (2018).
Mohebi, A., Wei, W., Pelattini, L., Kim, K. & Berke, J. D. Dopamine transients follow a striatal gradient of reward time horizons. Nat. Neurosci. 27, 737–746 (2024).
Jong, J. W. D., Fraser, K. M. & Lammel, S. Mesoaccumbal dopamine heterogeneity: what do dopamine firing and release have to do with it? Annu. Rev. Neurosci. 45, 109–129 (2022).
Liu, C., Goel, P. & Kaeser, P. S. Spatial and temporal scales of dopamine transmission. Nat. Rev. Neurosci. 22, 345–358 (2021).
Gerfen, C. R. & Surmeier, D. J. Modulation of striatal projection systems by dopamine. Annu. Rev. Neurosci. 34, 441–466 (2011).
Lee, S. J. et al. Cell-type-specific asynchronous modulation of PKA by dopamine in learning. Nature 590, 451–456 (2021).
Shen, W., Flajolet, M., Greengard, P. & Surmeier, D. J. Dichotomous dopaminergic control of striatal synaptic plasticity. Science 321, 848–851 (2008).
Iino, Y. et al. Dopamine D2 receptors in discrimination learning and spine enlargement. Nature 579, 555–560 (2020).
Schwartz, J. C. et al. The dopamine D3 receptor in nucleus accumbens: selective cellular localisation, function and regulation. Eur. Neuropsychopharmacol. 4, 190–191 (1994).
Sokoloff, P., Giros, B., Martres, M.-P., Bouthenet, M. -L. & Schwartz, J.-C. Molecular cloning and characterization of a novel dopamine receptor (D3) as a target for neuroleptics. Nature 347, 146–151 (1990).
Beaulieu, J.-M. & Gainetdinov, R. R. The physiology, signaling, and pharmacology of dopamine receptors. Pharmacol. Rev. 63, 182–217 (2011).
Manvich, D. F. et al. Selective D2 and D3 receptor antagonists oppositely modulate cocaine responses in mice via distinct postsynaptic mechanisms in nucleus accumbens. Neuropsychopharmacology 44, 1445–1455 (2018).
Song, R. et al. Increased vulnerability to cocaine in mice lacking dopamine D3 receptors. Proc. Natl Acad. Sci. USA 109, 17675–17680 (2012).
Simpson, E. H. et al. Selective overexpression of dopamine D3 receptors in the striatum disrupts motivation but not cognition. Biol. Psychiatry 76, 823–831 (2014).
Shin, S. et al. Drd3 signaling in the lateral septum mediates early life stress-induced social dysfunction. Neuron 97, 195–208 (2018).
Pribiag, H. et al. Ventral pallidum DRD3 potentiates a pallido-habenular circuit driving accumbal dopamine release and cocaine seeking. Neuron 109, 2165–2182 (2021).
Ridray, S. et al. Coexpression of dopamine D1 and D3 receptors in islands of Calleja and shell of nucleus accumbens of the rat: opposite and synergistic functional interactions. Eur. J. Neurosci. 10, 1676–1686 (1998).
Meijer, J. H. & Robbers, Y. Wheel running in the wild. Proc. Biol. Sci. 281, 20140210 (2014).
Greenwood, B. N. et al. Long-term voluntary wheel running is rewarding and produces plasticity in the mesolimbic reward pathway. Behav. Brain Res. 217, 354–362 (2011).
Greenwood, B. N. & Fleshner, M. Voluntary wheel running: a useful rodent model for investigating the mechanisms of stress robustness and neural circuits of exercise motivation. Curr. Opin. Behav. Sci. 28, 78–84 (2019).
Garland, T. Jr et al. The biological control of voluntary exercise, spontaneous physical activity and daily energy expenditure in relation to obesity: human and rodent perspectives. J. Exp. Biol. 214, 206–229 (2011).
Basso, J. C. & Morrell, J. I. The medial prefrontal cortex and nucleus accumbens mediate the motivation for voluntary wheel running in the rat. Behav. Neurosci. 129, 457–472 (2015).
Salamone, J. D. et al. Haloperidol and nucleus accumbens dopamine depletion suppress lever pressing for food but increase free food consumption in a novel food choice procedure. Psychopharmacology 104, 515–521 (1991).
Baldo, B. A. & Kelley, A. E. Discrete neurochemical coding of distinguishable motivational processes: insights from nucleus accumbens control of feeding. Psychopharmacology 191, 439–459 (2007).
Kupchik, Y. M. et al. Coding the direct/indirect pathways by D1 and D2 receptors is not valid for accumbens projections. Nat. Neurosci. 18, 1230–1232 (2015).
Tejeda, H. A. et al. Pathway- and cell-specific kappa-opioid receptor modulation of excitation-inhibition balance differentially gates D1 and D2 accumbens neuron activity. Neuron 93, 147–163 (2017).
Baimel, C., McGarry, L. M. & Carter, A. G. The projection targets of medium spiny neurons govern cocaine-evoked synaptic plasticity in the nucleus accumbens. Cell Rep. 28, 2256–2263 (2019).
Creed, M., Ntamati, N. R., Chandra, R., Lobo, M. K. & Lüscher, C. Convergence of reinforcing and anhedonic cocaine effects in the ventral pallidum. Neuron 92, 214–226 (2016).
Gibson, G. D. et al. Distinct accumbens shell output pathways promote versus prevent relapse to alcohol seeking. Neuron 98, 512–520 (2018).
Larson, E. B., Wissman, A. M., Loriaux, A. L., Kourrich, S. & Self, D. W. Optogenetic stimulation of accumbens shell or shell projections to lateral hypothalamus produce differential effects on the motivation for cocaine. J. Neurosci. 35, 3537–3543 (2015).
Lovinger, D. M. et al. Local modulation by presynaptic receptors controls neuronal communication and behaviour. Nat. Rev. Neurosci. 23, 191–203 (2022).
Burke, D. A., Rotstein, H. G. & Alvarez, V. A. Striatal local circuitry: a new framework for lateral inhibition. Neuron 96, 267–284 (2017).
Dobbs, L. K. et al. Dopamine regulation of lateral inhibition between striatal neurons gates the stimulant actions of cocaine. Neuron 90, 1100–1113 (2016).
Moritz, A. E. et al. Discovery, optimization, and characterization of ML417: a novel and highly selective D3 dopamine receptor agonist. J. Med. Chem. 63, 5526–5567 (2020).
Khaled, M. A. T. M., Pushparaj, A., Di Ciano, P., Diaz, J. & Le Foll, B. Dopamine D3 receptors in the basolateral amygdala and the lateral habenula modulate cue-induced reinstatement of nicotine seeking. Neuropsychopharmacology 39, 3049–3058 (2014).
Gao, C. et al. Molecular and spatial profiling of the paraventricular nucleus of the thalamus. eLife 12, e81818 (2023).
Clarkson, R. L., Liptak, A. T., Gee, S. M., Sohal, V. S. & Bender, K. J. D3 Receptors regulate excitability in a unique class of prefrontal pyramidal cells. J. Neurosci. 37, 5846–5860 (2017).
Calipari, E. S. et al. In vivo imaging identifies temporal signature of D1 and D2 medium spiny neurons in cocaine reward. Proc. Natl Acad. Sci. USA 113, 2726–2731 (2016).
Badrinarayan, A. et al. Aversive stimuli differentially modulate real-time dopamine transmission dynamics within the nucleus accumbens core and shell. J. Neurosci. 32, 15779–15790 (2012).
Bravo-Rivera, C., Roman-Ortiz, C., Brignoni-Perez, E., Sotres-Bayon, F. & Quirk, G. J. Neural structures mediating expression and extinction of platform-mediated avoidance. J. Neurosci. 34, 9736–9742 (2014).
Cahill, E. et al. D1R/GluN1 complexes in the striatum integrate dopamine and glutamate signalling to control synaptic plasticity and cocaine-induced responses. Mol. Psychiatry 19, 1295–1304 (2014).
Dohnalová, L. et al. A microbiome-dependent gut–brain pathway regulates motivation for exercise. Nature 612, 739–747 (2022).
Salamone, J. D., Yohn, S. E., López-Cruz, L., San Miguel, N. & Correa, M. Activational and effort-related aspects of motivation: neural mechanisms and implications for psychopathology. Brain 139, 1325–1347 (2016).
Ashdown-Franks, G. et al. Exercise as medicine for mental and substance use disorders: a meta-review of the benefits for neuropsychiatric and cognitive outcomes. Sports Med. 50, 151–170 (2020).
Wilson, C. J. GABAergic inhibition in the neostriatum. Prog. Brain Res. 160, 91–110 (2007).
Lammers, C. H., Diaz, J., Schwartz, J. C. & Sokoloff, P. Dopamine D3 receptor gene expression in the shell of nucleus accumbens is increased by chronic antidepressant treatment. Mol. Psychiatry 5, 229 (2000).
Saunders, B. T., Richard, J. M., Margolis, E. B. & Janak, P. H. Dopamine neurons create Pavlovian conditioned stimuli with circuit-defined motivational properties. Nat. Neurosci. 21, 1072–1083 (2018).
Al-Hasani, R. et al. Distinct subpopulations of nucleus accumbens dynorphin neurons drive aversion and reward. Neuron 87, 1063–1077 (2015).
Belilos, A. et al. Nucleus accumbens local circuit for cue-dependent aversive learning. Cell Rep. 42, 113488 (2023).
Zhang, L. et al. Cocaine-induced intracellular signaling and gene expression are oppositely regulated by the dopamine D1 and D3 receptors. J. Neurosci. 24, 3344–3354 (2004).
Hara, Y. & Pickel, V. M. Overlapping intracellular and differential synaptic 1445 distributions of dopamine D1 and glutamate N-methyl-d-aspartate receptors in rat 1446 nucleus accumbens. J. Comp. Neurol. 492, 442–455 (2005).
Lemos, J. C. et al. Enhanced GABA transmission drives bradykinesia following loss of dopamine D2 receptor signaling. Neuron 90, 824–838 (2016).
Friend, D. M. et al. Basal ganglia dysfunction contributes to physical inactivity in obesity. Cell Metab. 25, 312–321 (2017).
Fenno, L. E. et al. Targeting cells with single vectors using multiple-feature Boolean logic. Nat. Methods 11, 763–772 (2014).
Liu, P., Jenkins, N. A. & Copeland, N. G. A highly efficient recombineering-based method for generating conditional knockout mutations. Genome Res. 13, 476–484 (2003).
Wang, F. et al. RNAscope: a novel in situ RNA analysis platform for formalin-fixed, paraffin-embedded tissues. J. Mol. Diagn. 14, 22–29 (2012).
McQuin, C. et al. CellProfiler 3.0: next-generation image processing for biology. PLoS Biol. 16, e2005970 (2018).
Erben, L. & Buonanno, A. Detection and quantification of multiple RNA sequences using emerging ultrasensitive fluorescent in situ hybridization techniques. Curr. Protoc. Neurosci. 87, e63 (2019).
Franklin, K. B. J. & Paxinos, G. Paxinos and Franklin’s the Mouse Brain in Stereotaxic Coordinates (Academic, 2013).
Schmittgen, T. D. & Livak, K. J. Analyzing real-time PCR data by the comparative CT method. Nat. Protoc. 3, 1101–1108 (2008).
Jackman, S. L., Beneduce, B. M., Drew, I. R. & Regehr, W. G. Achieving high-frequency optical control of synaptic transmission. J. Neurosci. 34, 7704–7714 (2014).
Bevins, R. A. & Besheer, J. Object recognition in rats and mice: a one-trial non-matching-to-sample learning task to study ‘recognition memory’. Nat. Protoc. 1, 1306–1311 (2006).
Acknowledgements
This work was supported by the NIMH Intramural Research Program (ZIA MH002970-04; to H.A.T.), a Brain and Behavior Research Foundation NARSAD Young Investigator Award (to H.A.T.), National Institutes of Health (NIH) Center for Compulsive Behavior Fellowships (to R.F.G. and H.E.Y.-C.), Department of Defense PRMRP Investigator-Initiated Award (PR141292; to Z.F.), Department of Defense PRMRP Expansion Award (PR210207; to Z.F.), John F. and Nancy A. Emmerling Fund of The Pittsburgh Foundation (to Z.F.), R01DA061243 (to Z.F.), R01ES034037 (to Z.F.), R01DK124219 (to Z.F.) and an NIH Post-Doctoral Research Associate Training Fellowship (to R.F.G). The funders had no role in study design, data collection and analysis, decision to publish or preparation of the manuscript. We thank S. Williams and J. Kuo of the NIMH Systems Neuroscience Imaging Resource and S. Hattar for their microscopy support. We also acknowledge Y. Chudasama, A. Graham and members of the NIMH Rodent Behavior Core for behavioral equipment support and S. Hattar for sharing running wheels. We also thank C. Schmauss, J. Javitch and M. Rubinstein for the design of the Drd3fl/fl mouse strain as well as S.-P. Yee and the Center for Mouse Genome Modification at UConn Health for the construction of the Drd3fl/fl mice. We additionally acknowledge V. Alvarez and members of the Alvarez laboratory including L. Dobbs and M. Bocarsly for all their invaluable help in making the Drd3fl/fl mice congenic with the C57BL/6J genetic background. Finally, we thank members of the Unit on Neuromodulation and Synaptic Integration and M. Penzo, M. Pignatelli, F. Lucantonio, E. Lewis, D. Vullhorst and A. Buonanno for discussions and critical reading of the manuscript.
Author information
Authors and Affiliations
Contributions
Conceptualization: J.E.-T. and H.A.T. Software: J.E.-T., R.J.F. and S.R. Behavioral studies and analyses: J.E.-T., H.A.T., T.W., C.T.L., M.A., V.S.T. and R.J.F. Anatomy: J.E.-T., C.N., T.B.U., H.W. and S.R. Surgeries: J.E.-T., H.E.Y.-C., H.W., M.A. and C.N. Slice electrophysiology: J.E.-T., H.E.Y.-C. and H.A.T. Slice imaging: D.K. and A.L. Generation of Drd3 loxP mice: Z.F. PCR: J.E.-T. and R.M. Novel selective D3R agonist: A.F.M and D.R.S. Data curation: J.E.-T. Writing: J.E.-T. and H.A.T. Editing: J.E.-T., Z.F. and H.A.T. Visualization: J.E.-T. Supervision: R.M. and H.A.T. Project administration: J.E.-T. and H.A.T. Funding acquisition: H.A.T.
Corresponding authors
Ethics declarations
Competing interests
The authors declare no competing interests.
Peer review
Peer review information
Nature Neuroscience thanks Nicolas Tritsch and the other, anonymous, reviewer(s) for their contribution to the peer review of this work.
Additional information
Publisher’s note Springer Nature remains neutral with regard to jurisdictional claims in published maps and institutional affiliations.
Extended data
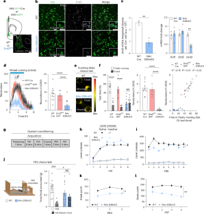
Extended Data Fig. 1 Genetic ablation of mNAcSh D3Rs does not affect locomotion, anhedonia, social reward, anxiety or novel object-recognition.
a. (Left) Schematic depicting the strategy used to generate the Drd3fl/fl conditional-knockout (cKO) mouse strain. loxP cassettes flanking the exon 1 were inserted in the coding region of the Drd3 gene that encodes the D3R protein using homologous recombination approaches. (Right) Confirmation of the inserted loxP sites within the chimeric animals by using PCR strategies (see primers in purple). The successful insertion of the loxP elements was confirmed by the presence of two PCR bands (fl/+ lanes) versus a single band in the wildtype littermates (+/+ lanes). b. Experimental timeline of behavioral experiments. c. (Left) Timecourse of wheel-running activity for the entire duration of the experiment (60 hrs) in WT-Cre (black, n = 11), Drd3fl/fl-GFP (red, n = 7) and NAc-D3RcKO (blue, n = 12) mice (two-way repeated measures ANOVA: Time effect, F (12.86, 347.3) = 18.12, P < 0.0001; treatment effect, F (2, 27) = 1.552, P = 0.2301; time × treatment, F (1438, 19413) = 1.633, P < 0.0001). L = Light; D= Dark. (Right) Quantification of total revolutions per group during the entire 60 hr period (one-way ANOVA followed by two-sided Dunnett’s test: F (2, 27) = 1.578. Group comparisons, NAc-D3RcKO versus, WT-Cre, P = 0.285, NAc-D3RcKO versus Drd3fl/fl-GFP, P = 0.0.2282). d. Length of visit (bout) to the fixed disk (top) or freely-moving disk (bottom, putative running bout) across the running disks session in WT-Cre (black, n = 11) and NAc-D3RcKO (blue, n = 12) mice (fixed disk: two-way repeated measures ANOVA: Time effect, F(1.649, 26.68) = 1.906, P = 0.1736; genotype effect, F (1, 20) = 0.00014, P = 0.9907; time × genotype, F(17, 275) = 1.138, P = 0.3172; moving disk: two-way repeated measures ANOVA: Time effect, F(2.803, 49.63) = 1.391, P = 0.2574; genotype effect, F(1, 20) = 7.456, P = 0.9907; time × genotype F(17, 301) = 1.199, P = 0.2636). e. Number of entries into the fixed (top) or freely-moving disk (bottom) across the running disks session in WT-Cre (black, n = 11) and NAc-D3RcKO (blue, n = 12) mice (fixed disk: two-way repeated measures ANOVA: Time effect, F(3.329, 66.59) = 23.39, P < 0.0001; F(1, 20) = 7.270, P = 0.0139; time × genotype, F(18, 360) = 0.9697, P = 0.4944; moving disk: two-way repeated measures ANOVA: Time effect, F(1.933, 38.67) = 9.639, P = 0.0005; genotype effect, F(1, 20) = 2.356, P = 0.0404; time × genotype F(18, 360) = 0.9787, P = 0.4838). f. (Left) Representative cumulative locomotion traces of open field activity in WT-Cre (n = 10 mice) and NAc-D3RcKO (n = 12 mice) groups. (Middle) Quantification of cumulative distance traveled (two-way repeated measures ANOVA: Zone effect, F(1.033, 17.57) = 209.1, P < 0.0001; genotype effect, F(1, 17) = 0.4217, P = 0.5247; zone × genotype, F(2, 34) = 0.1721, P = 0.8426). (Right) Percentage of time spent in the center during the open field test (unpaired t-test (two-tailed), t(17) = 0.9305; P = 0.3651). g. (Left) Percentage of sucrose preference in WT-Cre (black, n = 12), Drd3fl/fl-GFP (red, n = 7) and NAc-D3RcKO (blue, n = 13) mice (one-way ANOVA followed by two-sided Dunnett’s test: F(2, 29) = 2.713. Group comparisons, NAc-D3RcKO versus, WT-Cre, P = 0.0518, NAc-D3RcKO versus, Drd3fl/fl-GFP, P = 0.428 (Right) Overall intake in the sucrose preference test (one-way ANOVA followed by two-sided Dunnett’s test: F(2, 29) = 2.904. Group comparisons, NAc-D3RcKO versus, WT-Cre, P = 0.0635, NAc-D3RcKO versus, Drd3fl/fl-GFP, P = 0.1606). h. Social preference as reflected by the % time (test-habituation) spent interacting with a novel, juvenile mouse in WT-Cre (black, n = 12), Drd3fl/fl-GFP (red, n = 4) and NAc-D3RcKO (blue, n = 8) groups (one-way ANOVA followed by two-sided Dunnett’s test: F(2, 21) = 0.2411. Group comparisons, NAc-D3RcKO versus, WT-Cre, P = 0.8698, NAc-D3RcKO versus, Drd3fl/fl-GFP, P = 0.7329). i. Anxiety-like behavior as represented by the latency to enter dark chamber in the light–dark box (left; one-way ANOVA followed by two-sided Dunnett’s test: F (2, 23) = 0.1608. Group comparisons, NAc-D3RcKO versus, WT-Cre, P = 0.9391, NAc-D3RcKO versus, Drd3fl/fl-GFP, P = 0.9449) or time spent in the light side of the light-dark box (right; one-way ANOVA followed by two-sided Dunnett’s test: F(2, 23) = 0.04904. Group comparisons, NAc-D3RcKO versus, WT-Cre, P = 0.9791, NAc-D3RcKO versus, Drd3fl/fl-GFP, P = 0.9852) in WT-Cre (black, n = 9), Drd3fl/fl-GFP (red, n = 8) and NAc-D3RcKO (blue, n = 9) mice. j. (Left) Time spent interacting with each of the objects during the baseline period in WT-Cre (black, n = 12), Drd3fl/fl-GFP (red, n = 7) and NAc-D3RcKO (blue, n = 9) mice (two-way repeated measures ANOVA: Object effect, F(1, 25) = 1.418, P = 0.245; treatment effect, F(2, 25) = 2.734, P = 0.0844; object × treatment, F(2, 25) = 0.1025, P = 0.903). (Right) Preference for the novel object over a familiar one during the discrimination test (one-way ANOVA followed by two-sided Dunnett’s test: F(2, 25)= 0.8822. Group comparisons, NAc-D3RcKO versus, WT-Cre, P = 0.8593, NAc-D3RcKO versus, Drd3fl/fl-GFP, P = 0.3346). k. Schematic of combined viral spread map of local Drd3 cKO. Dark green indicates animals with most restricted expression and lighter green indicates animals with broader pattern of viral spread. All data in this figure are presented as mean ± SEM Error bars indicate SEM.
Extended Data Fig. 2 mNAcSh D3R cKO decreases motivation towards working for rewards, but does not affect weight, or FR acquisition schedules of reinforcement.
a Body weight changes at baseline before food deprivation and across the overall duration of operant conditioning procedures in Fig. 1 and Extended Data Fig. 1 in WT-Cre (black, n = 15) and NAc-D3RcKO (blue, n = 11) mice (two-way repeated measures ANOVA: Session effect, F(8.178, 204.4)= 11.95, P < 0.0001; genotype effect, F(1, 25)= 0.4982, P = 0.4868; object × treatment, F(26, 650)= 1.950, P = 0.0034). b FR1 acquisition, as measured by the percentage of animals reaching the criteria of 70 active lever responses per session. (Inset) Days required to acquire FR1 (criteria for acquisition was 70 responses in a 45 min session) (unpaired t-test (two-tailed), t(24)= 0.7272; P = 0.4741). c Percentage of active lever responses during FR1 schedules in WT-Cre (black, n = 15) and NAc-D3RcKO (blue, n = 11) mice (two-way repeated measures ANOVA: Session effect, F(2.060, 51.62)= 11.19, P < 0.0001; genotype effect, F(1, 24)= 0.1973, P = 0.6609; session x genotype, F(5, 117)= 0.3905, P = 0.8545). d Total food consumed in choice chow session in WT-Cre (black, n = 15) and NAc-D3RcKO (blue, n = 11) mice (unpaired t-test (two-tailed), t(24)= 0.9353; P = 0.3589). e (Left) Diagram of the FR5 choice pellet session. (Right) Amount of food consumed, which is represented as FR5 effort-based or freely-available chocolate pellets in WT-Cre (black, n = 15) and NAc-D3RcKO (blue, n = 11) mice (two-way repeated measures ANOVA: Type of food effect, F(1, 23)= 0.07947, P = 0.7805; genotype effect, F(1, 23)= 4.808, P = 0.0387; type of food x genotype, F(1, 23)= 6.314, P = 0.0194). f Total food consumed in FR5 choice pellet session in WT-Cre (black, n = 15) and NAc-D3RcKO (blue, n = 11) mice (unpaired t-test (two-tailed), t(24)= 1.382; P = 0.0.1802). g PR3 session length in WT-Cre (black, n = 15) and NAc-D3RcKO (blue, n = 11) mice (two-way repeated measures ANOVA: Session effect, F(1.709, 38.46)= 1.264, P = 0.2899; genotype effect, F(1, 24)= 2.267, P = 0.1452; session x genotype, F(2, 45)= 0.2682, P = 0.766). h PR7 session length in WT-Cre (black, n = 15) and NAc-D3RcKO (blue, n = 11) mice (two-way repeated measures ANOVA: Session effect, F(2.013, 48.31)= 0.3719, P = 0.6927; genotype effect, F(1, 24)= 9.612, P = 0.0049; session x genotype, F(3, 72)= 0.5050, P = 0.68). All data in this figure are presented as mean ± SEM Error bars indicate SEM. Schematics were generated using BioRender.com.
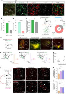
Extended Data Fig. 3 Drd3-Cre lines provide genetic access to Drd3 expression in the mNAcSh and outputs of D3-MSNs.
a RNA in-situ hybridization results for NAc core (top) or overall NAc (bottom) cells of WT (n = 3) mice. b Drd3 expression in the mNAcSh of Drd3-Cre/Ai14 mice. Coronal diagrams depicting the region analyzed (top) and confocal images showing the Drd3 expression pattern in the mNAcSh along the dorsal-ventral and rostral-caudal axis (bottom). DS = dorsal striatum; ICj = islands of Calleja; ICjM = major island of Calleja; latNAcSh = lateral NAc shell. c (Left) A virus encoding the anterograde tracer (AAV1-Syn-FLEX-Chrimsom-tdTomato) was targeted to the mNAcSh in Drd3-Cre mice that express tdTomato in a Cre-dependent manner. (Right) Representative images and quantification of tdTomato+ fibers in mNAcSh (n = 4 mice), VP (n = 4 mice), LH (n = 4 mice) and VTA (n = 3 mice) regions (one-way ANOVA followed by two-sided Tukey’s test: F(3, 10)= 14.66. Group comparisons, NAc versus, VP, **P = 0.0039, NAc versus LH, ***P = 0.0009, NAc versus VTA, ***P = 0.0004, VP versus LH, P = 0.2659, VP versus VTA, P = 0.0651, LH versus VTA, P = 0.8112). d Representative images (top) and reconstructions (bottom) of VP, LH, and VTA retrobead injection sites for experiments shown in Fig. 2l. All data in this figure are presented as mean ± SEM Error bars indicate SEM.
Extended Data Fig. 4 Histological validation of our intersectional approach for pathway-specific NAc Drd3 cKO.
a. Viral injection placements for pathway-specific deletion of NAc D3Rs experiment. For each manipulation representative images of injection sites of CAV-Flp-GFP (left) and serial reconstructions of tdTomato expression in the NAc (right) are shown. Each circle depicts the position of the strongest tdTomato expression for each subject. b Scheme of the experimental design to validate the lack of Cre leakage in our pathway-specific strategy for the cKO of NAc Drd3. AAV8-Syn-GFP-Cre and AAV9-EF1a-fDIO-Cre were injected in contralateral hemispheres of Ai14-tdTomato reporter mouse. c Representative images showing colabeling of GFP and tdTomato in the hemisphere injected with AAV-GFP-Cre (top) and lack of tdTomato expression in the hemisphere injected with AAV-fDIO-Cre (bottom). d Scheme of the experimental design to address the potential toxicity of CAV injection in DA cell degeneration of the VTA. CAV-FlpO-GFP was injected in the VTA and slices containing the VTA were immunostained for TH and GFP. e Representative images of TH expression and GFP labeling in the VTA. Filled arrows indicate double positive GFP and TH neurons; empty arrows indicate single-positive TH neurons (that is GFP-negative). f (Left) Quantification of number of TH-positive cells in control (n = 4) and injected (n = 4) mice (unpaired t-test (two-tailed), t(6)= 0.4512; P = 0.6677). (Right) TH integrated density in GFP-negative or GFP-positive cells (unpaired t-test (two-tailed), t(6)= 1.698; P = 0.1404). All data in this figure are presented as mean ± SEM Error bars indicate SEM.
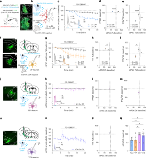
Extended Data Fig. 5 NAc D3R function supports running and working for reward, but does not regulate acquisition of reinforcement.
a. Wheel running activity for pathway-specific deletion of NAc D3Rs (WT, n = 15 mice; Drd3fl/fl -VP, n = 7 mice; Drd3fl/fl -LH, n = 6 mice; Drd3fl/fl -VTA, n = 9 mice). (Left) Timecourse of running activity during the complete 60-hr experiment (two-way repeated measures ANOVA: Time effect, F(2.013, 48.31)= 0.3719, P < 0.0001; treatment effect, F(3, 34)= 2.361, P = 0.0887; time x treatment, F(2157, 24446)= 1.538, P < 0.0001). (Right) Quantification of total revolutions during the 60-hr period (one-way ANOVA followed by two-sided Dunnett’s test: F(3, 33)= 3.556. Group comparisons, WT versus Drd3fl/fl-VP, P = 0.4806, WT versus Drd3fl/fl-LH, P = 0.1265, WT versus Drd3fl/fl-VTA, P = 0.0903). b Body weight changes at baseline before food deprivation and across the overall duration of operant conditioning procedures in Fig. 3 (WT, n = 11 mice; Drd3fl/fl -VP, n = 7 mice; Drd3fl/fl -LH, n = 6 mice; Drd3fl/fl -VTA, n = 7 mice) (two-way repeated measures ANOVA: Session effect, F(5.885, 185.7)= 8.340, P < 0.0001; treatment effect, F(3, 852)= 0.7685, P = 0.5118; session x treatment, F(81, 852)= 0.8500, P = 0.8212). c FR1 acquisition, as measured by the percentage of animals reaching the criteria of 70 active lever responses per session. d Percentage of active lever responses during FR1 schedules (WT, n = 11 mice; Drd3fl/fl -VP, n = 7 mice; Drd3fl/fl -LH, n = 6 mice; Drd3fl/fl -VTA, n = 7 mice) (two-way repeated measures ANOVA: Session effect, F(3.485, 85.73)= 16.46, P < 0.0001; treatment effect, F(3, 26)= 2.953, P = 0.0511; session x treatment, F(15, 123)= 1.975, P = 0.0221). e Lever presses during FR5 acquisition sessions (WT, n = 11 mice; Drd3fl/fl -VP, n = 7 mice; Drd3fl/fl -LH, n = 6 mice; Drd3fl/fl -VTA, n = 7 mice) (two-way repeated measures ANOVA: Session effect, F(4.782, 120)= 10.98, P < 0.0001; treatment effect, F(3, 28)= 2.718, P = 0.0635; session x treatment, F(30, 251)= 2.247, P = 0.0004). f Total food consumed in choice chow session (WT, n = 11 mice; Drd3fl/fl -VP, n = 7 mice; Drd3fl/fl -LH, n = 6 mice; Drd3fl/fl -VTA, n = 7 mice) (one-way ANOVA followed by two-sided Dunnett’s test: F (3, 28) = 2.347. Group comparisons, WT versus Drd3fl/fl-VP, P = 0.8858, WT versus Drd3fl/fl-LH, P = 0.9406, WT versus Drd3fl/fl-VTA, P = 0.1408). g (Top) Diagram of the FR5 choice pellet session. (Bottom) Amount of food consumed which is represented as either FR5 effort-based (solid) or freely-available chocolate pellets (checkered) (WT, n = 11 mice; Drd3fl/fl -VP, n = 7 mice; Drd3fl/fl -LH, n = 6 mice; Drd3fl/fl -VTA, n = 7 mice) (two-way repeated measures ANOVA: Type of food effect, F(1, 27)= 0.6669, P = 0.4213; treatment effect, F(3, 27)= 2.258, P = 0.1044; type of food x treatment, F(3, 27)= 3.256, P = 0.037). h Effects of region-specific D3R cKO on total consumption of chocolate pellets in a FR5 choice pellet session (WT, n = 11 mice; Drd3fl/fl -VP, n = 7 mice; Drd3fl/fl -LH, n = 6 mice; Drd3fl/fl -VTA, n = 7 mice; one-way ANOVA: followed by two-sided Dunnett’s test F(3, 27)= 2.258, Group comparisons, WT versus Drd3fl/fl-VP, P = 0.4806, WT versus Drd3fl/fl-LH, P = 0.1265, WT versus Drd3fl/fl-VTA, P = 0.0903). i Break points during the PR3 reinforcement schedule for VP-, LH-, and VTA-specific D3R cKO versus WT controls (two-way repeated measures ANOVA: Session effect, F(1.491, 41.00)= 3.086, P = 0.0702; treatment effect, F(3, 31)= 0.6072, P = 0.6153; session x treatment, F(6, 55)= 0.8598, P = 0.5302). All data in this figure are presented as mean ± SEM Error bars indicate SEM. Schematics were generated using BioRender.com.
Extended Data Fig. 6 Activation of mNAcSh D3R decreases GABA release probability presynaptically onto both D1- and D2-MSNs.
a Mean baseline oIPSC amplitude (pA) for Cre-OFF (white bar, n = 15 cells from 7 mice) and Cre-ON (blue bar, n = 16 cells from 9 mice) evoked in mNAcSh MSNs (unpaired t-test (two-tailed), t(29)= 3.420; **P = 0.0019). b Timecourse of oIPSCs in mNAcSh MSNs before, during and after bath application of the D3R-selective agonist ML417 (1 µM) in Drd3-Cre mice expressing Cre-dependent ChR2 (blue, n = 11 cells from 8 mice). (Inset) Representative oIPSC traces recorded in mNAcSh MSNs before and after bath application of ML417. c Paired-pulse ratio (PPR, % baseline) versus oIPSC (% baseline) after ML417 application (n = 11 cells from 8 mice). d Coefficient of variation (1/CV2, % baseline) versus oIPSC (% baseline) after ML417 application (n = 11 cells from 8 mice). e Representative traces of sIPSCs during baseline (BL, black) and after bath-application of the D3R-selective agonist PD-128907 (PD, blue). f Cumulative probability of sIPSC inter-event interval (left; Kolmogorov-Smirnov test, ks = 36.740988, P < 0.0001) and amplitude (right; Kolmogorov-Smirnov test, ks = 2.401130, P < 0.0001) recorded from mNAcSh MSNs (n = 12 cells from 7 mice). (Inset) Quantification of frequency (paired t-test (two-tailed), t(11)= 3.131; **P = 0.0096) and amplitude (paired t-test (two-tailed), t(11)= 1.851; P = 0.0912) of sIPSCs events during baseline and after PD-128907 application. g Rise (left; paired t-test (two-tailed), t(11)= 0.3225; P = 0.7531) and decay time (right, paired t-test (two-tailed), t(11)= 1.029; P = 0.3256) of sIPSC events during baseline and after PD-128907 application (n = 12 cells from 7 mice). h Time-course of oIPSCs before, during and after bath application of PD-128907 in mNAcSh D1R-positive (red, n = 12 cells from 5 mice) and D1R-negative neurons (putative D2-MSNs) (blue, n = 11 cells from 5 mice) in the Cre-ON condition (two-way repeated measures ANOVA: Time effect, F(3.888, 81.65)= 42.52, P < 0.0001; cell identity effect, F(1, 21)= 0.7339, P = 0.4013; time x cell identity, F(19, 399)= 0.9070, P = 0.5744). (Inset) Representative oIPSCs traces recorded in mNAcSh D1- and D2-MSNs before and after bath application of PD-128907. i Bar-graph quantification of oIPSC inhibition after PD-128907 application in D1R-positive (n = 12 cells from 5 mice) and D1R-negative (n = 11 cells from 5 mice) mNAcSh MSNs (unpaired t-test (two-tailed), t(21)= 0.9825; P = 0.337). j Schematics of experiment to determine regulation of ex-vivo cAMP signaling by D3Rs. (Left) Drd3-Cre mice (n = 5) we injected with AAV1-hSyn-DIO-cADDs in the mNAcSh and slices containing the mNAcSh were imaged on a two-photon microscope. (Right) Representative images of cADDis expression in the mNAcSh (left) and 40X magnification (right). k Diagram showing the experiment setup. Bath-application of DA in the presence of SCH-39166, a D1R antagonist, inhibited cAMP levels through D3R signaling. l Timecourse of cADDis fluorescence changes before and after DA application. Forskolin was added after the experiment to confirm the specificity of changes in fluorescence. All data in this figure are presented as mean ± SEM Error bars indicate SEM.
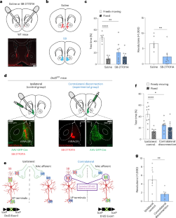
Extended Data Fig. 7 Unilateral suppression of D3R signaling does not disrupt motivated running behavior.
a Quantification of time spent in the freely-moving and fixed disk and revolutions for Drd3fl/fl mice expressing unilateral Cre recombinase (n = 7 mice) (paired t-test (two-tailed), t(6)= 5.129; **P = 0.0022). b Same as in (a) but for WT control mice unilaterally infused with SB-277011A into the mNAcSh (n = 4 mice) (paired t-test (two-tailed), t(3)= 3.570; *P = 0.0376). c Schematic (top) and representative image (bottom) of viral expression of AAV5-hSyn-DIO-mCherry in the mNAcSh of Drd3-Cre mice. d (Left) Percentage of time spent on fixed or freely-moving disk during the running disk task for mCherry (n = 7 mice) and hM4Di (n = 7 mice) groups. (two-way repeated measures ANOVA: Disk effect, F(1, 24)= 36.29, P < 0.0001; treatment effect, F(1, 24)= 8.250, P = 0.0084; disk x treatment, F(1, 24)= 6.752, P = 0.0158). (Right) Running behavior as represented by the number of revolutions registered in the freely moving disk (unpaired t-test (two-tailed), t(12)= 2.581; *P = 0.024) (mCherry Control, n = 7 mice; hM4Di, n = 7 mice). e (Left) Quantification of cumulative distance traveled in each zone during the open-field test (two-way repeated measures ANOVA: Zone effect, F(1.230, 14.75)= 131.1, P < 0.0001; treatment effect, F(1, 12)= 2.206, P = 0.1632; zone x treatment, F(2, 24)= 2.177, P = 0.1353) (mCherry Control, n = 7 mice; hM4Di, n = 7 mice). (Right) Percentage of time spent in center (unpaired t-test (two-tailed), t(12)= 1.428; P = 0.1788) (mCherry Control, n = 7 mice; hM4Di, n = 7 mice). All data in this figure are presented as mean ± SEM Error bars indicate SEM.
Extended Data Fig. 8 cKO of mNAcSh D1Rs do not disrupt motivated, anxiety-like or social reward or sucrose preference.
a (Left) Time course of wheel-running activity across the entire duration of the experiment (60-hrs) for WT (n = 11 mice), NAc-D3RcKO (n = 12 mice) and NAc-D1RcKO (n = 8 mice) groups in 5 min bins (two-way repeated measures ANOVA: Time effect, F(15.51, 434.3) = 20.27, P < 0.0001; genotype effect, F(2, 28) = 1.738, P = 0.1943; time x genotype, F(1438, 20132) = 1.513, P < 0.0001). (Right) Quantification of total revolutions across the 60 hr period (one-way ANOVA: followed by two-sided Dunnett’s test, F(2, 28) = 1.197, Group comparisons, NAc-D1RcKO vs WT, P = 0.6507, NAc-D1RcKO vs NAc-D3RcKO, P = 0.7421). b (Left) Percentage of sucrose preference for WT (n = 12 mice), NAc-D3RcKO (n = 13 mice) and NAc-D1RcKO (n = 7 mice) groups (one-way ANOVA: followed by two-sided Dunnett’s test, F(2, 29) = 2.937, Group comparisons, NAc-D1RcKO vs WT, P = 0.752, NAc-D1RcKO vs NAc-D3RcKO, P = 0.2671). (Right) Overall water and sucrose intake (one-way ANOVA: followed by two-sided Dunnett’s test, F(2, 29) = 2.941, Group comparisons, NAc-D1RcKO vs WT, P = 0.1447, NAc-D1RcKO vs NAc-D3RcKO, P = 0.9841). c Social preference as reflected by the % time (test-habituation) spent interacting with a novel, juvenile mouse (WT, n = 12 mice; NAc-D3RcKO, n = 8 mice and NAc-D1RcKO, n = 8 mice) (one-way ANOVA: followed by two-sided Dunnett’s test, F(2, 25) = 0.1187, Group comparisons, NAc-D1RcKO vs WT, P = 0.9026, NAc-D1RcKO vs NAc-D3RcKO, P = 0.9971). d Anxiety-like behavior as represented by the time spent in the light side of the box (WT, n = 9 mice; NAc-D3RcKO, n = 9 mice and NAc-D1RcKO, n = 6 mice) (one-way ANOVA: followed by two-sided Dunnett’s test, F(2, 21) = 0.1626, Group comparisons, NAc-D1RcKO vs WT, P = 0.7825, NAc-D1RcKO vs NAc-D3RcKO, P = 0.902). e (Left) Time spent interacting with each of the objects during the baseline period of the novel object recognition test (two-way repeated measures ANOVA: Object effect, F(1, 26) = 1.381, P = 0.2506; genotype effect, F(2, 26) = 1.187, P = 0.3212; object x genotype, F(2, 26)= 0.06934, P = 0.9332). (Right) Preference for the novel object over a familiar one during the discrimination session (one-way ANOVA: followed by two-sided Dunnett’s test, F(2, 26)= 0.4785, Group comparisons, NAc-D1RcKO vs WT, P = 0.8305, NAc-D1RcKO vs NAc-D3RcKO, P = 0.5168) (WT, n = 12 mice; NAc-D3RcKO, n = 9 mice and NAc-D1RcKO, n = 8 mice). f (Left) Quantification of trial outcome (avoidance or shock responses) upon re-exposure to the platform-mediated avoidance task on day 2 (two-way repeated measures ANOVA: Outcome effect, F(1, 35)= 77.30, P < 0.0001; genotype effect, F(2, 35)= 0.000, P > 0.9999; outcome x genotype, F(2, 35)= 7.892, P = 0.0015) (WT, n = 12 mice; NAc-D3RcKO, n = 9 mice and NAc-D1RcKO, n = 17 mice). (Right) Overall time spent on platform (Day 2) as percentage of test time (one-way ANOVA: followed by two-sided Dunnett’s test, F(2, 35)= 7.912, Group comparisons, NAc-D1RcKO vs WT, **P = 0.0014, NAc-D1RcKO vs NAc-D3RcKO, *P = 0.0201). g (Left) Absolute number of active lever responses in FR1 sessions for D1R-NMDAR disconnection experiments. AP5 infusion was performed on Day 2 of FR1 (unpaired t-test (two-tailed), t(13)= 4.933; ***P = 0.0003) (Ipsilateral, n = 8 mice; contralateral, n = 7 mice). (Right) Correlation between number of AL presses on Day 1 and change in active lever presses on Day 2 (AP5 challenge) (simple linear regression, F(1, 11)= 0.05037, P = 0.8265). All data in this figure are presented as mean ± SEM Error bars indicate SEM.
Supplementary information
Supplementary Tables 1 and 2 (download XLSX )
Statistics and key resources.
Supplementary Video 1 (download MP4 )
Whole-brain imaging of D3-MSN projections; related to Fig. 2 (included as separate file). This video shows tdTomato-labeled fibers and Syn-GFP-labeled putative presynaptic terminals from Drd3-Cre MSNs of the mNAcSh. Different signals are shown separately to highlight the different nature of labeling.
Source data
Source Data Fig. 1–7 (download XLSX )
Statistical source data.
Source Data Extended Data Fig. 1–8 (download XLSX )
Statistical source data.
Rights and permissions
About this article
Cite this article
Enriquez-Traba, J., Arenivar, M., Yarur-Castillo, H.E. et al. Dissociable control of motivation and reinforcement by distinct ventral striatal dopamine receptors. Nat Neurosci 28, 105–121 (2025). https://doi.org/10.1038/s41593-024-01819-9
Received:
Accepted:
Published:
Version of record:
Issue date:
DOI: https://doi.org/10.1038/s41593-024-01819-9
This article is cited by
-
State-dependent central synaptic regulation by GLP-1 is essential for energy homeostasis
Nature Metabolism (2025)
-
Motivating interest in D3 dopamine receptors
Nature Neuroscience (2025)


