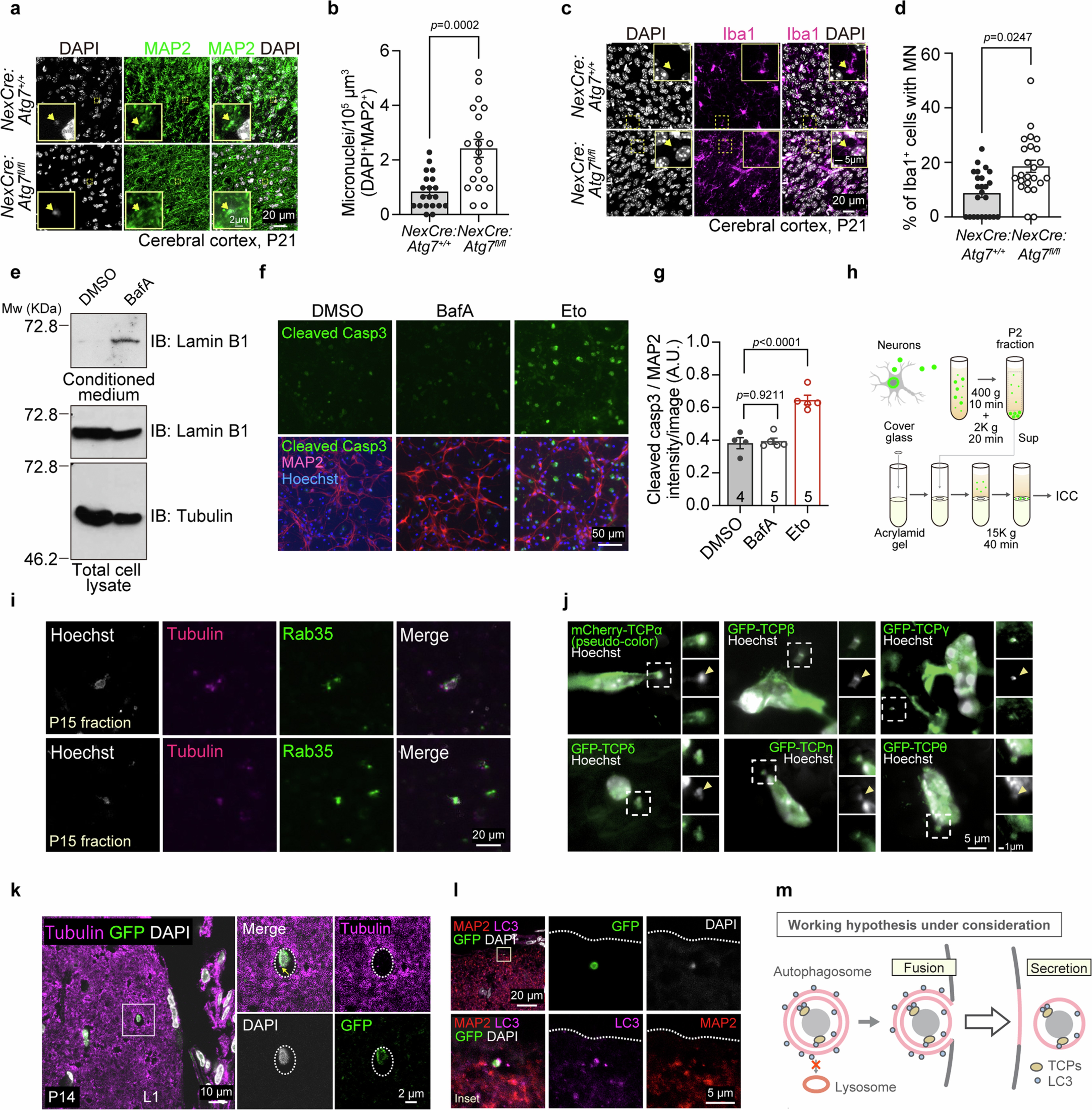
Extended Data Fig. 2: The autophagy pathway is involved in micronuclear secretion.
From: Propagation of neuronal micronuclei regulates microglial characteristics

(a) Immunostaining of MAP2+ neurons in the cerebral cortex of either WT or NexCre:Atg7f/f at P21. Yellow arrows indicate MN. (b) The graph shows the population of MN in the cerebral cortex. n=20 images, 10 images obtained from two independent brain; mean ± SEM, p value was calculated by two-tailed Student's t-test. (c) Immunostaining of Iba1+ microglia in the cerebral cortex of either WT or NexCre:Atg7f/f at P21. Yellow arrows indicate MN. (d) The graph shows the percentage of MNs+ microglia in the cerebral cortex. Data were combined from 3 independent brains (8 images per brain, total 24 images), mean ± SEM, p value was calculated by two-tailed Student's t-test. (e) Immunoblotting of the extracellular MN (P15) obtained from primary cortical neurons in the presence or absence of 100 nM BafA treatment. Equal amounts of conditioned medium and total cell lysates were loaded onto separate gels and subjected to SDS-PAGE, followed by western blot analysis using anti-tubulin and anti-Lamin B1 antibodies, respectively. (f) Primary cortical neurons were stimulated with either 300 nM BafA for 3 hours or 50 μM etoposide (Eto, positive control for inducing apoptosis) for 24 hours. Immunostaining of cleaved-caspase 3 and MAP2+ cortical neurons (5 DIV). (g) The graph shows the fluorescence intensity of cleaved-caspase 3 with MAP2. n=4 images (DMSO) and 5 images (BafA and Eto), mean ± SEM, p values were calculated by one-way ANOVA Dunnett's multiple comparison test. (h) Schematic illustration of the collection of extracellular micronuclear for immunocytochemistry. (i) Immunostaining of Tubulin and Rab35 resided in the extracellular MN. (j) Immunostaining of transfected TCP subunits in the migrated neurons at the bottom side of the trans-well (3 DIV). Yellow arrows indicate MN. (k) Immunostaining of GFP+-MN in the cerebral cortex. A small amount of Tubulin resided in GFP+-MN. P14. Yellow allow indicates Tubulin+ signal. (l) Immunostaining of GFP+ MN in the cerebral cortex. MAP2 and LC3 resided in GFP+-MN. P14. (m) Working hypothesis of micronuclear secretion dependent on autophagy-lysosome machinery. TCP subunit is a potential receptor linking the micronucleus to LC3.