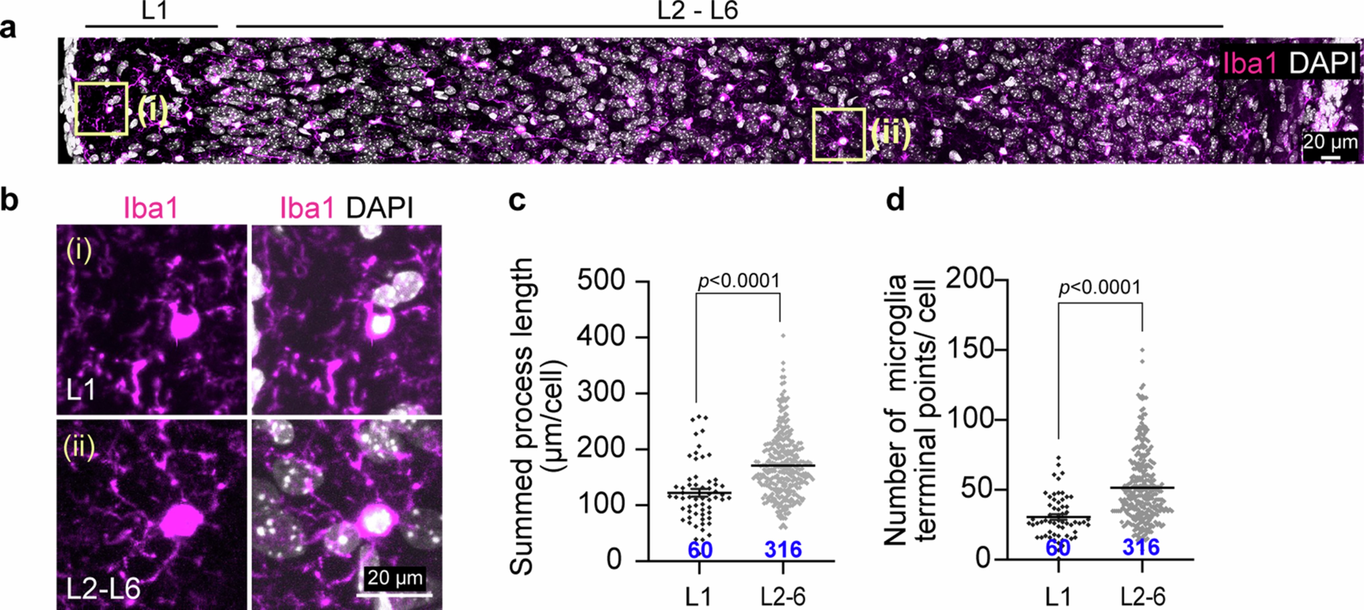
Extended Data Fig. 4: Microglial morphology differs based on the cortical layer.
From: Propagation of neuronal micronuclei regulates microglial characteristics

(a) Tailing immunostained images of Iba1+ microglia in the cerebral cortex. WT, P14. (b) Representative images of microglia in Layer 1 (L1) and Layers 2-6 (L2-6) from the insets of Extended Data Fig. 4a. (c)(d) The graphs show the analyses of microglial characters. 3 brains. (c) Process length, (d) the number of the process. mean ± SEM, p value was calculated by two-tailed Student's t-test.