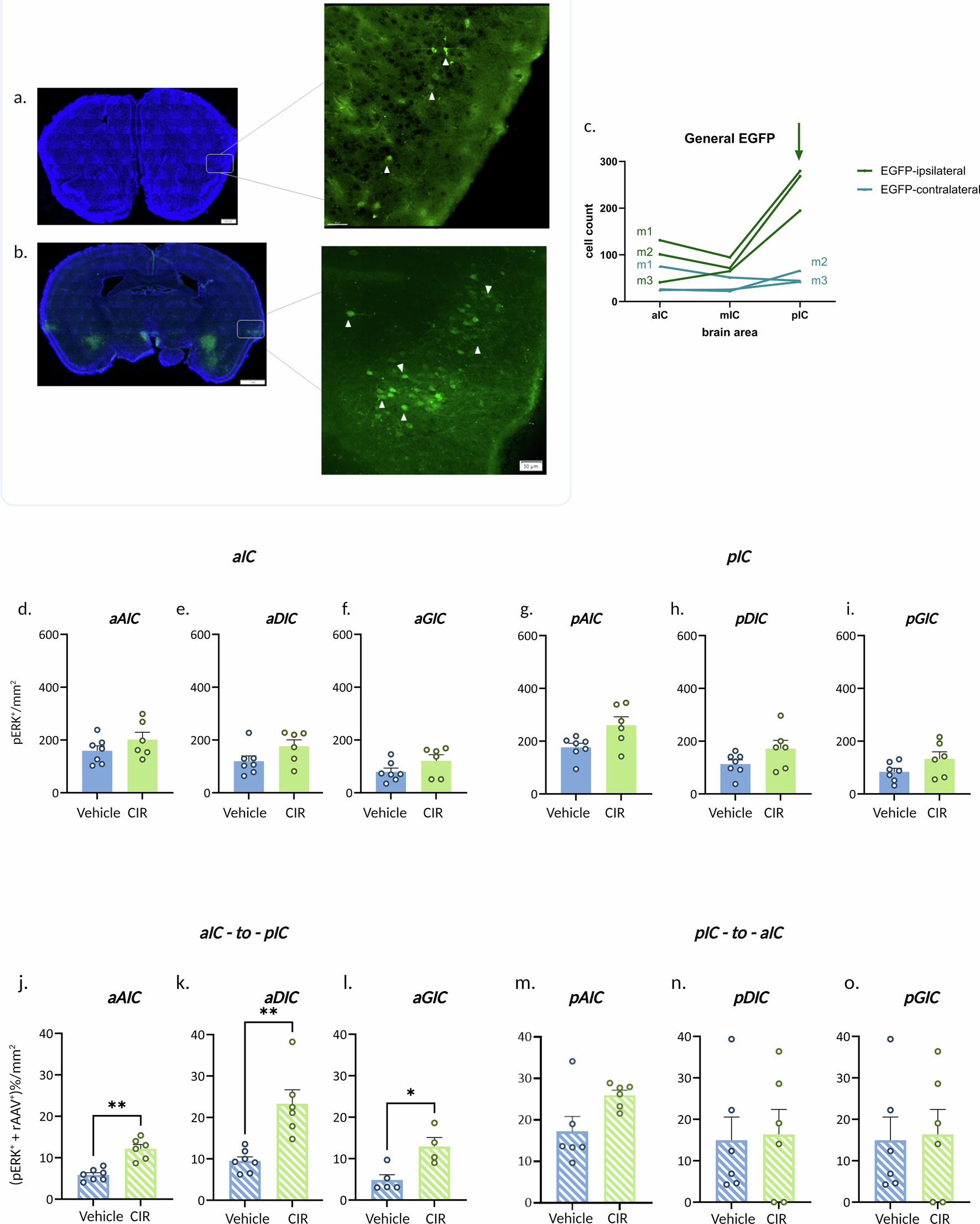
Extended Data Fig. 2: The peritoneal wall projects to aIC and pIC. CIR increases aIC-to-pIC activated neurons in all the IC subregions.

Representative coronal section from the aIC (a) and the pIC (b) demonstrating PRV+ (green) neurons. Scale bars: mm (top left:500um, top right:40um, bottom left:1 mm, bottom right: 50um). Compatible results were obtained in three different biological repetitions. c) Cell count for EGFP+ cells in the aIC (bregma +1.42), mIC (bregma 0.01), pIC (bregma −0.82) for 3 mice in the same side of the injection or in the opposite side. The arrow indicates the injection coordinates for the rAAV-EGFP. (pIC: m1 ipsi 279.667 ± 33.592, contra 44.333 ± 5.667; m2 ipsi 268.333 ± 7.424, contra 66 ± 4.933; m3 ipsi 194.667 ± 20.202, contra 42.333 ± 1.202. mIC: m1 ipsi 94.667 ± 6.642, contra 51.667 ± 5.364; m2 ipsi 71.667 ± 6.333, contra 22.333 ± 7.688; m3 ipsi 65 ± 2.517, contra 25.667 ± 1.667. aIC: m1 ipsi 131.333 ± 5.044, contra 75.333 ± 4.372; m2 ipsi 101 ± 12.490, contra 26 ± 4.041; m3 ipsi 41 ± 7.211, contra 24.667 ± 3.180). Number of pERK+ neurons in the subregions of aIC and pIC: d) aAIC: CIR (201.2 ± 27.97/mm2), vehicle (159.1 ± 18.60/mm2) p = 0.3660, two-tailed Mann-Whitney U = 14; e) aDIC: CIR (176.1 ± 24.58 cell/mm2), vehicle (119.7 ± 20.16 cell/mm2) p = 0.148, two-tailed Mann-Whitney U = 10.5; f) aGIC: CIR (121.4 ± 22.61/mm2), vehicle (79.41 ± 14.28/mm2) p = 0.1684, two-tailed Mann-Whitney U = 11; g) pAIC: CIR (260.5 ± 31.60 cell/mm2), vehicle (176.7 ± 15.58 /mm2) p = 0.051, two-tailed Mann-Whitney U = 7; h) pDIC: CIR (171.5 ± 31.62 cell/mm2), vehicle (113.5 ± 15.88/mm2) p = 0.1469, two-tailed Mann-Whitney U = 10.5; i) pGIC: CIR (133.2 ± 26.66 cell/mm2), vehicle (83.99 ± 13.51 cell/mm2) p = 0.1807, Mann-Whitney U = 11. Percentage of pERK+ and rAAV+ neurons in the aIC and pIC: j) aAIC: CIR (12.16 ± 1.036%), vehicle (5.850 ± 0.5326%) p = 0.0012, Mann-Whitney U = 0; k) aDIC: CIR (23.33 ± 3.348%), vehicle (9.501 ± 0.9970%) p = 0.0012, Mann-Whitney U = 0; l) aGIC:) CIR (22.47 ± 2.795 %), vehicle (8.232 ± 1.740 %) p = 0.0047, Mann-Whitney U = 2; m) pAIC: CIR (25.93 ± 1.185%), vehicle (17.21 ± 3.596 %) p = 0.0649, Mann-Whitney U = 6; n) pDIC: CIR (24 ± 4.142), vehicle (15.48 ± 2.953 %) p = 0.1797, Mann-Whitney U = 9; o) pGIC: CIR (16.35 ± 6.052%), vehicle (14.94 ± 5.606%) p > 0.9999, Mann-Whitney U = 18. The n of animals for CIR = 6; for vehicle=7. Data presented as means ± SEM (*p < 0.05, **p < 0.01, ***p < 0.001, ****p < 0.0001); AIC, agranular IC; DIC, dysgranular IC; GIC, granular IC. Figure was created using BioRender.