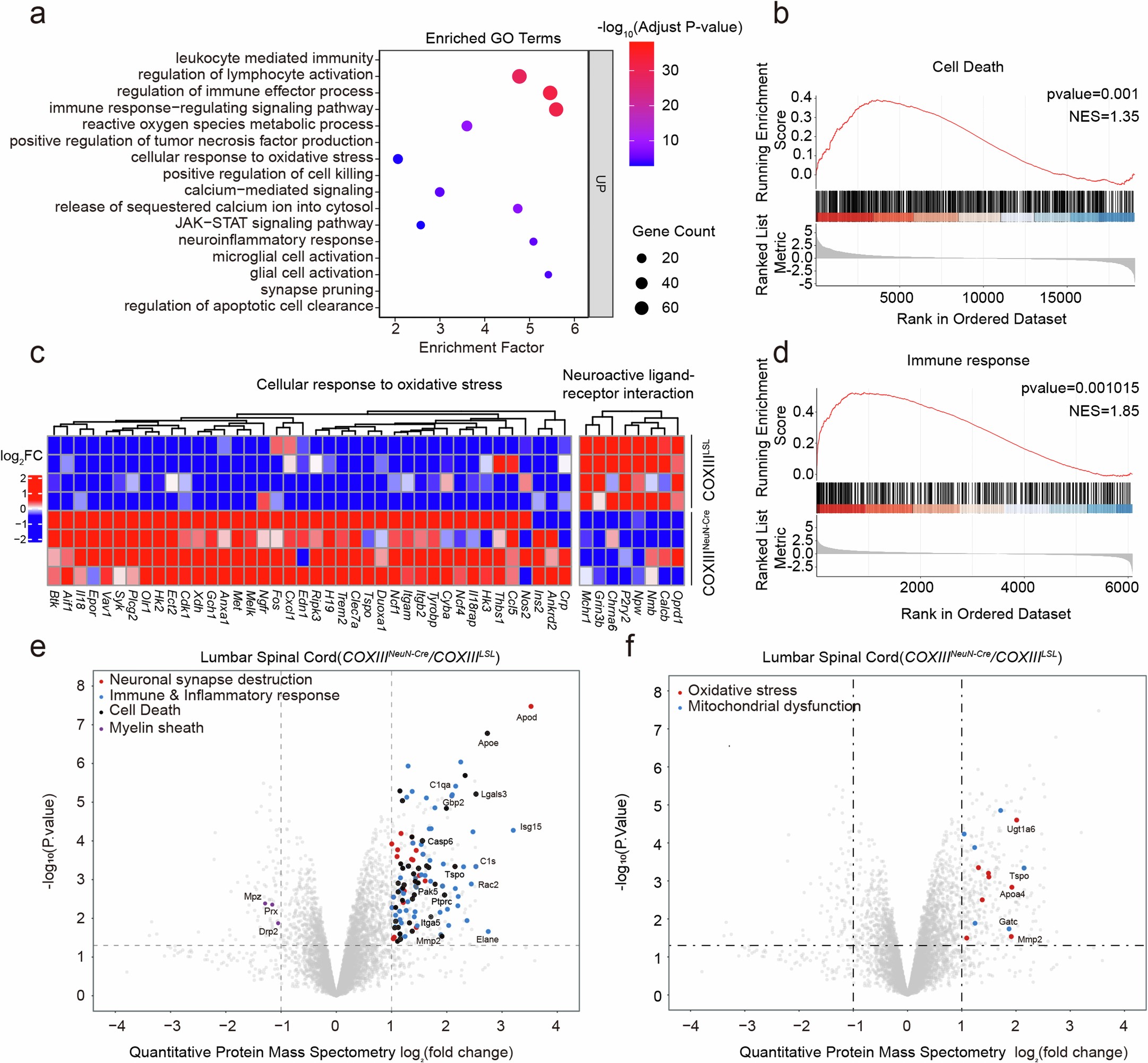
Extended Data Fig. 7: RNA-Seq and quantitative-mass spectrometry analysis of COXIIINeuN-Cre rats.
From: Mitochondrial respiratory complex IV deficiency recapitulates amyotrophic lateral sclerosis

a, GO term enrichment analysis of significantly up-regulated genes in lumber spinal cord of COXIIINeuN-Cre rat. Padj<0.05 and |log2FC | >1. b & d, GSEA plots showing the enrichment profiles of cell death genes and immune response genes.Padj<0.05. c, Heatmap showing upregulated DEGs related to the cellular response to oxidative stress and downregulated DEGs related to neuroactive ligand receptor interactions in COXIIINeuN-Cre rats. padj<0.05 and |log2FC | >1. e-f, Volcano plots showing the proteins with significantly altered abundance in lumbar spinal cord of COXIIINeuN-Cre rats relative to scrambled controls. P < 0.05 and |log2FC | >1.