Extended Data Fig. 2: Neuronal-specific targeting of mtDNA.
From: Mitochondrial respiratory complex IV deficiency recapitulates amyotrophic lateral sclerosis

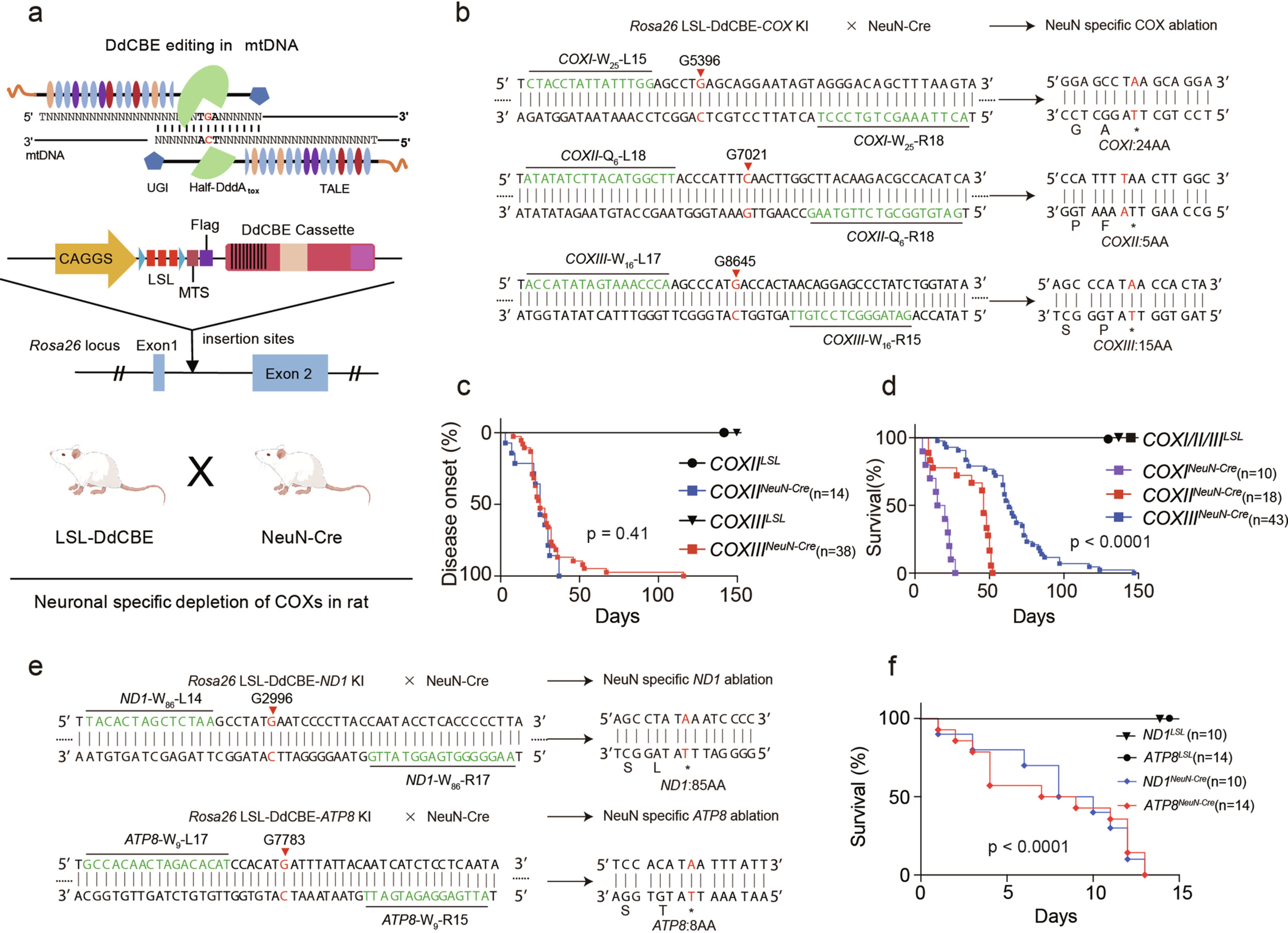
a, Illustration of the strategy for generating neuronal-specific COXII and COXIII mutant rats. Crossing COXIII/IILSL rats with NeuN-Cre rats results in DdCBE expression in mature neurons to target mtCOXs. The conversion of the targeted nucleotide to ‘TAA’ creates a premature termination codon for COXII or COXIII. LSL: loxp-stop-loxp, MTS: mitochondrial targeted sequence. b, Design overview of DdCBEs for targeting rat COXI G5396, COXII C7021 and COXIII G8645. The green text highlights the mitochondrial sequences targeted by the base editors for specific editing. c, Onset and progression of disease phenotype with COXIILSL/COXIINeuN-Cre, and COXIIILSL/COXIIINeuN-Cre rats. Data are presented as mean ± SEM. The statistical test used was Log-rank test. d, The survival curve of COXILSL/COXINeuN-Cre, COXIILSL/COXIINeuN-Cre and COXIIILSL/COXIIINeuN-Cre rats. The statistical test used was Log-rank test. e, Design overview of DdCBEs for targeting rat ND1 G2996, ATP8 G7783. The green text highlights the mitochondrial sequences targeted by the base editors for specific editing. f, Survival curves of ND1LSL/ND1NeuN-Cre and ATP8LSL/ATP8NeuN-Cre rats. Data are presented as mean ± SEM. The statistical test used was Log-rank test.