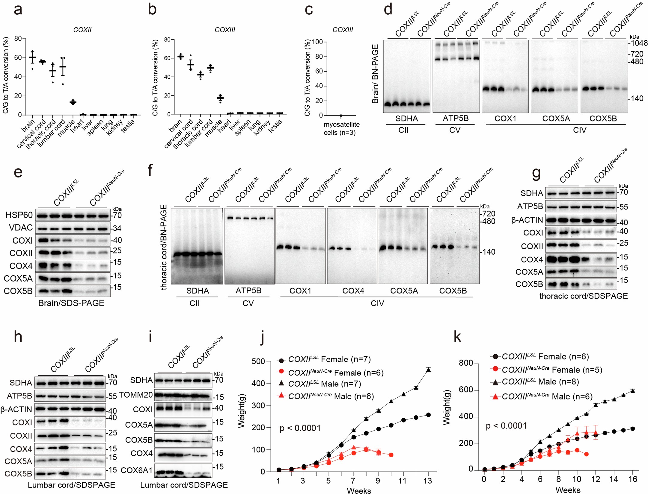
Extended Data Fig. 3: Characterization of neuronal-specific targeting of COXII/III.
From: Mitochondrial respiratory complex IV deficiency recapitulates amyotrophic lateral sclerosis

a-b, DdCBE-mediated G-to-A conversion frequency at COXII C7021 and COXIII G8645 analyzed by deep sequencing. n = 3 rats/group. Data were presented as means ± SEM. c, DdCBE-mediated G-to-A conversion frequency at COXIII G8645 analyzed by deep sequencing. n = 3 rats. Data were presented as means ± SEM. d, BN-PAGE followed by Western blotting analysis to analyze the abundance of complex II, V and IV in the brain of COXIIILSL/COXIIINeuN-Cre rats, n = 3 rats/group. e, SDS-PAGE followed by Western blotting to analyze the protein level of CIV subunits in the brain, n = 3 rats/group. f, BN-PAGE followed by Western blotting to analyze the abundance of complex II, V and IV in thoracic spinal cord of COXIIILSL/COXIIINeuN-Cre rats, n = 3 rats/group. g-h, SDS-PAGE followed by Western blotting to analyze the protein level of CIV subunits in the thoracic spinal cord and lumbar spinal cord of COXIIILSL/COXIIINeuN-Cre rats, n = 3 rats/group. i, SDS-PAGE followed by Western blotting to analyze the protein level of CIV subunits in the lumbar spinal cord of COXIILSL/COXIINeuN-Cre rats, n = 3 rats/group. j-k, Body weight changes in male and female COXIILSL/COXIINeuN-Cre and COXIIILSL/COXIIINeuN-Cre rats. Data are presented as mean ± SEM. The statistical test used was Log-rank test.