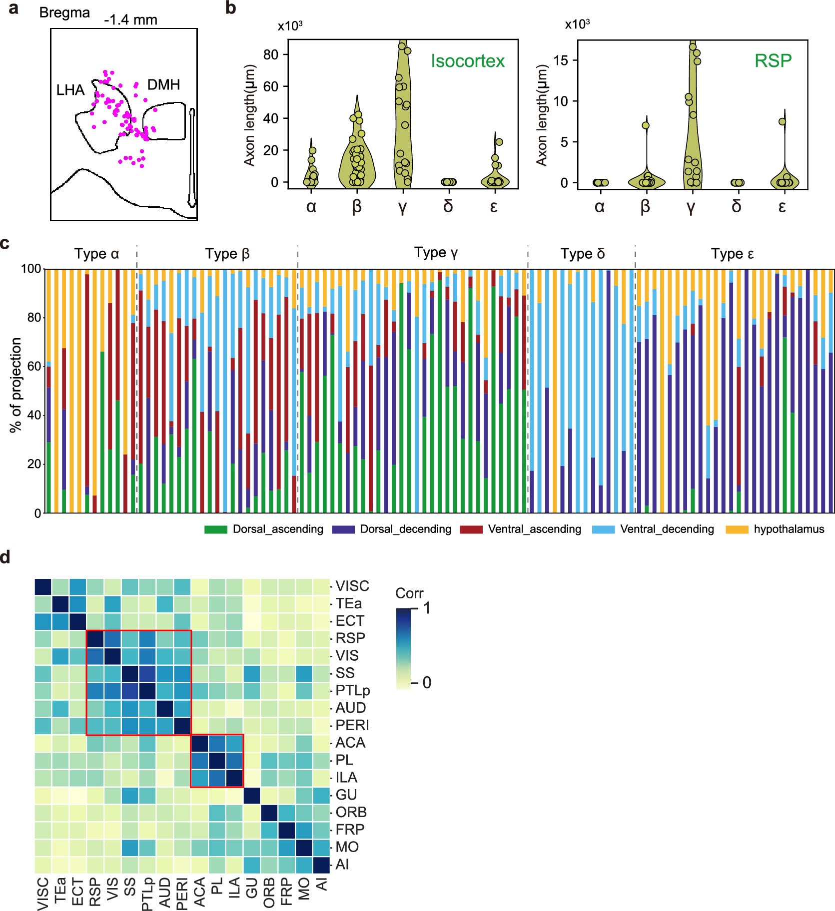
Extended Data Fig. 8: Characteristics of projectome-defined Orexin neuron types.
From: Projectome-based characterization of hypothalamic peptidergic neurons in male mice

a. Soma locations of LHA Orexin neurons from a published MERFISH dataset21. These neurons were identified as a single transcriptome-defined type among the 1,451 transcriptionally defined neuronal types found in the hypothalamus. b. Violin plots of individual neurons’ projection length (in μm) in specific cortical areas for the five projectome types. Each circle represents an individual neuron. c. Illustration of the relative distribution of axons from individual Orexin neurons within each type across the four designated projecting routes (color-coded). d. Correlation (corr) analysis of the projection length of individual Orexin neurons in different cortical domains identifies co-innervated areas, as highlighted in red boxes.