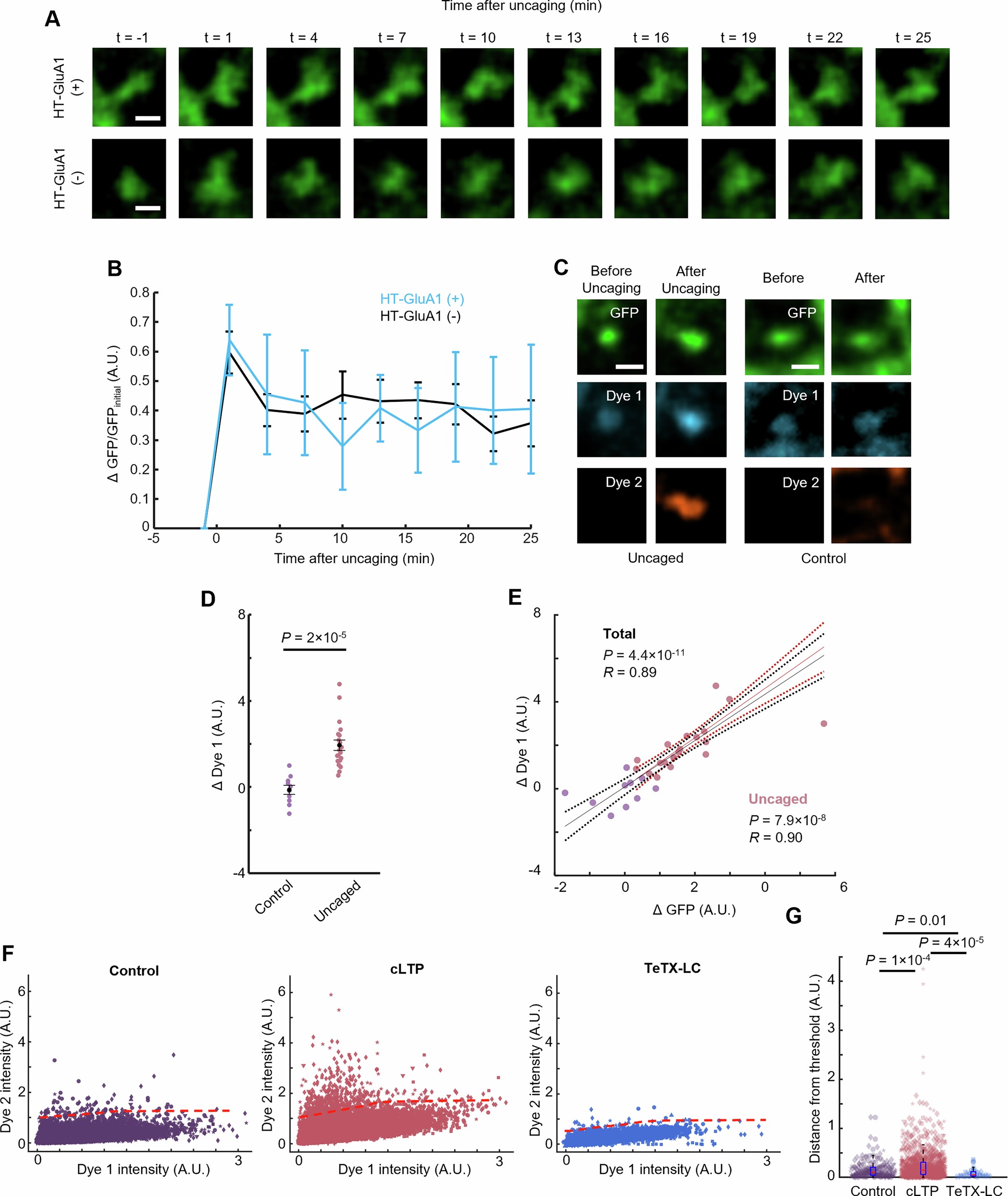
Extended Data Fig. 2: Effects of MNI-glutamate uncaging and cLTP on AMPAR exocytosis.

(a) Time-lapse images of the stimulated spines expressing GPI-eGFP +/− HT-GluA1 expression. Scale bars, 10 μm. (b) Time course for spine size increases +/− HT-GluA1 expression (HT-GluA1 (+): n = 13 spines from 3 neurons; HT-GluA1 (−): n = 14 spines from 3 neurons). Error bars show mean ± s.e.m. (c) Confocal images of spines expressing GPI-eGFP (green) and HT-GluA1 labeled with Dye 1 (cyan, AF647) and Dye 2 (orange, JF549i), before and after glutamate photo-uncaging. Controls had no glutamate uncaging. Scale bars, 1 μm. (d) Dye 1 intensity change for control and uncaged spine groups. Control: n = 10 spines; Uncaged: n = 20 spines. Two-sided Wilcoxon rank-sum test. Error bars show mean ± s.e.m. (e) Correlation between the change in Dye 1 intensity and the change in spine size for spines from (d). R, Pearson’s linear correlation coefficient, P value from two-sided Student’s t-test. (f) Scatterplots of spine fluorescence intensities in the two color channels for (left) control, (middle) cTLP-treated, and (right) TeTX-LC co-expressing neurons. Same data as in Fig. 1m, with vertical scale adjusted to include all spines. Control: n = 32,828 spines from 6 cultures; cLTP: n = 47,090 spines from 6 cultures; TeTX-LC: n = 17,231 spines from 6 cultures. Dye 2 intensity thresholds indicated with dashed lines (see Methods for calculation of threshold). Replicate dishes represented by different shape symbols. (g) The extent of AMPAR exocytosis in each spine measured by the fluorescence of Dye 2 above threshold. Spines with Dye 2 intensity higher than the threshold were included for analysis (control: 1,563 ± 112 counts, mean ± s.e.m., n = 195 spines, 54 neurons, 6 cultures, cLTP: 2,398 ± 74.9 counts, mean ± s.e.m., n = 1,024 spines, 44 neurons, 6 cultures; TeTX-LC: 868.7 ± 147 counts, mean ± s.e.m., n = 35 spines, 45 neurons, 6 cultures). Replicate dishes represented by different symbols. Box plot shows extrema, 25th and 75th percentiles and median. Two-sided Wilcoxon rank-sum test.