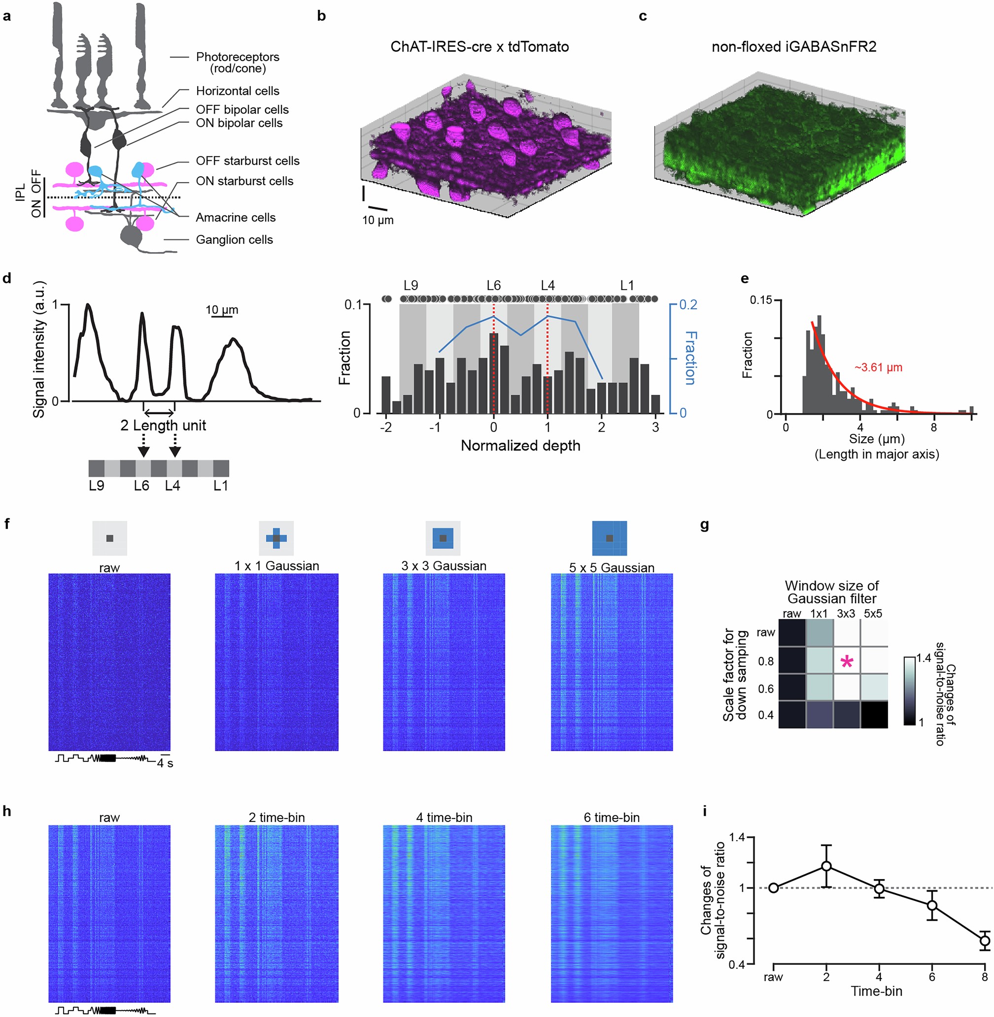
Extended Data Fig. 1: Two-photon GABA imaging in the inner retina.

(a) Schematic of retinal neurons. Different amacrine cell types (cyan) stratify their processes in the IPL. (b and c) ChAT (b) and iGABASnFRs2 (c) signals in the inner retina. (d) Left, ChAT signal intensity in IPL. Based on the distance between ON (L6) and OFF (L4) peaks of ChAT signal, IPL was divided into nine layers (L1–L9). Since L1 and L9 approach the somatic layers (INL and GCL, respectively), we used seven layers (L2-L8) for analysis. Right, histogram denoting locations of imaging planes relative to ON (depth = 0) and OFF (depth = 1) ChAT depths (circles, individual recordings) and fraction of the 49 groups at each depth (cyan line). 177 imaging planes, 11 retinae. (e) Histogram of ROI size and a fitted exponential curve to estimate a length constant (red line). (f) Light stimulus-evoked GABA signal before (“raw”) after Gaussian filter processing (1 × 1, 3 × 3, 5 × 5 pixels). 529 ROIs in a retina. (g) Changes of signal-to-noise ratio after Gaussian filtering (1 × 1, 3 × 3, 5 × 5 pixels) and down-sampling (scale factors, 0.8, 0.6, 0.4) from raw signal. Signal-to-noise ratio was computed as the difference in response amplitudes compared with signal variance before stimulation. *, parameters giving the best signal-to-noise ratio. (h) Light stimulus-evoked GABA signal before (“raw”) and after moving average filter processing (2, 4, 6 time-bin). 529 ROIs in a retina. (i) Changes of signal-to-noise ratio after moving average processing from raw signal (529 ROIs, 1 retina). Error bars, s.e.m.