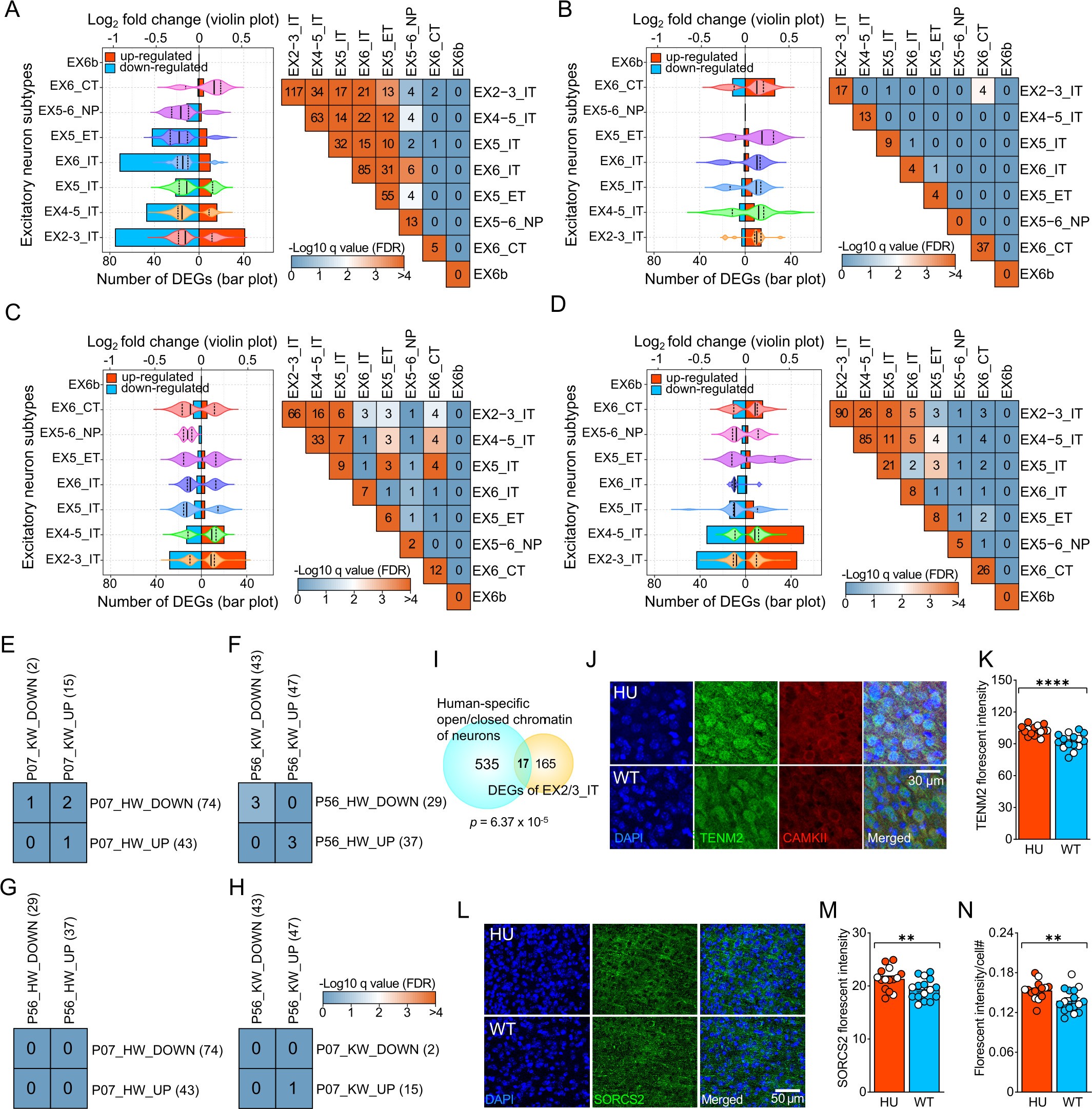
Extended Data Fig. 4: Comparison of downstream genes regulated by human and mouse CLOCK in subtypes of excitatory neurons across developmental stages.

Number (bar plot) and Log2 fold change (violin plot) of DEGs in each subtype of excitatory neurons, and hypergeometric tests between DEGs from each pair of cell types (heatmap) at (a) P07 HU vs. WT comparison, (b) P07 KO vs. WT comparison, (c) P56 HU vs. WT comparison, and (d) P56 KO vs. WT comparison. The solid line in violin plot indicates the median, while the two dash lines mark the 25 and 75 percentiles. In EX2-3_IT neurons, overlap of DEGs from human and mouse CLOCK at (e) P07 or (f) P56. (g) Overlap of DEGs result from human CLOCK between P07 and P56. (h) Overlap of DEGs from mouse Clock between P07 and P56. The color of each cell represents the -Log10 q value of hypergeometric test in heatmaps. The number in each cell is the number of overlapped DEGs. The number in brackets are the number of DEGs. (i) Venn diagram to show overlap between DEGs of EX2/3_IT and human-specific open chromatin in neurons. (j) Representative images to compare TENM2 fluorescent intensity (green) between HU and WT mice in excitatory neurons (CAMKII, red) of frontal cortex at P07. (k) Quantification of TENM2 fluorescent intensity. Each data point is an excitatory neuron, and we sampled 3 mice per genotype and 5 neurons per mouse. (l) Representative images to compare SORCS2 fluorescent intensity (green) between HU and WT mice in the frontal cortex at P56. (m-n) Quantification of (m) absolute and (n) normalized SORCS2 fluorescent intensity. Each data point is an image of a frontal cortex section, and we sampled 3 mice per genotype and 5-6 images per mouse. We did GLMM with genotype and sex as fixed factors, image as random factor nested with individual, and Tukey’s test for post-hoc analysis. The open circles represent female samples, while closed circles represents male samples. Details of statistical results can be found in Supplementary Table 1. All data are shown as means ± SEM. *p < 0.05, **p < 0.01, ***p < 0.001, and ****p < 0.0001.