Abstract
The transcription factor CLOCK is ubiquitously expressed and important for circadian rhythms, while its human-specific expression in neocortex suggests additional functions. Here, we generated a mouse model (HU) that recapitulates human cortical expression of CLOCK. The HU mice show enhanced cognitive flexibility, which might be associated with alteration in spatiotemporal expression of CLOCK. Cell-type-specific genomic profiling identified upregulated genes related to dendritic growth and spine formation in excitatory neurons of HU mice. We also found that excitatory neurons in HU mice have increased dendritic complexity and spine density, and a greater frequency of excitatory postsynaptic currents, suggesting a greater abundance of neural connectivity. In contrast, CLOCK knockout in human induced pluripotent stem cell-derived neurons showed reduced complexity of dendrites and lower density of presynaptic puncta. Together, our data demonstrate that CLOCK might have evolved brain-relevant gains of function via altered spatiotemporal gene expression and that these functions may underlie human brain specializations.
This is a preview of subscription content, access via your institution
Access options
Access Nature and 54 other Nature Portfolio journals
Get Nature+, our best-value online-access subscription
$32.99 / 30 days
cancel any time
Subscribe to this journal
Receive 12 print issues and online access
$259.00 per year
only $21.58 per issue
Buy this article
- Purchase on SpringerLink
- Instant access to the full article PDF.
USD 39.95
Prices may be subject to local taxes which are calculated during checkout







Similar content being viewed by others
Data availability
snRNA-seq data are deposited in NCBI Gene Expression Omnibus (GEO; GSE224759). We used reference mouse genome (MM10 GRCm38p6) for annotation. Other datasets used in this paper were snRNA-seq data from the Allen Brain Institute (RRID: SCR_016152; https://assets.nemoarchive.org/dat-net1412/), single-nuclei RNA-seq data of Caglayan et al.29 from NCBI GEO (GSE192774) and single-nuclei RNA-seq data of Khrameeva et al.28 from NCBI GEO (GSE127774). Source data are provided with this paper. Due to the amount of data, all other data will be made available upon request to the corresponding authors.
Code availability
We have deposited all original code to GitHub (https://github.com/konopkalab/CLOCK-humanized-mice/) and Zenodo (https://doi.org/10.5281/zenodo.15319773)157.
References
Finlay, B. & Darlington, R. Linked regularities in the development and evolution of mammalian brains. Science 268, 1578–1584 (1995).
Striedter, G. F. Principles of brain evolution (Sinauer, 2005).
Bianchi, S. et al. Synaptogenesis and development of pyramidal neuron dendritic morphology in the chimpanzee neocortex resembles humans. Proc. Natl Acad. Sci. USA 110, 10395–10401 (2013).
Elston, G. N., Benavides-Piccione, R. & DeFelipe, J. The pyramidal cell in cognition: comparative study in human and monkey. J. Neurosci. 21, RC163 (2001).
Sherwood, C. C. et al. Invariant synapse density and neuronal connectivity scaling in primate neocortical evolution. Cereb. Cortex 30, 5604–5615 (2020).
Berto, S. et al. Accelerated evolution of oligodendrocytes in the human brain. Proc. Natl Acad. Sci. USA 116, 24334–24342 (2019).
Konopka, G. et al. Human-specific transcriptional networks in the brain. Neuron 75, 601–617 (2012).
Ma, S. et al. Molecular and cellular evolution of the primate dorsolateral prefrontal cortex. Science 377, eabo7257 (2022).
Sousa, A. M. M. et al. Molecular and cellular reorganization of neural circuits in the human lineage. Science 358, 1027–1032 (2017).
Xu, C. et al. Human-specific features of special gene expression and regulation in eight brain regions. Genome Res. 28, 1097–1110 (2018).
Zhu, Y. et al. Spatiotemporal transcriptomic divergence across human and macaque brain development. Science 362, eaat8077 (2018).
Chimpanzee Sequencing and Analysis Consortium. Initial sequence of the chimpanzee genome and comparison with the human genome. Nature 437, 69–87 (2005).
King, M. & Wilson, A. Evolution at two levels in humans and chimpanzees. Science 188, 107–116 (1975).
Konopka, G. & Geschwind, D. H. Human brain evolution: harnessing the genomics (r)evolution to link genes, cognition, and behavior. Neuron 68, 231–244 (2010).
Necsulea, A. & Kaessmann, H. Evolutionary dynamics of coding and non-coding transcriptomes. Nat. Rev. Genet. 15, 734–748 (2014).
Charrier, C. et al. Inhibition of SRGAP2 function by its human-specific paralogs induces neoteny during spine maturation. Cell 149, 923–935 (2012).
Dennis, M. Y. et al. Evolution of human-specific neural SRGAP2 genes by incomplete segmental duplication. Cell 149, 912–922 (2012).
Enard, W. et al. A humanized version of Foxp2 affects cortico-basal ganglia circuits in mice. Cell 137, 961–971 (2009).
Enard, W. et al. Molecular evolution of FOXP2, a gene involved in speech and language. Nature 418, 869–872 (2002).
Fossati, M. et al. SRGAP2 and its human-specific paralog co-regulate the development of excitatory and inhibitory synapses. Neuron 91, 356–369 (2016).
Konopka, G. et al. Human-specific transcriptional regulation of CNS development genes by FOXP2. Nature 462, 213–217 (2009).
Schmidt, E. R. E. et al. A human-specific modifier of cortical connectivity and circuit function. Nature 599, 640–644 (2021).
Shibata, M. et al. Hominini-specific regulation of CBLN2 increases prefrontal spinogenesis. Nature 598, 489–494 (2021).
Babbitt, C. C. et al. Both noncoding and protein-coding RNAs contribute to gene expression evolution in the primate brain. Genome Biol. Evol. 2, 67–79 (2010).
Bakken, T. E. et al. Comparative cellular analysis of motor cortex in human, marmoset and mouse. Nature 598, 111–119 (2021).
Berto, S. & Nowick, K. Species-specific changes in a primate transcription factor network provide insights into the molecular evolution of the primate prefrontal cortex. Genome Biol. Evol. 10, 2023–2036 (2018).
Bozek, K. et al. Exceptional evolutionary divergence of human muscle and brain metabolomes parallels human cognitive and physical uniqueness. PLoS Biol. 12, e1001871 (2014).
Khrameeva, E. et al. Single-cell-resolution transcriptome map of human, chimpanzee, bonobo, and macaque brains. Genome Res. 30, 776–789 (2020).
Caglayan, E. et al. Molecular features driving cellular and regulatory complexity of human brain evolution. Nature 620, 145–153 (2023).
Jorstad, N. L. et al. Comparative transcriptomics reveals human-specific cortical features. Science 382, eade9516 (2023).
Chen, C. -Y. et al. Effects of aging on circadian patterns of gene expression in the human prefrontal cortex. Proc. Natl Acad. Sci. USA 113, 206–211 (2016).
Kobayashi, Y., Ye, Z. & Hensch, T. K. Clock genes control cortical critical period timing. Neuron 86, 264–275 (2015).
Li, P. et al. Loss of CLOCK results in dysfunction of brain circuits underlying focal epilepsy. Neuron 96, 387–401 (2017).
Mure, L. S. et al. Diurnal transcriptome atlas of a primate across major neural and peripheral tissues. Science 359, eaao0318 (2018).
Rath, M. F. et al. Circadian clock components in the rat neocortex: daily dynamics, localization and regulation. Brain Struct. Funct. 218, 551–562 (2013).
Rath, M. F., Rovsing, L. & Møller, M. Circadian oscillators in the mouse brain: molecular clock components in the neocortex and cerebellar cortex. Cell Tissue Res. 357, 743–755 (2014).
Miller, B. H. et al. Circadian and CLOCK-controlled regulation of the mouse transcriptome and cell proliferation. Proc. Natl Acad. Sci. USA 104, 3342–3347 (2007).
Panda, S. et al. Coordinated transcription of key pathways in the mouse by the circadian clock. Cell 109, 307–320 (2002).
Fontenot, M. R. et al. Novel transcriptional networks regulated by CLOCK in human neurons. Genes Dev. 31, 2121–2135 (2017).
Lamont, E. W. et al. The role of circadian clock genes in mental disorders. Dialogues Clin. Neurosci. 9, 333–342 (2007).
Schuch, J. B. et al. The role of CLOCK gene in psychiatric disorders: evidence from human and animal research. Am. J. Med. Genet. Part B Neuropsychiatr. Genet. 177, 181–198 (2018).
DeBruyne, J. P. et al. A clock shock: mouse CLOCK is not required for circadian oscillator function. Neuron 50, 465–477 (2006).
Antoch, M. P. et al. Functional identification of the mouse circadian clock gene by transgenic BAC rescue. Cell 89, 655–667 (1997).
Dallmann, R., DeBruyne, J. P. & Weaver, D. R. Photic resetting and entrainment in CLOCK-deficient mice. J. Biol. Rhythms 26, 390–401 (2011).
Turek, F. W. et al. Obesity and metabolic syndrome in crcadian Clock mutant mice. Science 308, 1043–1045 (2005).
Easton, A., Arbuzova, J. & Turek, F. W. The circadian Clock mutation increases exploratory activity and escape-seeking behavior. Genes Brain Behav. 2, 11–19 (2003).
Roybal, K. et al. Mania-like behavior induced by disruption of CLOCK. Proc. Natl Acad. Sci. USA 104, 6406–6411 (2007).
Chung, S. et al. Impact of circadian nuclear receptor REV-ERBα on midbrain dopamine production and mood regulation. Cell 157, 858–868 (2014).
Preitner, N. et al. The orphan nuclear receptor REV-ERBα controls circadian transcription within the positive limb of the mammalian circadian oscillator. Cell 110, 251–260 (2002).
Takahashi, J. S. Transcriptional architecture of the mammalian circadian clock. Nat. Rev. Genet. 18, 164–179 (2017).
Kang, H. J. et al. Spatio-temporal transcriptome of the human brain. Nature 478, 483–489 (2011).
Loo, L. et al. Single-cell transcriptomic analysis of mouse neocortical development. Nat. Commun. 10, 134 (2019).
Bissonette, G. B. & Powell, E. M. Reversal learning and attentional set-shifting in mice. Neuropharmacology 62, 1168–1174 (2012).
Hamilton, D. A. & Brigman, J. L. Behavioral flexibility in rats and mice: contributions of distinct frontocortical regions. Genes Brain Behav. 14, 4–21 (2015).
Caglayan, E., Liu, Y. & Konopka, G. Neuronal ambient RNA contamination causes misinterpreted and masked cell types in brain single-nuclei datasets. Neuron 110, 4043–4056 (2022).
Hrvatin, S. et al. Single-cell analysis of experience-dependent transcriptomic states in the mouse visual cortex. Nat. Neurosci. 21, 120–129 (2018).
Velmeshev, D. et al. Single-cell analysis of prenatal and postnatal human cortical development. Science 382, eadf0834 (2023).
Finak, G. et al. MAST: a flexible statistical framework for assessing transcriptional changes and characterizing heterogeneity in single-cell RNA sequencing data. Genome Biol. 16, 278 (2015).
del Toro, D. et al. Structural basis of teneurin-latrophilin interaction in repulsive guidance of migrating neurons. Cell 180, 323–339 (2020).
Li, J. et al. Structural basis for teneurin function in circuit-wiring: a toxin motif at the synapse. Cell 173, 735–748 (2018).
Giza, J. I. et al. The BDNF Val66Met prodomain disassembles dendritic spines altering fear extinction circuitry and behavior. Neuron 99, 163–178 (2018).
Glerup, S. et al. SorCS2 is required for BDNF-dependent plasticity in the hippocampus. Mol. Psychiatry 21, 1740–1751 (2016).
Schmidt, E. R. E. et al. The human-specific paralogs SRGAP2B and SRGAP2C differentially modulate SRGAP2A-dependent synaptic development. Sci. Rep. 9, 18692 (2019).
Moore, J. E. et al. Expanded encyclopaedias of DNA elements in the human and mouse genomes. Nature 583, 699–710 (2020).
Micheva, K. D. & Beaulieu, C. Quantitative aspects of synaptogenesis in the rat barrel field cortex with special reference to GABA circuitry. J. Comp. Neurol. 373, 340–354 (1996).
Semple, B. D. et al. Brain development in rodents and humans: Identifying benchmarks of maturation and vulnerability to injury across species. Prog. Neurobiol. 106-107, 1–16 (2013).
Turrigiano, G. Homeostatic synaptic plasticity: local and global mechanisms for stabilizing neuronal function. Cold Spring Harb. Perspect. Biol. 4, a005736 (2012).
Missler, M. et al. α-Neurexins couple Ca2+ channels to synaptic vesicle exocytosis. Nature 423, 939–948 (2003).
Ramirez, D. M. O. & Kavalali, E. T. Differential regulation of spontaneous and evoked neurotransmitter release at central synapses. Curr. Opin. Neurobiol. 21, 275–282 (2011).
Südhof, T. C. & Rothman, J. E. Membrane fusion: grappling with SNARE and SM proteins. Science 323, 474–477 (2009).
Ho, S. -M. et al. Rapid Ngn2-induction of excitatory neurons from hiPSC-derived neural progenitor cells. Methods 101, 113–124 (2016).
Zhang, Y. et al. Rapid single-step induction of functional neurons from human pluripotent stem cells. Neuron 78, 785–798 (2013).
Matharu, N. et al. CRISPR-mediated activation of a promoter or enhancer rescues obesity caused by haploinsufficiency. Science 363, eaau0629 (2019).
Odawara, A. et al. Long-term electrophysiological activity and pharmacological response of a human induced pluripotent stem cell-derived neuron and astrocyte co-culture. Biochem. Biophys. Res. Commun. 443, 1176–1181 (2014).
Baloch, S. et al. Quantification of brain maturation and growth patterns in C57BL/6J mice via computational neuroanatomy of diffusion tensor images. Cereb. Cortex 19, 675–687 (2008).
Sayers, E. W. et al. Database resources of the national center for biotechnology information. Nucleic Acids Res. 50, D20–D26 (2021).
Wilsbacher, L. D. et al. The mouse Clock locus: sequence and comparative analysis of 204 Kb from mouse chromosome 5. Genome Res. 10, 1928–1940 (2000).
Steeves, T. D. L. et al. Molecular cloning and characterization of the human CLOCK gene: expression in the suprachiasmatic nuclei. Genomics 57, 189–200 (1999).
O’Brien, C. et al. Geography of the circadian gene clock and photoperiodic response in western North American populations of the three-spined stickleback Gasterosteus aculeatus. J. Fish. Biol. 82, 827–839 (2013).
Saino, N. et al. Polymorphism at the Clock gene predicts phenology of long-distance migration in birds. Mol. Ecol. 24, 1758–1773 (2015).
Saleem, Q. et al. The polyglutamine motif is highly conserved at the Clock locus in various organisms and is not polymorphic in humans. Hum. Genet. 109, 136–142 (2001).
Schmidt, E. R. E. & Polleux, F. Genetic mechanisms underlying the evolution of connectivity in the human cortex. Front. Neural Circuits 15, 787164 (2022).
Sneve, M. H. et al. High-expanding regions in primate cortical brain evolution support supramodal cognitive flexibility. Cereb. Cortex 29, 3891–3901 (2019).
Goldman-Rakic, P. S. Topography of cognition: parallel distributed networks in primate association cortex. Annu. Rev. Neurosci. 11, 137–156 (1988).
Hayashi, Y. & Majewska, A. K. Dendritic spine geometry: functional implication and regulation. Neuron 46, 529–532 (2005).
Uddin, L. Q. Cognitive and behavioural flexibility: neural mechanisms and clinical considerations. Nat. Rev. Neurosci. 22, 167–179 (2021).
Leggio, M. G. et al. Environmental enrichment promotes improved spatial abilities and enhanced dendritic growth in the rat. Behav. Brain Res. 163, 78–90 (2005).
Leuner, B. & Gould, E. Dendritic growth in medial prefrontal cortex and cognitive flexibility are enhanced during the postpartum period. J. Neurosci. 30, 13499–13503 (2010).
Dicke, U. & Roth, G. Neuronal factors determining high intelligence. Philos. Trans. R. Soc. B Biol. Sci. 371, 20150180 (2016).
Elston, G. N. et al. Specializations of the granular prefrontal cortex of primates: implications for cognitive processing. Anat. Rec. A Discov. Mol. Cell. Evol. Biol. 288A, 26–35 (2006).
Nagoshi, E. et al. Circadian gene expression in individual fibroblasts: cell-autonomous and self-sustained oscillators pass time to daughter cells. Cell 119, 693–705 (2004).
Fu, L. et al. The circadian gene Period2 plays an important role in tumor suppression and DNA damage response in vivo. Cell 111, 41–50 (2002).
Matsuo, T. et al. Control mechanism of the circadian clock for timing of cell division in vivo. Science 302, 255–259 (2003).
Carroll, S. B. Evolution at two levels: on genes and form. PLoS Biol. 3, e245 (2005).
Gallardo, A. et al. The molecular clock protein Bmal1 regulates cell differentiation in mouse embryonic stem cells. Life Sci. Alliance 3, e201900535 (2020).
Lipton, J. O. et al. The circadian protein BMAL1 regulates translation in response to S6K1-mediated phosphorylation. Cell 161, 1138–1151 (2015).
Kondratova, A. A. et al. Circadian clock proteins control adaptation to novel environment and memory formation. Aging 2, 285–297 (2010).
Van der Zee, E. A. et al. Circadian time-place learning in mice depends on Cry genes. Curr. Biol. 18, 844–848 (2008).
Musiek, E. S. et al. Circadian clock proteins regulate neuronal redox homeostasis and neurodegeneration. J. Clin. Invest. 123, 5389–5400 (2013).
Hong, H. -K. et al. Inducible and reversible clock gene expression in brain using the tTA system for the study of circadian behavior. PLoS Genet. 3, e33 (2007).
Hughes, M. E. et al. Brain-specific rescue of clock reveals system-driven transcriptional rhythms in peripheral tissue. PLoS Genet. 8, e1002835 (2012).
Pattabiraman, K., Muchnik, S. K. & Sestan, N. The evolution of the human brain and disease susceptibility. Curr. Opin. Genet. Dev. 65, 91–97 (2020).
Duvoisin, R. M. et al. Increased measures of anxiety and weight gain in mice lacking the group III metabotropic glutamate receptor mGluR8. Eur. J. Neurosci. 22, 425–436 (2005).
Fendt, M. et al. The effect of mGlu8 deficiency in animal models of psychiatric diseases. Genes Brain Behav. 9, 33–44 (2010).
Woo, M. S. et al. Neuronal metabotropic glutamate receptor 8 protects against neurodegeneration in CNS inflammation. J. Exp. Med. 218, e20201290 (2021).
Devoy, A. et al. Genomically humanized mice: technologies and promises. Nat. Rev. Genet. 13, 14–20 (2012).
Warming, S. et al. Simple and highly efficient BAC recombineering using galK selection. Nucleic Acids Res. 33, e36 (2005).
Usui, N. et al. Sumoylation of FOXP2 regulates motor function and vocal communication through Purkinje cell development. Biol. Psychiatry 81, 220–230 (2017).
Usui, N. et al. Foxp1 regulation of neonatal vocalizations via cortical development. Genes Dev. 31, 2039–2055 (2017).
Sambrook, J. & Russell, D. W. Purification of nucleic acids by extraction with phenol:chloroform. CSH Protoc. 2006, pdb.prot4455 (2006).
Untergasser, A. et al. Primer3-new capabilities and interfaces. Nucleic Acids Res. 40, e115 (2012).
Schindelin, J. et al. Fiji: an open-source platform for biological-image analysis. Nat. Methods 9, 676–682 (2012).
Kim, J. -Y. et al. Intracerebroventricular viral injection of the neonatal mouse brain for persistent and widespread neuronal transduction. J. Vis. Exp. 15, e51863 (2014).
Arshadi, C. et al. SNT: a unifying toolbox for quantification of neuronal anatomy. Nat. Methods 18, 374–377 (2021).
Longair, M. H., Baker, D. A. & Armstrong, J. D. Simple Neurite Tracer: open source software for reconstruction, visualization and analysis of neuronal processes. Bioinformatics 27, 2453–2454 (2011).
Sholl, D. Dendritic organization in the neurons of the visual and motor cortices of the cat. J. Anat. 87, 387–406 (1953).
Ferreira, T. A. et al. Neuronal morphometry directly from bitmap images. Nat. Methods 11, 982–984 (2014).
Levet, F. et al. SpineJ: a software tool for quantitative analysis of nanoscale spine morphology. Methods 174, 49–55 (2020).
Siepka, S. M. & Takahashi, J. S. Methods to record circadian rhythm wheel running activity in mice. in Methods in Enzymology 393 (ed. M. W. Young) 230–239 (Academic Press, 2005).
Ueno, H. et al. Effects of repetitive gentle handling of male C57BL/6NCrl mice on comparative behavioural test results. Sci. Rep. 10, 3509 (2020).
McIlwain, K. L. et al. The use of behavioral test batteries: effects of training history. Physiol. Behav. 73, 705–717 (2001).
Xu, P. et al. NPAS4 regulates the transcriptional response of the suprachiasmatic nucleus to light and circadian behavior. Neuron 109, 3268–3282 (2021).
Antunes, M. & Biala, G. The novel object recognition memory: neurobiology, test procedure, and its modifications. Cogn. Process. 13, 93–110 (2012).
Winslow, J. T. & Camacho, F. Cholinergic modulation of a decrement in social investigation following repeated contacts between mice. Psychopharmacology 121, 164–172 (1995).
Heisler, J. M. et al. The attentional set shifting task: a measure of cognitive flexibility in mice. J. Vis. Exp. e51944 (2015).
Colacicco, G. et al. Attentional set-shifting in mice: modification of a rat paradigm, and evidence for strain-dependent variation. Behav. Brain Res. 132, 95–102 (2002).
Tait, D. S. et al. Assessment of intradimensional/extradimensional attentional set-shifting in rats. Neurosci. Biobehav. Rev. 89, 72–84 (2018).
Yang, M. & Crawley, J. N. Simple behavioral assessment of mouse olfaction. Curr. Protoc. Neurosci. 48, 8.24.1–8.24.12 (2009).
Heyser, C. J. Assessment of developmental milestones in rodents. Curr. Protoc. Neurosci. 25, 8–18 (2003).
Can, A. et al. The tail suspension test. J. Vis. Exp. 28, 3769 (2012).
Ayhan, F. et al. Resolving cellular and molecular diversity along the hippocampal anterior-to-posterior axis in humans. Neuron 109, 2091–2105 (2021).
Zheng, G. X. Y. et al. Massively parallel digital transcriptional profiling of single cells. Nat. Commun. 8, 14049 (2017).
Smith, T. S., Heger, A. & Sudbery, I. UMI-tools: modelling sequencing errors in Unique Molecular Identifiers to improve quantification accuracy. Genome Res. 27, 491–499 (2017).
Dobin, A. et al. STAR: ultrafast universal RNA-seq aligner. Bioinformatics 29, 15–21 (2012).
Liao, Y., Smyth, G. K. & Shi, W. featureCounts: an efficient general purpose program for assigning sequence reads to genomic features. Bioinformatics 30, 923–930 (2013).
Li, H. et al. The sequence alignment/map format and SAMtools. Bioinformatics 25, 2078–2079 (2009).
Fleming, S. J. et al. Unsupervised removal of systematic background noise from droplet-based single-cell experiments using CellBender. Nat. Methods 20, 1323–1335 (2022).
McGinnis, C. S., Murrow, L. M. & Gartner, Z. J. DoubletFinder: doublet detection in single-cell RNA sequencing data using artificial nearest neighbors. Cell Syst. 8, 329–337 (2019).
Hao, Y. et al. Dictionary learning for integrative, multimodal and scalable single-cell analysis. Nat. Biotechnol. 42, 293–304 (2024).
Hao, Y. et al. Integrated analysis of multimodal single-cell data. Cell 184, 3573–3587 (2021).
Becht, E. et al. Dimensionality reduction for visualizing single-cell data using UMAP. Nat. Biotechnol. 37, 38–44 (2018).
Kulkarni, A. et al. Beyond bulk: a review of single cell transcriptomics methodologies and applications. Curr. Opin. Biotechnol. 58, 129–136 (2019).
Yao, Z. et al. A taxonomy of transcriptomic cell types across the isocortex and hippocampal formation. Cell 184, 3222–3241 (2021).
Dougherty, J. D. et al. Analytical approaches to RNA profiling data for the identification of genes enriched in specific cells. Nucleic Acids Res. 38, 4218–4230 (2010).
Velmeshev, D. et al. Single-cell genomics identifies cell-type-specific molecular changes in autism. Science 364, 685–689 (2019).
Zhang, M. et al. IDEAS: individual level differential expression analysis for single-cell RNA-seq data. Genome Biol. 23, 33 (2022).
Junttila, S., Smolander, J. & Elo, L. L. Benchmarking methods for detecting differential states between conditions from multi-subject single-cell RNA-seq data. Brief. Bioinform. 23, bbac286 (2022).
Chen, J. et al. ToppGene Suite for gene list enrichment analysis and candidate gene prioritization. Nucleic Acids Res. 37, W305–W311 (2009).
Kent, W. J. et al. The human genome browser at UCSC. Genome Res. 12, 996–1006 (2002).
Ovcharenko, I. et al. Mulan: multiple-sequence local alignment and visualization for studying function and evolution. Genome Res. 15, 184–194 (2005).
Ran, F. A. et al. Genome engineering using the CRISPR–Cas9 system. Nat. Protoc. 8, 2281–2308 (2013).
Labun, K. et al. CHOPCHOP v3: expanding the CRISPR web toolbox beyond genome editing. Nucleic Acids Res. 47, W171–W174 (2019).
Concordet, J. -P. & Haeussler, M. CRISPOR: intuitive guide selection for CRISPR/Cas9 genome editing experiments and screens. Nucleic Acids Res. 46, W242–W245 (2018).
Garone, M. G., D’Antoni, C. & Rosa, A. Culture of human iPSC-derived motoneurons in compartmentalized microfluidic devices and quantitative assays for studying axonal phenotypes. in Stem Cell Assays: Methods and Protocols (eds. N. Kannan et al.) 189–199 (Springer, 2022).
Garofalo, S. et al. Natural killer cells modulate motor neuron-immune cell cross talk in models of amyotrophic lateral sclerosis. Nat. Commun. 11, 1773 (2020).
De Paola, M. et al. Neural cortical organoids from self-assembling human iPSC as a model to investigate neurotoxicity in brain ischemia. J. Cereb. Blood Flow. Metab. 43, 680–693 (2023).
Liu, Y. et al. Human CLOCK enhances neocortical function. Zenodo https://doi.org/10.5281/zenodo.15319773 (2025).
Acknowledgements
We thank M. Dehnad and E. Oh for their critical comments on the manuscript, C. C. Sherwood for providing brain tissues from nonhuman primates, D. R. Weaver for helping with mouse genotyping protocols, E. Caglayan for help in analysis of snRNA-seq data, N. Park for verifying the antibody for CLOCK WB, F. Ferreira, L. Thomas and S. Dixon for analysis and collection of wheel-running data. We also thank S. Yamazaki and the UTSW Neuroscience Microscopy Facility for helping with imaging. G.K. is a Jon Heighten Scholar in Autism Research and Townsend Distinguished Chair in Research on Autism Spectrum Disorders at UT Southwestern. J.S.T. is an Investigator in the Howard Hughes Medical Institute. This work was supported by the James S. McDonnell Foundation 21st Century Science Initiative in Understanding Human Cognition Scholar Award (no. 22002046) and National Institutes of Health (HG011641, MH207672 and MH103517) to G.K., an American Heart Association Postdoctoral Fellowship (915654) to Y.L. and a National Institutes of Health F30 Predoctoral Fellowship (MH105158-01A1) to M.R.F.
Author information
Authors and Affiliations
Contributions
Y.L., M.R.F., J.S.T. and G.K. conceptualized the project and designed experiments. Y.L. carried out most of the bench work, including mouse work, genotyping, behavior tests, AAV injection, brain dissection, brain slicing, IHC, RT–qPCR, snRNA-seq, iPS cell culture, CRIPSR–Cas9 and ICC. Y.L. collected and analyzed the data. M.R.F. generated the CLOCK humanized mouse model. A.K. and Y.L. analyzed the snRNA-seq data. N.K. and J.R.G. designed and performed electrophysiology experiments as well as data analysis. S.H.E.V.P. generated CLOCK KO iPS cell lines and helped in iPS cell culture and CRISPR–Cas9 experiments. C.C. and M.H. did mouse work, genotyping and helped with AAV injections. P.X. designed and helped with some behavior tests. N.G. contributed to brain slicing, IHC and image taking. N.K. and S.H.E.V.P. edited the manuscript. Y.L., J.S.T. and G.K. wrote the manuscript.
Corresponding authors
Ethics declarations
Competing interests
J.S.T. is a cofounder of, a scientific advisory board member of and a paid consultant for Synchronicity Pharma, a biotechnology company aimed at discovering small-molecule therapies that modulate circadian activity for a variety of diseases. The remaining authors declare no competing interests.
Peer review
Peer review information
Nature Neuroscience thanks Ryan Logan and the other, anonymous, reviewer(s) for their contribution to the peer review of this work.
Additional information
Publisher’s note Springer Nature remains neutral with regard to jurisdictional claims in published maps and institutional affiliations.
Extended data
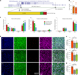
Extended Data Fig. 1 Human-specific upregulation of CLOCK in neocortex.
(a) CLOCK expression among human, chimpanzee, and macaque across major neocortical cell types through reanalyzing recently published comparative snRNA-seq genomics datasets28,29,30. We applied a general linear mixed model (GLMM) with species as fixed factors, cell type as random factor nested with individual, and Tukey’s test for post-hoc analysis. EX: excitatory neuron; IN: inhibitory neuron; ASTRO: astrocyte; Oligos: oligodendrocyte and OPC; ENDO: endothelium; _MICRO: microglia. (b) Representative images of immunofluorescent staining for neurons (NEUN, yellow), CLOCK+ cells (CLOCK, red), oligodendrocytes (OLIG2, green), and all cells (DAPI, blue) in posterior cingulate cortex. The colored dash polygons labelled CLOCK- neurons (yellow) and oligodendrocytes (green) in the CLOCK channel, while solid polygons indicated the corresponding cells in each channel. (c-e) Quantification of (c) fluorescent intensity of CLOCK staining, CLOCK+ fraction in (d) neurons and (e) oligodendrocytes. For panels c-e, the boxplots are defined by the first quartile, mean, and third quartile for the box, and whiskers extending to the most extreme data points within 1.5 times the interquartile range. Each data point is a subarea of a section in the posterior cingulate cortex. We sampled 3 subareas in 2 sections per individual and 3 individuals per species. Points with the same color are from the same individual. We applied a general linear mixed model (GLMM) with species as fixed factors, subarea as random factor nested with section which nested with individual, and Tukey’s test for post-hoc analysis. HS: human, PT: chimpanzee, and MM: macaque. Details of statistical results can be found in Supplementary Table 1. All data are shown as means ± SEM. All statistics were two-sided tests. *p < 0.05, **p < 0.01, ***p < 0.001, and ****p < 0.0001.
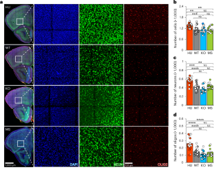
Extended Data Fig. 2 Human CLOCK increases cell density in adult somatosensory cortex but not nucleus accumbens.
Quantification of cell density in adult somatosensory cortex (a-d) and nucleus accumbens (e-h). (a,e) Representative image of IHC staining for all cells (DAPI, blue), neurons (NEUN, green), and oligodendrocytes (OLIG2, red). (b-d and f-h) Quantification of cell number in (b,f) neurons, (c,g) oligodendrocytes, and (d,h) all cells. For all data panels, each data point is a section containing somatosensory cortex. We sampled 3-5 adult mice per genotype (HU: n = 5; WT: n = 3; KO: n = 3) and 4 sections per mouse. We did GLMM with genotype and sex as fixed factors, section as random factor nested with individual, and Tukey’s test for post-hoc analysis. The open circles represent female samples, while closed circles represents male samples. Details of statistical results can be found in Supplementary Table 1. All data are shown as means ± SEM. All statistics were two-sided tests. *p < 0.05, **p < 0.01, ***p < 0.001, and ****p < 0.0001.
Extended Data Fig. 3 Spatiotemporal expression of CLOCK/Clock across cell types in the neocortex.
(a,b) Comparison of CLOCK/Clock+ cells percentage in cell subtypes among HU, WT, and previous work on human neocortical development50 based on snRNA-seq data at (a) P07 mice and 12 years human and (b) P56 mice and 28 years human. (c,d) Cellular expression of CLOCK in each cell type at (c) P07 or (d) P56. (e,f) Feature plot of CLOCK expression in UMAP at (e) P07 or (f) P56.
Extended Data Fig. 4 Comparison of downstream genes regulated by human and mouse CLOCK in subtypes of excitatory neurons across developmental stages.
Number (bar plot) and Log2 fold change (violin plot) of DEGs in each subtype of excitatory neurons, and hypergeometric tests between DEGs from each pair of cell types (heatmap) at (a) P07 HU vs. WT comparison, (b) P07 KO vs. WT comparison, (c) P56 HU vs. WT comparison, and (d) P56 KO vs. WT comparison. The solid line in violin plot indicates the median, while the two dash lines mark the 25 and 75 percentiles. In EX2-3_IT neurons, overlap of DEGs from human and mouse CLOCK at (e) P07 or (f) P56. (g) Overlap of DEGs result from human CLOCK between P07 and P56. (h) Overlap of DEGs from mouse Clock between P07 and P56. The color of each cell represents the -Log10 q value of hypergeometric test in heatmaps. The number in each cell is the number of overlapped DEGs. The number in brackets are the number of DEGs. (i) Venn diagram to show overlap between DEGs of EX2/3_IT and human-specific open chromatin in neurons. (j) Representative images to compare TENM2 fluorescent intensity (green) between HU and WT mice in excitatory neurons (CAMKII, red) of frontal cortex at P07. (k) Quantification of TENM2 fluorescent intensity. Each data point is an excitatory neuron, and we sampled 3 mice per genotype and 5 neurons per mouse. (l) Representative images to compare SORCS2 fluorescent intensity (green) between HU and WT mice in the frontal cortex at P56. (m-n) Quantification of (m) absolute and (n) normalized SORCS2 fluorescent intensity. Each data point is an image of a frontal cortex section, and we sampled 3 mice per genotype and 5-6 images per mouse. We did GLMM with genotype and sex as fixed factors, image as random factor nested with individual, and Tukey’s test for post-hoc analysis. The open circles represent female samples, while closed circles represents male samples. Details of statistical results can be found in Supplementary Table 1. All data are shown as means ± SEM. *p < 0.05, **p < 0.01, ***p < 0.001, and ****p < 0.0001.
Extended Data Fig. 5 Neuronal morphology of layer 2-4 excitatory neurons in frontal cortex.
(a) AAV transduced (tdTomato, red) excitatory neurons, but not astrocytes (GFAP, green) and oligodendrocytes (OLIG2, magenta). (b) AAV transduced (tdTomato, red) excitatory neurons across cortical layers (layers 2-4: CUX1, green; layer 6: FOXP2, magenta) of adult frontal cortex. (c-f) In adult mice, (c) comparison of soma area. Each data point is a neuron, and we sampled 39 neurons from 4 HU mice, 46 neurons from 4 WT mice, and 20 neurons from 3 KO mice. We did GLMM with genotype and sex as fixed factors, neuron as random factor nested with individual, and Tukey’s test for post-hoc analysis. (d-f) Comparison of cumulative probability distribution of (d) head area, (e) spine length, and (f) neck width of spines across genotypes. Each data point is a spine, and we sampled all spines from 2-3 segments from 3-7 neurons per mouse. We did GLMM with genotype and sex as fixed factors, spine as random factor nested with segment which again nested with neuron which further nested with individual, and Tukey’s test for post-hoc analysis. (g-n) In P18 mice, (g) CLOCK does not alter soma area. Each data point is a neuron, and we sampled 4 mice per genotype and 6-19 neurons per mouse (total number of neurons: HU: n = 59; WT: n = 71; KO: n = 37). (h-i) Quantification of (h) number and (i) total length of branch in each genotype. For panel g-i, each data point is a neuron, and we sampled 4 mice per genotype and 7-17 neurons per mouse (total number of neurons: HU: n = 48; WT: n = 63; KO: n = 35). For panel g-i, we did GLMM with genotype and sex as fixed factors, neuron as random factor nested with individual, and Tukey’s test for post-hoc analysis. (j) Sholl analysis to quantify encountered intersections between neuron branches and concentric rings from soma for dendrite complexity. The data are from the same samples of panel h and i. We did repeated measures ANOVA with genotype and sex as between-subject factors, distance to soma as within-subject factor, and Tukey’s test for post-hoc analysis. (k) Cumulative probability distribution of spines density across genotypes. Each data point is a segment, and we sampled 2-3 segments from 3-5 neurons per mouse. (l-n) cumulative probability distribution of (l) head area, (m) spine length, and (n) neck width of spines across genotypes. Each data point is a spine, and we sampled all spines from 2-3 segments from 3-5 neurons per mouse. We did GLMM with genotype and sex as fixed factors, spine as random factor nested with segment which again nested with neuron which further nested with individual, and Tukey’s test for post-hoc analysis. The open circles represent female samples, while closed circles represents male samples. Details of statistical results can be found in Supplementary Table 1. All data are shown as means ± SEM. All statistics were two-sided tests. *p < 0.05, **p < 0.01, ***p < 0.001, and ****p < 0.0001.
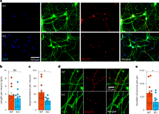
Extended Data Fig. 6 Additional data to confirm CLOCK KO reduces dendritic complexity and spine density in iPSC-derived neurons.
Date collected from different CLOCK KO cell lines (KO#2 and KO#7) at different differentiation stages (Day 21, Day 28, and Day 35). Data of WT and KO#2 at Day 28 are replotted from Fig. 7, and date of Day 21 are replotted from Extended Data Fig. 12. (a) Total length of dendrites normalized to number of neurons. (b) Number of segments of dendrites per neuron. (c) Number of puncta per µm of dendrites. For all panels, each data point is an independent culture of neurons on a circle glass cover slip sitting on the bottom of a well in a 24-well plate. We did GLM with genotype/treatment as fixed factors with Tukey’s test for post-hoc analysis. Details of statistical results can be found in Supplementary Table 1. All data are shown as means ± SEM. All statistics were two-sided tests. *p < 0.05, **p < 0.01, ***p < 0.001, and ****p < 0.0001.
Extended Data Fig. 7 TENM2 partially rescued CLOCK KO mature neuronal features in iPSC-derived neurons.
(a) ICC images of iPSC-derived neurons on Day 21 with nuclei marker DAPI (blue), CRISPR-Cas9 transfection marker GFP (green), neuronal dendrite mark TUJ1 (red), and presynaptic marker VGLUT2 (magenta). (b) Total length of dendrites, which were quantified from TUJ1 staining, normalized by the number of nuclei overlapped with TUJ1 signals. (c) Number of TUJ1 segments normalized by the number of nuclei overlapped with TUJ1 signals as a quantification of dendrite complexity. (d) Number of VGLUT2 puncta overlapped with TUJ1 signal and normalized by length of dendrites as a quantification of presynaptic spine density. For all data panels, each data point is an independent culture of neurons on a circle glass cover slip sitting on the bottom of a well in a 24-well plate. We did GLM with genotype/treatment as fixed factors with Tukey’s test for post-hoc analysis. Details of statistical results can be found in Supplementary Table 1. All data are shown as means ± SEM. All statistics were two-sided tests. *p < 0.05, **p < 0.01, ***p < 0.001, and ****p < 0.0001.
Supplementary information
Supplementary Information (download PDF )
Supplementary Results, Supplementary Methods, Supplementary Figs. 1–6 and additional Supplementary Fig. 1.
Supplementary Table 1 (download XLSX )
Statistical results in figures.
Supplementary Table 2 (download XLSX )
Gene enrichment in clusters at P07 and P56.
Supplementary Table 3 (download XLSX )
List of DEGs between HU and WT by major cell types at P07.
Supplementary Table 4 (download XLSX )
List of DEGs between KO and WT by major cell types at P07.
Supplementary Table 5 (download XLSX )
List of DEGs between HU and WT by major cell types at P56.
Supplementary Table 6 (download XLSX )
List of DEGs between KO and WT by major cell types at P56.
Supplementary Table 7 (download XLSX )
List of DEGs between HU and WT by subtype of excitatory neuron at P07.
Supplementary Table 8 (download XLSX )
List of DEGs between KO and WT by subtype of excitatory neuron at P07.
Supplementary Table 9 (download XLSX )
List of DEGs between HU and WT by subtype of excitatory neuron at P56.
Supplementary Table 10 (download XLSX )
List of DEGs between KO and WT by subtype of excitatory neuron at P56.
Supplementary Table 11 (download XLSX )
GO term enrichment of EX2/3_IT DEGs.
Supplementary Table 12 (download XLSX )
Consistency between DEGs of human CLOCK in EX2/3_IT and human-specific chromatin status.
Supplementary Table 13 (download XLSX )
Enhancer regions of Tenm2/TENM2 and Sorcs2/SORCS2 containing CLOCK–BMAL1 binding motifs.
Supplementary Table 14 (download XLSX )
Examples of odor and medium combinations for the set-shifting tests.
Supplementary Data 1 (download ZIP )
Statistical source data for Supplementary Figs. 1–3 and 6. In Supplementary Fig. 6b, the expression of CLOCK and NR1D1 were log10 transformed.
Supplementary Data 2 (download PDF )
Unprocessed western blots. Panel a for Supplementary Fig. 1b; panel b for Supplementary Fig. 6c.
Source data
Source Data Fig. 1 (download XLSX )
Statistical source data.
Source Data Fig. 2 (download XLSX )
Statistical source data.
Source Data Fig. 3 (download XLSX )
Statistical source data.
Source Data Fig. 4 (download XLSX )
Statistical source data.
Source Data Fig. 5 (download XLSX )
Statistical source data.
Source Data Fig. 6 (download XLSX )
Statistical source data.
Source Data Fig. 7 (download XLSX )
Statistical source data.
Source Data Extended Data Fig. 1 (download XLSX )
Statistical source data.
Source Data Extended Data Fig. 2 (download XLSX )
Statistical source data.
Source Data Extended Data Fig. 3 (download XLSX )
Statistical source data.
Source Data Extended Data Fig. 4 (download XLSX )
Statistical source data.
Source Data Extended Data Fig. 5 (download XLSX )
Statistical source data.
Source Data Extended Data Fig. 6 (download XLSX )
Statistical source data.
Source Data Extended Data Fig. 7 (download XLSX )
Statistical source data.
Rights and permissions
Springer Nature or its licensor (e.g. a society or other partner) holds exclusive rights to this article under a publishing agreement with the author(s) or other rightsholder(s); author self-archiving of the accepted manuscript version of this article is solely governed by the terms of such publishing agreement and applicable law.
About this article
Cite this article
Liu, Y., Fontenot, M.R., Kulkarni, A. et al. Human CLOCK enhances neocortical function. Nat Neurosci 28, 1716–1728 (2025). https://doi.org/10.1038/s41593-025-01993-4
Received:
Accepted:
Published:
Version of record:
Issue date:
DOI: https://doi.org/10.1038/s41593-025-01993-4


