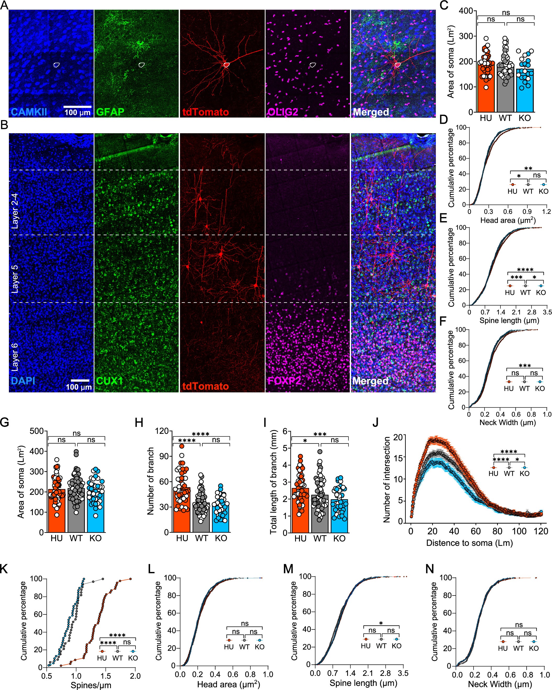
Extended Data Fig. 5: Neuronal morphology of layer 2-4 excitatory neurons in frontal cortex.

(a) AAV transduced (tdTomato, red) excitatory neurons, but not astrocytes (GFAP, green) and oligodendrocytes (OLIG2, magenta). (b) AAV transduced (tdTomato, red) excitatory neurons across cortical layers (layers 2-4: CUX1, green; layer 6: FOXP2, magenta) of adult frontal cortex. (c-f) In adult mice, (c) comparison of soma area. Each data point is a neuron, and we sampled 39 neurons from 4 HU mice, 46 neurons from 4 WT mice, and 20 neurons from 3 KO mice. We did GLMM with genotype and sex as fixed factors, neuron as random factor nested with individual, and Tukey’s test for post-hoc analysis. (d-f) Comparison of cumulative probability distribution of (d) head area, (e) spine length, and (f) neck width of spines across genotypes. Each data point is a spine, and we sampled all spines from 2-3 segments from 3-7 neurons per mouse. We did GLMM with genotype and sex as fixed factors, spine as random factor nested with segment which again nested with neuron which further nested with individual, and Tukey’s test for post-hoc analysis. (g-n) In P18 mice, (g) CLOCK does not alter soma area. Each data point is a neuron, and we sampled 4 mice per genotype and 6-19 neurons per mouse (total number of neurons: HU: n = 59; WT: n = 71; KO: n = 37). (h-i) Quantification of (h) number and (i) total length of branch in each genotype. For panel g-i, each data point is a neuron, and we sampled 4 mice per genotype and 7-17 neurons per mouse (total number of neurons: HU: n = 48; WT: n = 63; KO: n = 35). For panel g-i, we did GLMM with genotype and sex as fixed factors, neuron as random factor nested with individual, and Tukey’s test for post-hoc analysis. (j) Sholl analysis to quantify encountered intersections between neuron branches and concentric rings from soma for dendrite complexity. The data are from the same samples of panel h and i. We did repeated measures ANOVA with genotype and sex as between-subject factors, distance to soma as within-subject factor, and Tukey’s test for post-hoc analysis. (k) Cumulative probability distribution of spines density across genotypes. Each data point is a segment, and we sampled 2-3 segments from 3-5 neurons per mouse. (l-n) cumulative probability distribution of (l) head area, (m) spine length, and (n) neck width of spines across genotypes. Each data point is a spine, and we sampled all spines from 2-3 segments from 3-5 neurons per mouse. We did GLMM with genotype and sex as fixed factors, spine as random factor nested with segment which again nested with neuron which further nested with individual, and Tukey’s test for post-hoc analysis. The open circles represent female samples, while closed circles represents male samples. Details of statistical results can be found in Supplementary Table 1. All data are shown as means ± SEM. All statistics were two-sided tests. *p < 0.05, **p < 0.01, ***p < 0.001, and ****p < 0.0001.