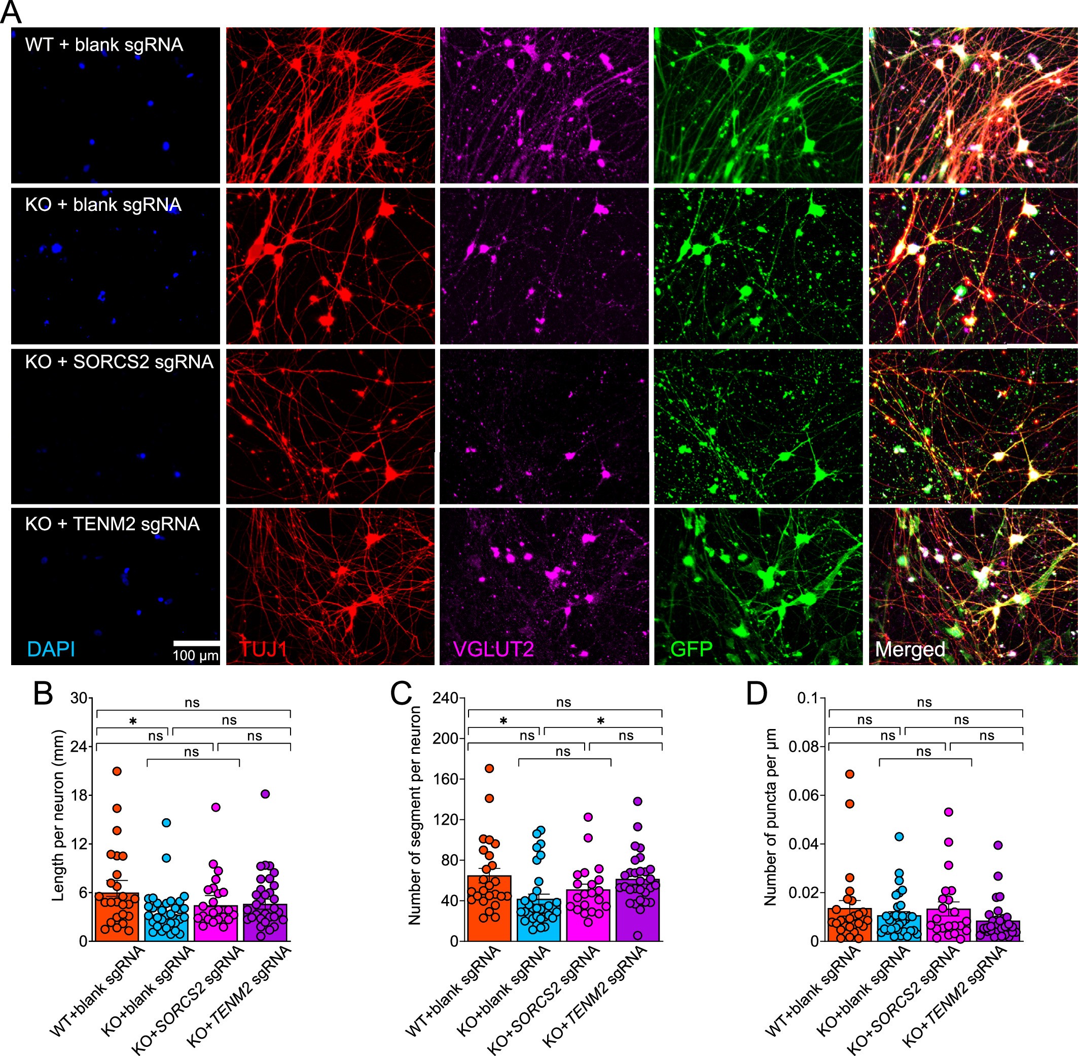
Extended Data Fig. 7: TENM2 partially rescued CLOCK KO mature neuronal features in iPSC-derived neurons.

(a) ICC images of iPSC-derived neurons on Day 21 with nuclei marker DAPI (blue), CRISPR-Cas9 transfection marker GFP (green), neuronal dendrite mark TUJ1 (red), and presynaptic marker VGLUT2 (magenta). (b) Total length of dendrites, which were quantified from TUJ1 staining, normalized by the number of nuclei overlapped with TUJ1 signals. (c) Number of TUJ1 segments normalized by the number of nuclei overlapped with TUJ1 signals as a quantification of dendrite complexity. (d) Number of VGLUT2 puncta overlapped with TUJ1 signal and normalized by length of dendrites as a quantification of presynaptic spine density. For all data panels, each data point is an independent culture of neurons on a circle glass cover slip sitting on the bottom of a well in a 24-well plate. We did GLM with genotype/treatment as fixed factors with Tukey’s test for post-hoc analysis. Details of statistical results can be found in Supplementary Table 1. All data are shown as means ± SEM. All statistics were two-sided tests. *p < 0.05, **p < 0.01, ***p < 0.001, and ****p < 0.0001.