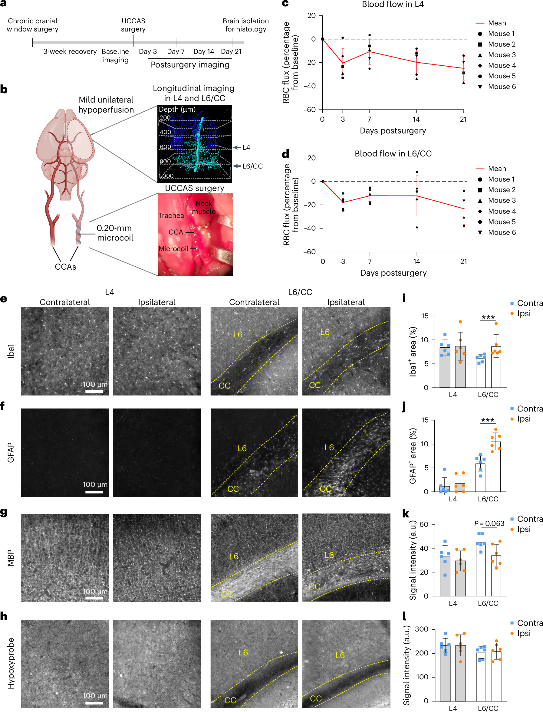
Fig. 8: Mild unilateral hypoperfusion is sufficient to induce gliosis and demyelination in the ipsilateral CC.

a, Schematic showing experimental timeline in adult mice, aged 5–7 months. b, Left: schematic showing the placement of a 0.20-mm microcoil around the common carotid artery (CCA) to induce mild unilateral hypoperfusion. Right: images showing longitudinal deep in vivo two-photon imaging performed on ipsilateral somatosensory cortex layer 4 and layer 6/CC PCV branching networks (top), and microcoil placement during UCCAS surgery (bottom). c,d, Average RBC flux over time in layer 4 (c) and layer 6/CC (d), collected in pre-convergence capillaries of PCVs in animals that underwent UCCAS surgery. The data are presented as mean ± s.d. Each dot in the graphs represents an average RBC flux of a population of pre-convergence capillaries from a PCV branch in a single animal. e–h, Epifluorescent images of contralateral (Contra) and ipsilateral (Ipsi) layers 4 (left) and 6/CC (right) from somatosensory cortex, stained with anti-Iba1 antibody for microglia (e), anti-GFAP antibody for astrocytes (f), anti-MBP antibody for myelin (g) and anti-Hypoxyprobe for labeling hypoxic tissue (h). i–l, Corresponding plots showing analyses of Iba1+ area (i), GFAP+ area (j), MBP signal intensity (k) and Hypoxyprobe signal intensity (l). For all plots, n = 6 mice. The data are shown as mean ± s.d. Two-way ANOVA with Holm–Šídák post hoc testing: ***P < 0.001; Iba1: hemisphere × layer interaction effect, F(1,5) = 27.48, P = 0.0033; GFAP: hemisphere × layer interaction effect, F(1,5) = 25.82, P = 0.0038; MBP: hemisphere effect, F(1,5) = 25.77, P = 0.0038; in l, the layer effect, F(1,5) = 0.1858, P = 0.6844.