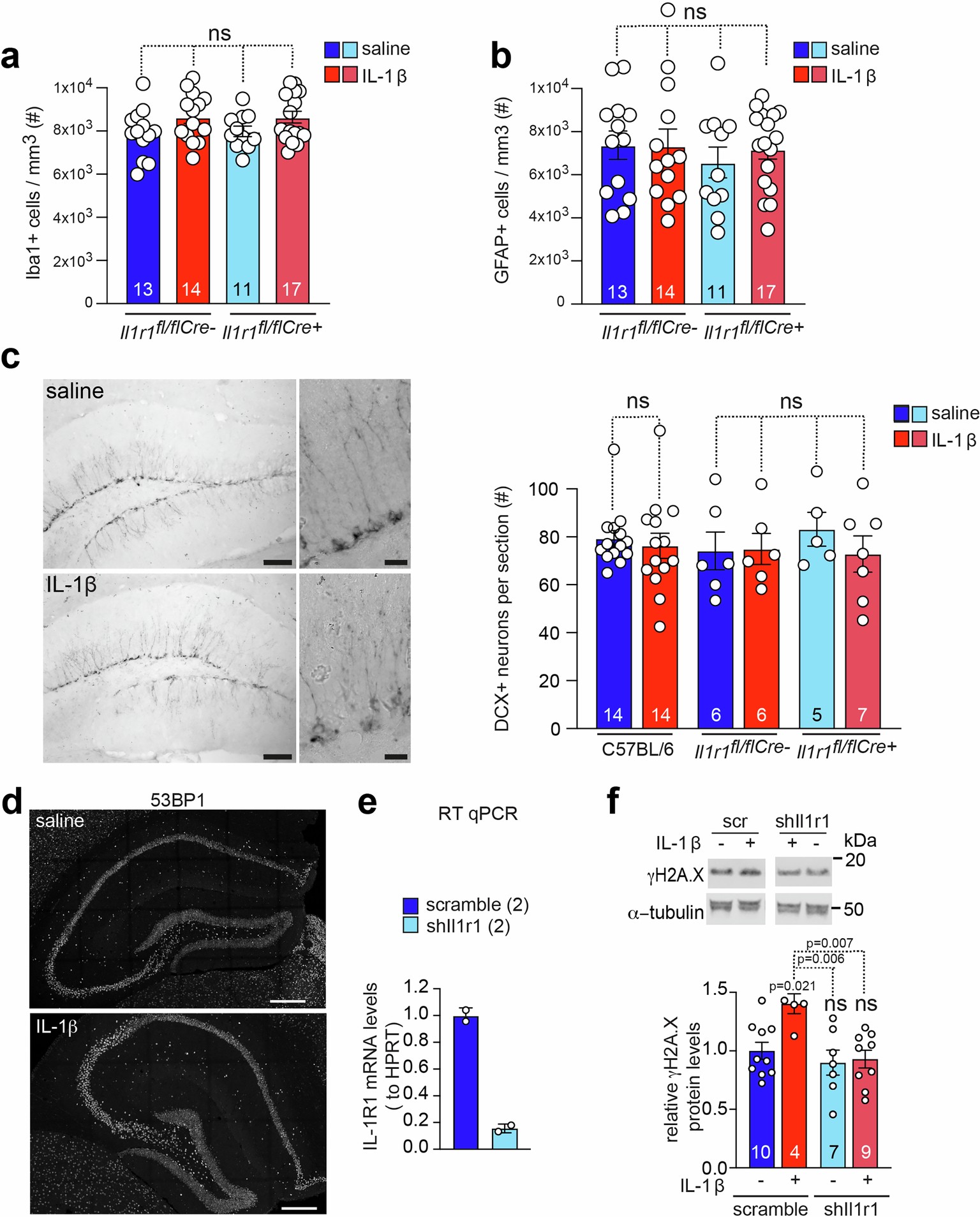
Extended Data Fig. 5: Astrocyte, microglia and new-born neuron cell numbers remain largely unaffected upon ablation of IL1r1 in neurons, unlike DSB levels, despite chronic systemic exposure to IL-1β.

Cell densities of (a) microglial cells and (b) astrocytes were assessed in the dentate gyrus by immunofluorescence staining of IBA1-positive cells (a) or GFAP-positive cells (b) in brain coronal sections from littermate mice, in which the Il1r1 gene was knocked out in glutamatergic neurons (Il1r1fl/flCre+) or not (Il1r1fl/flCre-) upon tamoxifen treatment and after 28 days of infusion of saline vs. IL-1β. The counting area is similarly positioned as in Extended Data Fig. 1d, e. Average cell densities were analyzed by Student’s t tests, (Data pooled from two independent experiments). (c) The number of newly born granule cells in the DG was determined by immunostaining of coronal brain sections for doublecortin (DCX) and counting immunoreactive neurons in the DG regions of three sections per mouse. (c) Representative micrographs (Scale bar, 100 µm) with details shown in right insets (Scale bar, 20 µm). On the right, the average number of immunoreactive neurons per section is shown (Data pooled from two independent experiments with C57BL6/J mice and from one experiment with Il1r1 transgenic mice, Bonferroni post-hoc tests). (d) Confocal micrographs of the hippocampus of two mice stained for DSB (53BP1, gray), indicating no changes in morphology and representative staining of 53BP1 in neurons. Scale bar, 200 μm. (e-f) Primary culture of hippocampal neurons were transduced one week post-plating with lentiviral constructs to knock-down Il1R1 expression, using Il1r1-targeting shRNA construct or scramble control (Scr). (e) The knock-down was verified by RT-qPCR using Il1r1 mRNA specific primers 72 h post transduction. One experiment. (f) At 14 DIV, one week post-transduction, cultures were challenged by 50 ng/ml of IL-1β, and levels of the DSB marker γH2A.X were determined by Western blotting. Relative γH2A.X expression was calculated as the ratio of γH2A.X to alpha-tubulin signal normalized with respect to the vehicle-treated culture. Data from 4 independent experiments. (Tukey post-hoc tests compared to scramble-transduced vehicle-treated controls (left bar) or as indicated by brackets). In the Western blot, each lane contained a sample from a different well of one culture and are blotted on the same membrane. Each dot represents the mean value of the 3 sections from one mouse (a-c) or the value for one well (e-f). ns: non-significant. All statistical tests were two-sided. Each dot represents an individual mouse, and n are indicated in each bar of the graphs, or in parentheses. Graphs show mean ± s.e.m.