Abstract
Chronic inflammation, resulting from infections, is characterized by increased levels of cytokines including interleukin-1 (IL-1), but little is known about how IL-1 contributes to cognitive impairment, potentially via epigenetic processes. Here we demonstrate that mice chronically infected with the parasite Toxoplasma gondii exhibit impaired spatial memory, which is dependent on neuronal IL-1 signaling and mimicked by chronic exposure to IL-1β. Both T. gondii infection and chronic IL-1β drive H2A.X-dependent DNA double-strand break signaling in hippocampal neurons and invalidating neuronal H2A.X-dependent signaling blocks memory impairments caused by either exposure. Our results highlight the instrumental role of cytokine-induced double-strand-break-dependent signaling in spatial memory defects, which may be relevant to multiple brain diseases.
This is a preview of subscription content, access via your institution
Access options
Access Nature and 54 other Nature Portfolio journals
Get Nature+, our best-value online-access subscription
$32.99 / 30 days
cancel any time
Subscribe to this journal
Receive 12 print issues and online access
$259.00 per year
only $21.58 per issue
Buy this article
- Purchase on SpringerLink
- Instant access to the full article PDF.
USD 39.95
Prices may be subject to local taxes which are calculated during checkout





Similar content being viewed by others
Data availability
All raw datasets will be made available upon request. RNA-seq datasets are deposited on the Genome Expression Omnibus (GEO) and will be made available ahead of publication. RNA-seq datasets have been deposited on the GEO under accession nos. GSE274075 and GSE274667. Source data are provided with this paper.
Code availability
Homemade Python full code to sort data of behavioral tests will be made available upon request.
References
Klein, R. S. & Hunter, C. A. Protective and pathological Immunity during central nervous system infections. Immunity 46, 891–909 (2017).
McManus, R. M. & Heneka, M. T. Role of neuroinflammation in neurodegeneration: new insights. Alzheimers Res. Ther. 9, 14 (2017).
Bigna, J. J. et al. Global, regional, and country seroprevalence of Toxoplasma gondii in pregnant women: a systematic review, modelling and meta-analysis. Sci. Rep. 10, 12102 (2020).
Sutterland, A. L. et al. Beyond the association. Toxoplasma gondii in schizophrenia, bipolar disorder, and addiction: systematic review and meta-analysis. Acta Psychiatr. Scand. 132, 161–179 (2015).
Burgdorf, K. S. et al. Large-scale study of Toxoplasma and cytomegalovirus shows an association between infection and serious psychiatric disorders. Brain Behav. Immun. 79, 152–158 (2019).
Vyas, A., Kim, S. K., Giacomini, N., Boothroyd, J. C. & Sapolsky, R. M. Behavioral changes induced by Toxoplasma infection of rodents are highly specific to aversion of cat odors. Proc. Natl Acad. Sci. USA 104, 6442–6447 (2007).
Martynowicz, J., Augusto, L., Wek, R. C., Boehm II, S. L. & Sullivan Jr, W. J. Guanabenz reverses a key behavioral change caused by latent toxoplasmosis in mice by reducing neuroinflammation. mBio 10, e00381-19 (2019).
Laing, C., Blanchard, N. & McConkey, G. A. Noradrenergic signaling and neuroinflammation crosstalk regulate Toxoplasma gondii-induced behavioral changes. Trends Immunol. 41, 1072–1082 (2020).
Zipp, F., Bittner, S. & Schafer, D. P. Cytokines as emerging regulators of central nervous system synapses. Immunity 56, 914–925 (2023).
Yang, L., Huh, J. R. & Choi, G. B. One messenger shared by two systems: how cytokines directly modulate neurons. Curr. Opin. Neurobiol. 80, 102708 (2023).
Felger, J. C. & Lotrich, F. E. Inflammatory cytokines in depression: neurobiological mechanisms and therapeutic implications. Neuroscience 246, 199–229 (2013).
Song, C., Zhang, Y. & Dong, Y. Acute and subacute IL-1beta administrations differentially modulate neuroimmune and neurotrophic systems: possible implications for neuroprotection and neurodegeneration. J. Neuroinflam. 10, 59 (2013).
Liu, X. et al. Cell-type-specific interleukin 1 receptor 1 signaling in the brain regulates distinct neuroimmune activities. Immunity 50, 317–333.e6 (2019).
Madabhushi, R. et al. Activity-induced DNA breaks govern the expression of neuronal early-response genes. Cell 161, 1592–1605 (2015).
Suberbielle, E. et al. DNA repair factor BRCA1 depletion occurs in Alzheimer brains and impairs cognitive function in mice. Nat. Commun. 6, 8897 (2015).
Suberbielle, E. et al. Physiologic brain activity causes DNA double-strand breaks in neurons, with exacerbation by amyloid-beta. Nat. Neurosci. 16, 613–621 (2013).
Machour, F. E. & Ayoub, N. Transcriptional regulation at DSBs: mechanisms and consequences. Trends Genet. 36, 981–997 (2020).
Habbas, S. et al. Neuroinflammatory TNFalpha impairs memory via astrocyte signaling. Cell 163, 1730–1741 (2015).
Salvioni, A. et al. Robust control of a brain-persisting parasite through MHC I presentation by infected neurons. Cell Rep. 27, 3254–3268.e8 (2019).
Porte, R. et al. Protective function and differentiation cues of brain-resident CD8+ T cells during surveillance of latent Toxoplasma gondii infection. Proc. Natl Acad. Sci. USA 121, e2403054121 (2024).
DiSabato, D. J. et al. Interleukin-1 receptor on hippocampal neurons drives social withdrawal and cognitive deficits after chronic social stress. Mol. Psychiatry 26, 4770–4782 (2021).
Palin, K. et al. Interleukin-1beta mediates the memory impairment associated with a delayed type hypersensitivity response to bacillus Calmette–Guérin in the rat hippocampus. Brain Behav. Immun. 18, 223–230 (2004).
Reverchon, F. et al. Hippocampal interleukin-33 mediates neuroinflammation-induced cognitive impairments. J. Neuroinflam. 17, 268 (2020).
Erdmann, G., Schutz, G. & Berger, S. Inducible gene inactivation in neurons of the adult mouse forebrain. BMC Neurosci. 8, 63 (2007).
Goshen, I. et al. Brain interleukin-1 mediates chronic stress-induced depression in mice via adrenocortical activation and hippocampal neurogenesis suppression. Mol. Psychiatry 13, 717–728 (2008).
Vanderheiden, A. et al. Vaccination reduces central nervous system IL-1beta and memory deficits after COVID-19 in mice. Nat. Immunol. 25, 1158–1171 (2024).
Marty, F. H. et al. Borna disease virus docks on neuronal DNA double-strand breaks to replicate and dampens neuronal activity. iScience 25, 103621 (2022).
Stott, R. T., Kritsky, O. & Tsai, L. H. Profiling DNA break sites and transcriptional changes in response to contextual fear learning. PLoS ONE 16, e0249691 (2021).
Pollina, E. A. et al. A NPAS4-NuA4 complex couples synaptic activity to DNA repair. Nature 614, 732–741 (2023).
Celeste, A. et al. Genomic instability in mice lacking histone H2AX. Science 296, 922–927 (2002).
Fernandez-Albert, J. et al. Immediate and deferred epigenomic signatures of in vivo neuronal activation in mouse hippocampus. Nat. Neurosci. 22, 1718–1730 (2019).
Schubert, M. et al. Perturbation-response genes reveal signaling footprints in cancer gene expression. Nat. Commun. 9, 20 (2018).
Garza-Lombo, C. & Gonsebatt, M. E. Mammalian target of rapamycin: its role in early neural development and in adult and aged brain function. Front. Cell Neurosci. 10, 157 (2016).
Losing, P. et al. SRF modulates seizure occurrence, activity induced gene transcription and hippocampal circuit reorganization in the mouse pilocarpine epilepsy model. Mol. Brain 10, 30 (2017).
Roseti, C. et al. GABAA currents are decreased by IL-1beta in epileptogenic tissue of patients with temporal lobe epilepsy: implications for ictogenesis. Neurobiol. Dis. 82, 311–320 (2015).
Vezzani, A. & Viviani, B. Neuromodulatory properties of inflammatory cytokines and their impact on neuronal excitability. Neuropharmacology 96, 70–82 (2015).
Hardingham, G. E. & Bading, H. Synaptic versus extrasynaptic NMDA receptor signalling: implications for neurodegenerative disorders. Nat. Rev. Neurosci. 11, 682–696 (2010).
Choi, B. et al. Neuroprotective effects of linear ubiquitin E3 ligase against aging-induced DNA damage and amyloid beta neurotoxicity in the brain of Drosophila melanogaster. Biochem. Biophys. Res. Commun. 637, 196–202 (2022).
Madabhushi, R., Pan, L. & Tsai, L. DNA damage and its links to neurodegeneration. Neuron 83, 266–282 (2014).
Delint-Ramirez, I. et al. Calcineurin dephosphorylates topoisomerase IIbeta and regulates the formation of neuronal-activity-induced DNA breaks. Mol. Cell 82, 3794–3809 (2022).
Welch, G. M. et al. Neurons burdened by DNA double-strand breaks incite microglia activation through antiviral-like signaling in neurodegeneration. Sci. Adv. 8, eabo4662 (2022).
Tyebji, S., Seizova, S., Garnham, A. L., Hannan, A. J. & Tonkin, C. J. Impaired social behaviour and molecular mediators of associated neural circuits during chronic Toxoplasma gondii infection in female mice. Brain Behav. Immun. 80, 88–108 (2019).
Glausen, T. G. et al. The Toxoplasma polymorphic effector GRA15 mediates seizure induction by modulating interleukin-1 signaling in the brain. mBio 12, e0133121 (2021).
Batista, S. J. et al. Gasdermin-d-dependent IL-1alpha release from microglia promotes protective immunity during chronic Toxoplasma gondii infection. Nat. Commun. 11, 3687 (2020).
Skelly, D. T. et al. Acute transient cognitive dysfunction and acute brain injury induced by systemic inflammation occur by dissociable IL-1-dependent mechanisms. Mol. Psychiatry 24, 1533–1548 (2019).
Reale, M., Costantini, E. & Greig, N. H. Cytokine imbalance in schizophrenia. From research to clinic: potential implications for treatment. Front. Psychiatry 12, 536257 (2021).
Soderlund, J. et al. Elevation of cerebrospinal fluid interleukin-1ss in bipolar disorder. J. Psychiatry Neurosci. 36, 114–118 (2011).
Soderlund, J. et al. Activation of brain interleukin-1beta in schizophrenia. Mol. Psychiatry 14, 1069–1071 (2009).
Ng, A. et al. IL-1beta, IL-6, TNF- alpha and CRP in elderly patients with depression or Alzheimer’s disease: systematic review and meta-analysis. Sci. Rep. 8, 12050 (2018).
Boza-Serrano, A., Yang, Y., Paulus, A. & Deierborg, T. Innate immune alterations are elicited in microglial cells before plaque deposition in the Alzheimer’s disease mouse model 5xFAD. Sci. Rep. 8, 1550 (2018).
Schaeffer, M. et al. Dynamic imaging of T cell-parasite interactions in the brains of mice chronically infected with Toxoplasma gondii. J. Immunol. 182, 6379–6393 (2009).
Paredes-Santos, T., Wang, Y., Waldman, B., Lourido, S. & Saeij, J. P. The GRA17 parasitophorous vacuole membrane permeability pore contributes to bradyzoite viability. Front. Cell Infect. Microbiol. 9, 321 (2019).
Betourne, A. et al. Hippocampal expression of a virus-derived protein impairs memory in mice. Proc. Natl Acad. Sci. USA 115, 1611–1616 (2018).
Dobin, A. et al. STAR: ultrafast universal RNA-seq aligner. Bioinformatics 29, 15–21 (2013).
Acknowledgements
We thank the following: D. Blum, L. Dupré, R. Lesourne, R. Liblau, C. Malnou, S. Marion and F. Masson for critical reading of the paper; F. Alt and A. Waisman for kindly agreeing to provide the floxed H2ax and Il1r1 transgenic mice; L. Mucke for allowing first experiments on H2A.X KO mice; R. Balouzat, H. Bes, D. Barry, J. Bonnet, F. Chaboud, E. Debon, S. Fresse, A. J. S. Negroni, J. Leblond, M.-A. El Manfaloti, S. Tetot and all services that are part of ANEXPLO-CREFRE for ethical care of our models; Y. Aubert from the genomics and transcriptomics core facility of Infinity for expert technical assistance on RNA-seq analyses; the Genotoul bioinformatics platform Toulouse Occitanie (Bioinfo Genotoul: https://doi.org/10.15454/1.5572369328961167E12) for providing computing and storage resources; S. Lachambre, L. Lobjois, F. L. Faqihi-Olive, V. Duplan-Eche, A.-L. Iscache, Y. Aubert and R. Romieu-Mourez from the microscopy, flow cytometry, transcriptomics and immunomonitoring core facilities of Infinity for technical help; and M. Periou, E. Barbouteau and E. Valdevit for technical help. This work was supported by institutional grants from Inserm, Marie Curie RI Europe (grant no. H2020 to E.S.), PIA PARAFRAP Consortium (grant no. ANR-11-LABX0024 to N.B.), PIA ANINFIMIP equipment (grant no. ANR-11-EQPX-0003 to N.B.), Agence Nationale pour la Recherche (grant nos. ANR-18-CE15-0015 MICCHROB and ANR-22-CE14-0053 NINTENDO to E.S. and N.B., and ANR-22-CE15-0018 ImmunUP to N.B.), Fondation pour la Recherche sur le Cerveau (grant no. AAP2021 to N.B.) and, from FRM, Association France Alzheimer, NARSAD Brain and Behavior Foundation, and the donation from Me Texier to E.S. F.H.M. was supported by Boehringer Ingelheim Fonds, and M.B. and B.A.M.S. by Fondation Vaincre Alzheimer. This work is part of the thesis projects of M.B., B.A.M.S. and F.H.M. We apologize to authors whose work could not be cited due to space limitations. The funders had no role in study design, data collection and analysis, decision to publish or preparation of the manuscript.
Author information
Authors and Affiliations
Contributions
M.B., B.A.M.S., F.H.M., C.P., E.B., A.A., G.L., D.G.-D., N.B. and E.S. designed the experiments. M.B., B.A.M.S., F.H.M., C.P., E.B., A.A., M.A., M.Z., A.C., H.G., T.F.-A., E.R., R.G.-L., S.A., R.B. and E.S. performed the experiments. M.B., B.A.M.S., F.H.M., C.P., E.B., A.A., E.R., M.A., M.Z., N.B. and E.S. analyzed the experiments. R.E. provided ethical care and advice about the mouse models and husbandry. A.C. generated the RNA-seq libraries. M.Z., M.A. and N.B. analyzed the RNA-seq data. H.G. provided technical assistance and advice for nuclei sorting. G.L. and D.G.-D. provided expert advice. E.S. and N.B. wrote the paper. All co-authors read, edited and approved the final paper.
Corresponding authors
Ethics declarations
Competing interests
The authors declare no competing interests.
Peer review
Peer review information
Nature Neuroscience thanks the anonymous reviewers for their contribution to the peer review of this work.
Additional information
Publisher’s note Springer Nature remains neutral with regard to jurisdictional claims in published maps and institutional affiliations.
Extended data
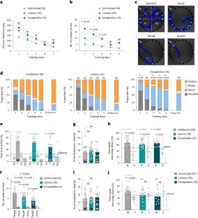
Extended Data Fig. 1 T. gondii-infected mice display immune cell infiltration, increased astrocyte numbers and microgliosis in the hippocampus.
Nine-week-old C57BL/6 J male mice were infected intra-peritoneally with 200 tachyzoites of Tg.GRA6-OVA (latency) or Tg.SAG1-OVA (encephalitis), or injected with PBS as a control (uninfected). (a, b) Kinetic monitoring of cyst number (a) and total parasite burden measured by qPCR on genomic DNA (b) over 20 weeks of infection with either Tg strain (mixed-effect statistical analysis, data pooled from 3 experiments). (c) Percentage of initial body mass was monitored throughout infection (Kruskal-Wallis with Dunn’s multiple comparison test performed on the area under the curve, values from one representative experiment). (d-e) Cell densities of (d) astrocytes or (e) microglial cells assessed in the dentate gyrus by immunofluorescence staining of, respectively, GFAP-positive (d) or IBA1-positive (e) cells (green) with DAPI-counterstained nuclei (blue) in uninfected vs. chronically infected mice (latency and encephalitis). Scale bar, 200 µm. Representative micrographs are shown on the left of the panel, including an orange rectangle area depicting the zone where counting was performed. White inset displays a representative cell within the counting area. Scale bar, 10 µm. Average cell densities in dentate gyrus region of the hippocampus are shown on the right side of the panel (Kruskal-Wallis with Dunn’s multiple comparison tests, data pooled from two independent experiments performed at between 15 and 19 wpi). (f-o) Microglia activation and immune cell infiltrates in the hippocampus (hpc) were assessed by flow cytometry at 11 wpi. (f) Presentation of the flow cytometry gating strategy. (g, j, n) Representative contour plots with numbers indicating the mean percentage ± s.e.m. (g) CD45 + CD11b- (lymphocytes), CD45 + CD11b+ (inflammatory myeloid cells) and CD45inter CD11b+ (microglia) populations out of live singlet cells, (j) Ly6G- Ly6Chi (monocytes), Ly6Clo (monocyte-derived dendritic cells and macrophages), Ly6G+ (neutrophils/granulocytes) populations out of CD45 + CD11b+ cells, and (n) CD3+ cells (T lymphocytes) out of CD45 + CD11b- population. (h-i) Activation of microglia was quantified as MHC class II (h) and (i) CD86 fold-change surface expression on microglia in infected over uninfected condition. (k, l, m, o) Absolute numbers of monocytes (k), neutrophils/granulocytes (l), Ly6Clo cells (m), and T lymphocytes (o) in hippocampus. Data pooled from two independent experiments. Statistical comparisons done by Kruskal-Wallis with Dunn’s multiple comparison test. All statistical tests were two-sided. Each dot represents an individual mouse, and n are indicated in each bar of the graphs. Graphs display mean ± s.e.m.
Extended Data Fig. 2 Neuronal IL-1R1 signaling in adult hippocampus is not required for learning, consolidation or recall of spatial memory, however it is critically involved in IL-1β-induced spatial memory impairment.
CamKIIα-Cre-ERT2: Il1r1fl/fl transgenic mice, in which the IL-1R1 receptor for IL-1α and IL-1β was knocked out in glutamatergic excitatory neurons of the forebrain (Il1r1fl/flCre+, Il1r1neuronKO) upon tamoxifen treatment and their Cre-negative Il1r1fl/flCre- (Il1r1neuronWT) control littermates were implanted with subcutaneous osmotic mini-pumps containing saline or IL-1β diluted in saline solution (5 µg/kg/day), one month post-tamoxifen treatment. (a) Body mass was monitored post implantation (Impact of time (p < 0.0001) and interaction of time with the group by mixed effects model analysis (REML) (*p < 0.05 by Dunn’s test), Values pooled from three independent experiments. (b-h) Starting 3 weeks post-implantation, mice were tested in behavioral tests. (b-c) In the EPM, all mice behaved similarly in terms of distance run during the first 5 min (b) or anxiety levels as shown by the percentage of exploration time spent within the open arms (c) (results pooled from 3 independent cohorts, analyzed by Bonferroni post-hoc tests). (d-g) In the Barnes maze, learning curves show mean daily distance run, as a percentage of the mean distance run during the first trial by the mice of the saline-treated Il1r1fl/flCre- group for each cohort (d), or mean number of errors of hole visits prior to finding the target hole connected to a hidden exit box (primary errors, e). Effect of time (p < 0.0001) was analyzed by repeated measures mixed-effects models. During a 90-s probe trial run 24 h after the last training trial in the maze, remote memory was assessed. (f) Number of visits of the original exit hole (target) vs. other holes in other quadrants (other) during probe trial. Results analyzed by repeated measures 3-way ANOVA (paired valued of target and other within group), and by Bonferroni post-hoc tests, between groups as indicated by brackets. (g) Percentage of time spent by mice in the target quadrant vs. the three other quadrants during the probe trial. Results were tested by one-sample t-tests compared to chance (25%). Data pooled from 2 independent cohorts. (h) Bars represent total exploration time of both objects in the object location test shown in Fig. 3i. Data pooled from 2 independent cohorts. All statistical tests were two-sided. Each dot represents an individual mouse, and n are indicated in each bar of the graphs. ns: non-significant. Graphs show mean ± s.e.m.
Extended Data Fig. 3 Chronic IL-1β impacts neither anxiety, activity or motility but causes long-lasting memory impairment despite clearance of the cytokine from the serum.
C57BL/6 J male mice were subcutaneously implanted with osmotic mini-pumps containing saline or IL-1β diluted in saline solution (5 µg/kg/day) for 35 days. (a) Body mass was monitored post-implantation (Impact of time (p < 0.0001), treatment (p = 0.03) and the interaction of both (p < 0.0001) analyzed by mixed effects model analysis (REML), *p < 0.05, ***p < 0.001 by Bonferroni post-hoc tests, pooled results from three independent experiments. Three (3) weeks post-implantation, mice were tested in the EPM (b-c), followed by the Barnes maze (d-f) the object location task (g). A Barnes maze was also performed 10 weeks post implantation (h-k). (b-c) In the EPM, all mice behaved similarly in terms of distance run during the first 5 min (b) or anxiety levels as shown by the percentages of time spent within the open arms (c) (Pool from 2 independent cohorts, results analyzed by Student’s t-tests with Welch correction). (d-f) In the Barnes maze performed when IL-1β concentrations are elevated in the serum (see Fig. 3a–f), the velocities of mice were assessed during training (e) and the probe trial (f) and the total distance run was measured during the probe trial (d). (g) In the object location task (as shown in Fig. 3h, during the first exploration of the arena, the distance run by the mice was measured. (h) IL-1β concentrations in the serum were assessed by ELISA 3 days after the Barnes maze probe test, that is, 75 days post-minipump implantation. Results from one experiment (unpaired Student’s t test). Each dot represents the value for one mouse. (i-k) In the Barnes maze, learning curves show mean daily distance run (i), or mean number of errors of hole visits (j) prior to finding the target hole connected to a hidden exit box. (k) Number of visits of the original exit hole (target) vs. other holes in other quadrants (other) during the probe trial. Data pooled from 2 independent cohorts. Effect of time (p < 0.0001) was analyzed by repeated measures mixed-effects models in e, i and j. ns, non-significant by Dunn’s tests. Results were analyzed by paired t-tests within group between target and other (k), and by Student’s t-tests compared to the saline group as indicated by brackets (d, f, g & h). Results pooled from 2 independent cohorts. ns: non-significant. All statistical tests were two-sided. Each dot represents an individual mouse, and n are indicated in each bar of the graphs, or in parentheses. Graphs show mean ± s.e.m.
Extended Data Fig. 4 Chronic exposure to IL-1β induces peripheral immune cell recruitment in the hippocampus without overt microglia activation.
C57BL/6 J male mice were subcutaneously implanted with osmotic mini-pumps containing saline or IL-1β diluted in saline solution (5 µg/kg/day) for 27 days. a) IL-1β concentration was measured in the hippocampus by Meso Scale Discovery Electrochemiluminescence (Mann-Whitney test, data pooled from 2 independent cohorts). (b-d) Cell densities of (b, c) microglial cells and (b, d) astrocytes were assessed in the dentate gyrus by immunofluorescence staining (b) of IBA1-positive cells (green) or GFAP-positive cells (red) with DAPI-counterstained nuclei (blue) in brain coronal sections. (b) Representative micrographs are shown. The counting area is similarly positioned as in Extended Data Figs. 1d, e. Average cell densities were analyzed by Student’s t-tests (one experiment). Each dot represents the mean value of 3 sections from one mouse. (e-m) Microglia activation and immune cell infiltrates in the hippocampus assessed by flow cytometry. (e, h, l) Representative contour plots with numbers indicating the mean percentage ± s.e.m of (e) CD45 + CD11b- (lymphocytes), CD45 + CD11b+ (inflammatory myeloid cells) and CD45inter CD11b+ (microglia) populations out of live singlet cells, (h) Ly6G- Ly6Chi (monocytes), Ly6Clo (monocyte-derived dendritic cells and macrophages), Ly6G+ (neutrophils/granulocytes) populations out of CD45 + CD11b+ cells, (l) CD3+ cells (T lymphocytes) out of CD45 + CD11b- population. (f) MHC class II and (g) CD86 fold-change surface expression on microglia in IL-1β over saline condition (unpaired Student’s t tests). Absolute numbers of (i) monocytes, (j) neutrophils/granulocytes, (k) Ly6Clo cells and, (m) T lymphocytes (Mann-Whitney test). Data pooled from two independent experiments. ns: non-significant. All statistical tests were two-sided. Each dot represents an individual mouse, and n are indicated in each bar of the graphs. Graphs show mean ± s.e.m.
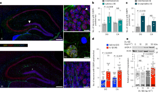
Extended Data Fig. 5 Astrocyte, microglia and new-born neuron cell numbers remain largely unaffected upon ablation of IL1r1 in neurons, unlike DSB levels, despite chronic systemic exposure to IL-1β.
Cell densities of (a) microglial cells and (b) astrocytes were assessed in the dentate gyrus by immunofluorescence staining of IBA1-positive cells (a) or GFAP-positive cells (b) in brain coronal sections from littermate mice, in which the Il1r1 gene was knocked out in glutamatergic neurons (Il1r1fl/flCre+) or not (Il1r1fl/flCre-) upon tamoxifen treatment and after 28 days of infusion of saline vs. IL-1β. The counting area is similarly positioned as in Extended Data Fig. 1d, e. Average cell densities were analyzed by Student’s t tests, (Data pooled from two independent experiments). (c) The number of newly born granule cells in the DG was determined by immunostaining of coronal brain sections for doublecortin (DCX) and counting immunoreactive neurons in the DG regions of three sections per mouse. (c) Representative micrographs (Scale bar, 100 µm) with details shown in right insets (Scale bar, 20 µm). On the right, the average number of immunoreactive neurons per section is shown (Data pooled from two independent experiments with C57BL6/J mice and from one experiment with Il1r1 transgenic mice, Bonferroni post-hoc tests). (d) Confocal micrographs of the hippocampus of two mice stained for DSB (53BP1, gray), indicating no changes in morphology and representative staining of 53BP1 in neurons. Scale bar, 200 μm. (e-f) Primary culture of hippocampal neurons were transduced one week post-plating with lentiviral constructs to knock-down Il1R1 expression, using Il1r1-targeting shRNA construct or scramble control (Scr). (e) The knock-down was verified by RT-qPCR using Il1r1 mRNA specific primers 72 h post transduction. One experiment. (f) At 14 DIV, one week post-transduction, cultures were challenged by 50 ng/ml of IL-1β, and levels of the DSB marker γH2A.X were determined by Western blotting. Relative γH2A.X expression was calculated as the ratio of γH2A.X to alpha-tubulin signal normalized with respect to the vehicle-treated culture. Data from 4 independent experiments. (Tukey post-hoc tests compared to scramble-transduced vehicle-treated controls (left bar) or as indicated by brackets). In the Western blot, each lane contained a sample from a different well of one culture and are blotted on the same membrane. Each dot represents the mean value of the 3 sections from one mouse (a-c) or the value for one well (e-f). ns: non-significant. All statistical tests were two-sided. Each dot represents an individual mouse, and n are indicated in each bar of the graphs, or in parentheses. Graphs show mean ± s.e.m.
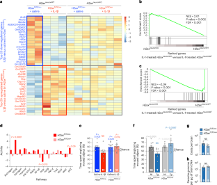
Extended Data Fig. 6 Validation of the H2ax conditional KO model and of the FANS approach to isolate neuronal nuclei.
(a) Representative micrographs showing total H2A.X (green) and nuclear DAPI (blue) signals in the hippocampi from one H2axneuronWT (H2axfl/fCre-) and one H2axneuronKO (H2axfl/fCre+) mouse. Both mice received tamoxifen, belonged to the same cohort and were implanted with saline-infusing minipumps. Scale bar, 200 μm. Cell densities of (b) microglial cells and (c) astrocytes were assessed in the dentate gyrus by immunofluorescence staining of IBA1-positive cells (b), and GFAP-positive cells (c) respectively in coronal sections from mice, in which H2ax gene was knocked out in neurons (H2axfl/flCre+) or not (H2axfl/flCre-) upon tamoxifen treatment and after 28 days of infusion of saline versus IL-1β. The counting area is similarly positioned as in Extended Data Fig. 1d, e. Average cell densities were analyzed by Student’s t tests (Results pooled from three independent experiments). (d) The number of newly born granule cells in the DG was determined by immunostaining of coronal brain sections for doublecortin (DCX) and counting immunoreactive neurons in the DG regions of three sections per mouse. Bars show average number of immunoreactive neurons per section (pool of two independent experiments). ns: non-significant, by Bonferroni post-hoc tests. Each dot represents the mean value of 3 sections for one mouse. (e, f, g) FANS procedure was performed from the hippocampus of mice in which H2ax was knocked out in neurons (H2axfl/flCre+) or not (H2axfl/flCre- littermates) upon tamoxifen treatment, at 4 weeks post-implantation of IL-1β- versus saline-infusing minipumps. (e) Flow cytometry gating strategy used to sort nuclei from hippocampal neurons. (f) Representative contour plots plus outlier dots for each experimental condition, with numbers indicating the mean percentage ± s.e.m of NeuNhi nuclei out of DAPI-positive singlet events. (g) Absolute numbers of sorted neuronal nuclei for each group, from one experiment. (h, i) Networks of the interactions between the EGFR pathway and its target genes differentially expressed between IL-1β vs saline in H2axneuronWT (h), or in H2axneuronKO hippocampal neurons (i). Arrows correspond to positive (red) or negative (blue) interactions predicted by PROGENy model. (j) Differential expression levels of individual EGFR pathway genes used in PROGENy model, based on Wald statistics (for example, logFC divided by logFC standard error), calculated between IL-1β and saline conditions, for H2axneuronWT (red) and H2axneuronKO (pink) genotypes. (k) DG cells and neurons in the CA1-3 regions containing 53BP1-positive foci were counted and averaged on three coronal sections per mouse, from the hippocampus of mice in which H2ax was knocked out in neurons (H2axfl/flCre+) or not (H2axfl/flCre- littermates) upon tamoxifen treatment, at 4 weeks post-implantation of IL-1β- vs. saline-infusing minipumps (data pooled from two independent experiments). Each dot represents the average value for one mouse (b-d, k), or the pool of 2 hippocampi from two mice within a group (g), and the number of mice are indicated in each bar of the graphs. ns: non-significant. All statistical tests were two-sided. Graphs show mean ± s.e.m.
Supplementary information
Supplementary Information (download PDF )
Supplementary protocols.
Supplementary Video 1 (download MP4 )
Visualization of colocalized 53BP1-positive and γH2A.X-positive DSB foci in the nucleus of an IL-1β-treated mouse by superresolution confocal microscopy. Superresolution confocal microscopy analysis was performed using STED technology on the DG region of coronal sections from IL-1β-treated mice. The 20 images of nuclear 53BP1-positive foci acquired randomly from four mice were analyzed for colocalization with γH2A.X and all appeared colocalized. There is a representative, three-dimensional, animated reconstruction view of a nucleus (in cyan) with colocalized 53BP1-positive foci (in magenta) with γH2A.X-positive foci (in green). Scale bar, 3 μm.
Source data
Source Data Fig. 1 (download JPG )
Broader western blot images. Larger portions of western blots corresponding to the components shown in Fig. 4e and Extended Data Fig. 5f, because signals of α-tubulin are very strong. After acquiring γH2A.X and α-tubulin signals simultaneously, the membrane was cut and γH2A.X-related signals were acquired separately from the cut membrane (lower panel).
Rights and permissions
Springer Nature or its licensor (e.g. a society or other partner) holds exclusive rights to this article under a publishing agreement with the author(s) or other rightsholder(s); author self-archiving of the accepted manuscript version of this article is solely governed by the terms of such publishing agreement and applicable law.
About this article
Cite this article
Belloy, M., Schmitt, B.A.M., Marty, F.H. et al. Toxoplasma gondii infection and chronic IL-1 elevation drive hippocampal DNA double-strand break signaling, leading to cognitive deficits. Nat Neurosci 28, 2067–2077 (2025). https://doi.org/10.1038/s41593-025-02041-x
Received:
Accepted:
Published:
Version of record:
Issue date:
DOI: https://doi.org/10.1038/s41593-025-02041-x


