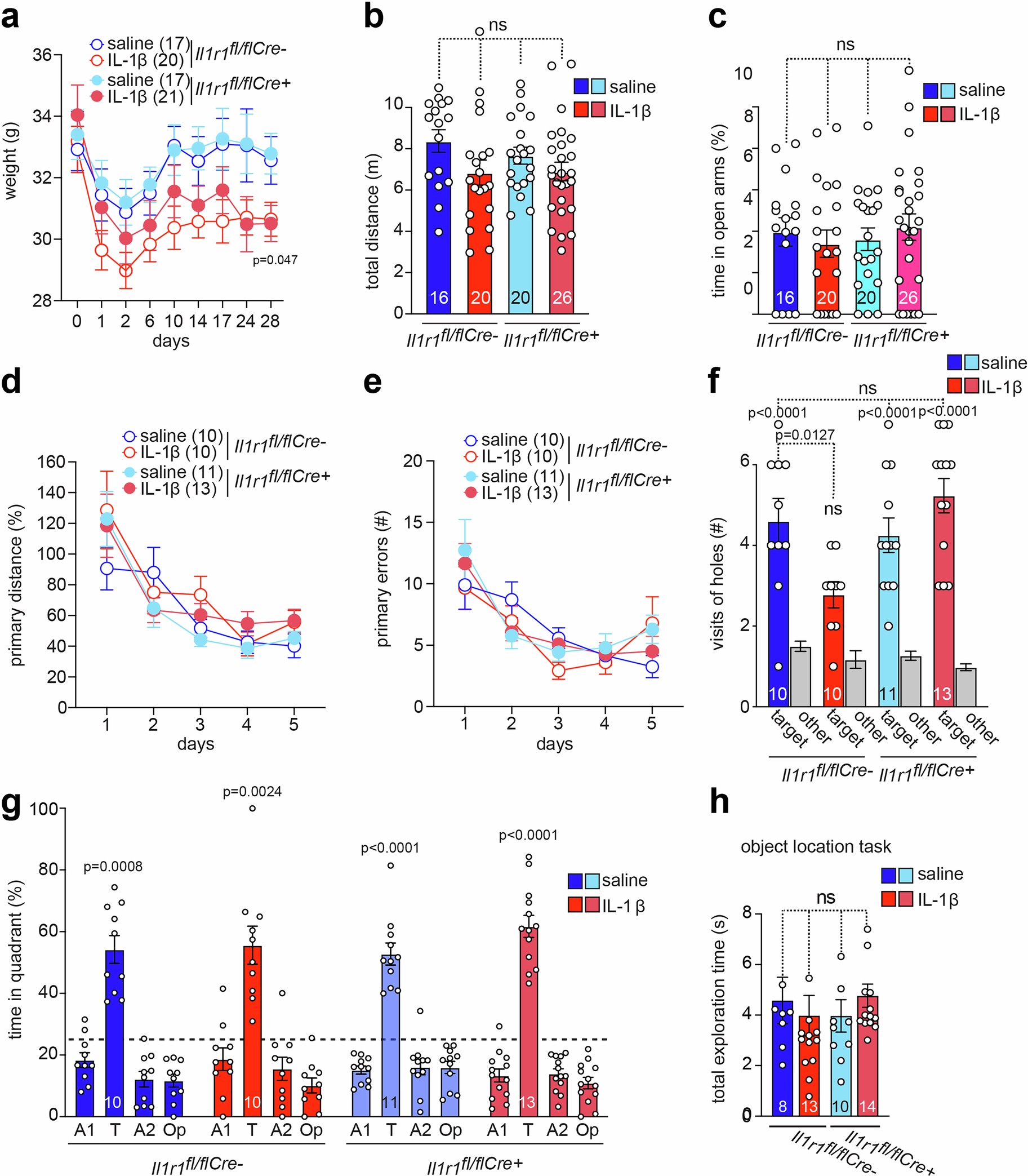
Extended Data Fig. 2: Neuronal IL-1R1 signaling in adult hippocampus is not required for learning, consolidation or recall of spatial memory, however it is critically involved in IL-1β-induced spatial memory impairment.

CamKIIα-Cre-ERT2: Il1r1fl/fl transgenic mice, in which the IL-1R1 receptor for IL-1α and IL-1β was knocked out in glutamatergic excitatory neurons of the forebrain (Il1r1fl/flCre+, Il1r1neuronKO) upon tamoxifen treatment and their Cre-negative Il1r1fl/flCre- (Il1r1neuronWT) control littermates were implanted with subcutaneous osmotic mini-pumps containing saline or IL-1β diluted in saline solution (5 µg/kg/day), one month post-tamoxifen treatment. (a) Body mass was monitored post implantation (Impact of time (p < 0.0001) and interaction of time with the group by mixed effects model analysis (REML) (*p < 0.05 by Dunn’s test), Values pooled from three independent experiments. (b-h) Starting 3 weeks post-implantation, mice were tested in behavioral tests. (b-c) In the EPM, all mice behaved similarly in terms of distance run during the first 5 min (b) or anxiety levels as shown by the percentage of exploration time spent within the open arms (c) (results pooled from 3 independent cohorts, analyzed by Bonferroni post-hoc tests). (d-g) In the Barnes maze, learning curves show mean daily distance run, as a percentage of the mean distance run during the first trial by the mice of the saline-treated Il1r1fl/flCre- group for each cohort (d), or mean number of errors of hole visits prior to finding the target hole connected to a hidden exit box (primary errors, e). Effect of time (p < 0.0001) was analyzed by repeated measures mixed-effects models. During a 90-s probe trial run 24 h after the last training trial in the maze, remote memory was assessed. (f) Number of visits of the original exit hole (target) vs. other holes in other quadrants (other) during probe trial. Results analyzed by repeated measures 3-way ANOVA (paired valued of target and other within group), and by Bonferroni post-hoc tests, between groups as indicated by brackets. (g) Percentage of time spent by mice in the target quadrant vs. the three other quadrants during the probe trial. Results were tested by one-sample t-tests compared to chance (25%). Data pooled from 2 independent cohorts. (h) Bars represent total exploration time of both objects in the object location test shown in Fig. 3i. Data pooled from 2 independent cohorts. All statistical tests were two-sided. Each dot represents an individual mouse, and n are indicated in each bar of the graphs. ns: non-significant. Graphs show mean ± s.e.m.