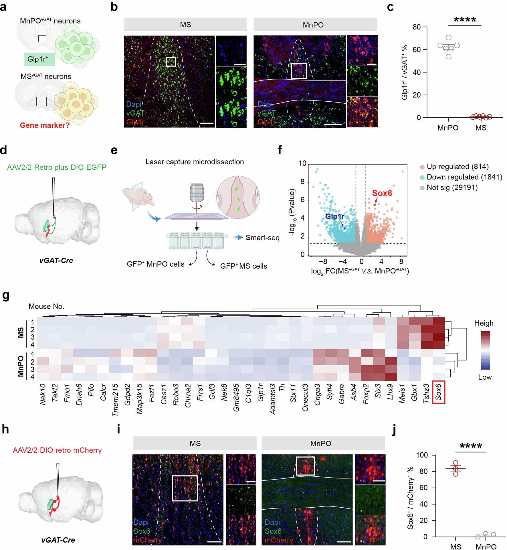
Extended Data Fig. 3: Distinct GABAergic subpopulations in the MS and MnPO.
From: A bottom-up septal inhibitory circuit mediates anticipatory control of drinking

a, Schematic representation of the experimental design to determine whether MnPO and MS GABAergic neurons are the same GLP1r+ population. b, Representative images showing the GABAergic neurons (green) co-labelled with GLP1r (red) in the MS and MnPO. Scale bars, 200 µm, 50 µm. c, Quantification of the overlap between vGAT and GLP1r signals in the MS and MnPO (n = 6 mice). d, Schematic of viral injection to label the SFO-projecting GABAergic neurons in the MS and MnPO for floresence-guided microdissection. e, Schematics of Smart-seq2 coupled with LCM (Spatial-seq) for analysis of the MS and MnPO GABAergic neurons. f, Volcano plot showing the differentially expressed genes of MSvGAT relative to MnPOvGAT neuronal subpopulation (n = 4 mice). Statistical analysis was performed using two-sided tests. Genes with p-value < 0.05 and log2 fold change > 1 were considered significantly different. g, Heatmap showing differentially expressed genes between the SFO-projecting MSvGAT and MnPOvGAT neuron populations (n = 4 mice). h, Schematic of viral injection to label the SFO-projecting GABAergic neurons in the MS and MnPO for IHC validation. i, Representative images showing that the majority of mCherry+ neurons (red) in the MS, but not in the MnPO, are Sox6+. Scale bars, 200 µm, 50 µm. j, Quantification of the overlap between mCherry and Sox6 signals in the MS and MnPO (n = 3 mice). Data are mean ± SEM ****P < 0.0001.