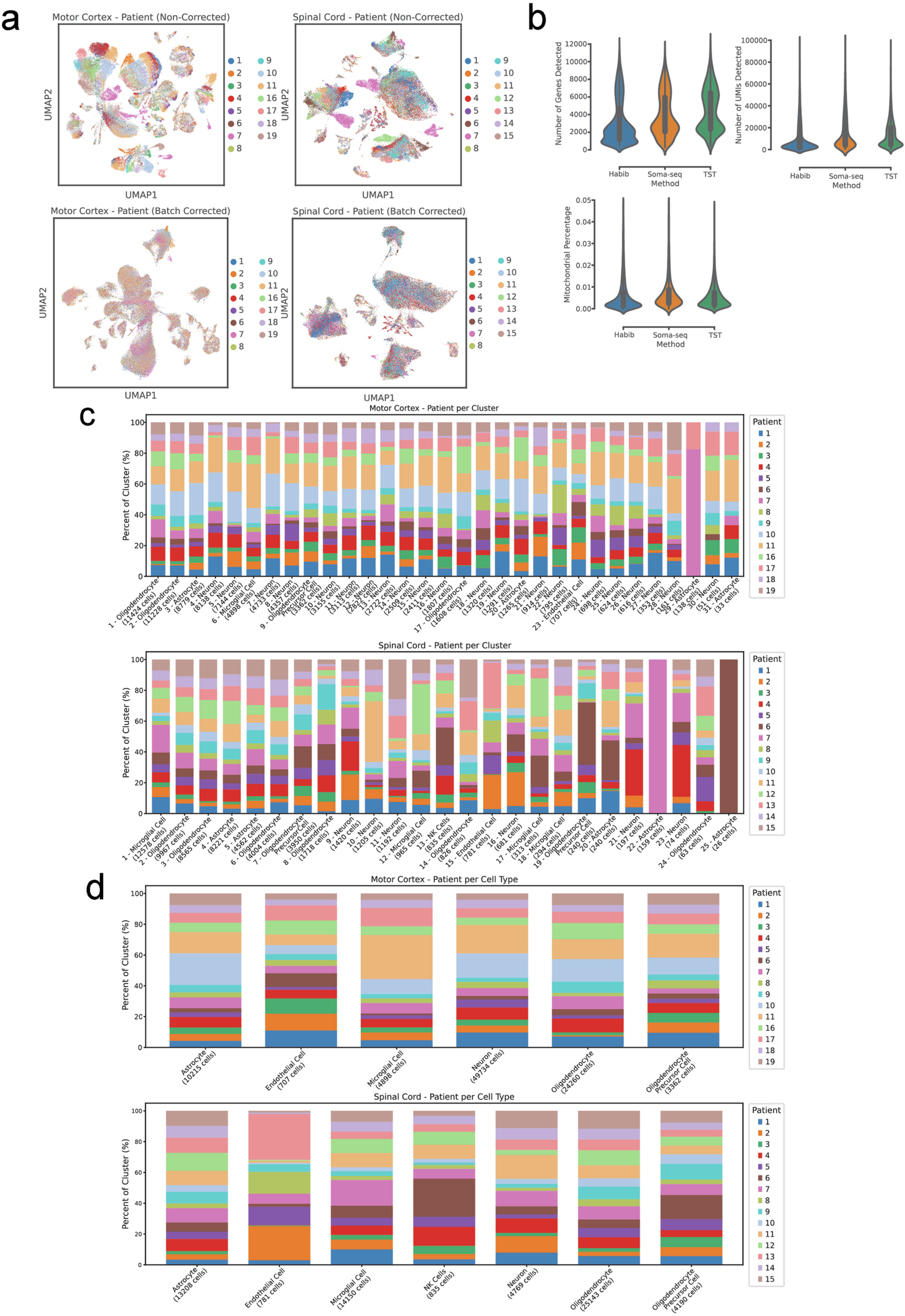
Extended Data Fig. 1: Overview of the full dataset and quality control.
From: C9orf72 hexanucleotide repeat expansions impair microglial response in ALS

(a) UMAP plot visualization of the single nuclei from motor cortex and spinal cord prior and after batch correction. (b) Quality control of the three isolation protocols (Habib, Soma-seq, TST): percentage of mitochondrial RNA, number of molecules detected per cell, number of genes detected per cell. (c) Contribution of each patient (y-axis) to each cluster (x-axis) of the motor cortex and spinal cord. (d) Contribution of each patient (y-axis) to each annotated cell type of the motor cortex and spinal cord.