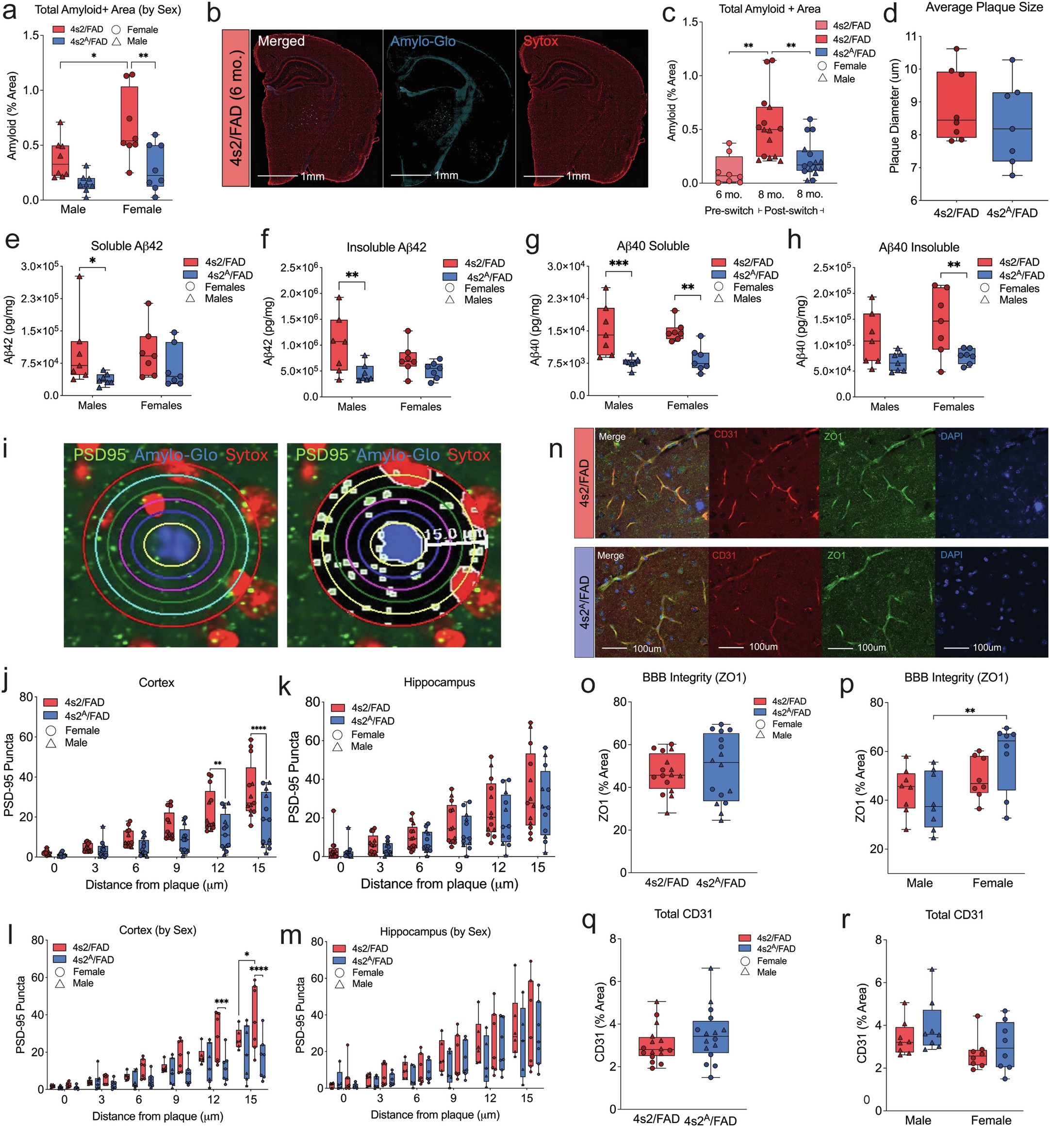
Extended Data Fig. 7: Amyloid deposition by sex, plaque toxicity, and tight junction protein quantification.

a, Quantification of total amylo-glo+ area by sex showing significantly higher amyloid+ area in 4s2/FAD females than 4s2/FAD males (n4s2A/FAD = 8 females; 8 males, n4s2/FAD = 8 females; 8 males; **p < 0.01; 2way ANOVA with multiple comparisons). b, Representative image of amylo-Glo (blue) and nuclei (red) staining in 6-month-old (pre-switch) 4s2/FAD mice. Scale is 1 mm. c, Percent amyloid+ area quantified over the 2-month period of astrocytic E2 expression showing a significant increase in amyloid+ percent area in8-month-old 4s2/FAD mice. (n4s2A/FAD-6mo = 8, n4s2/FAD-8mo. = 16, n4s2A/FAD-8mo. = 16; **p < 0.01; 2way ANOVA with multiple comparisons). d, Average plaque size at 8 mo. between 4s2/FAD controls and 4s2A/FAD mice (n4s2/FAD = 7, n4s2A/FAD = 7; two-tailed, unpaired t-test). e-h, Sex based analyses ELISA quantification of soluble and insoluble Ab42 and Ab40 species show no sex differences but suggest decreases in amyloid could be driven by trends within one sex (n4s2A/FAD = 7 females; 7 males, n4s2/FAD = 7 females; 7 males; *p < 0.05, **p < 0.01, ***p < 0.001, 2way ANOVA with multiple comparisons). i, Representative image of proximity analysis used to quantify PSD-95 puncta in 3um increments up to 15um from the plaque. PSD-95 (green), Amylo-Glo (blue), nuclei (red). Scale is 100um. j, l, PSD-95 quantification in the cortex showing decreases in PSD-95 in 4s2A/FAD mice starting at 12um from plaque center (j). Sex based analyses revealed that 4s2/FAD females had significantly more PSD-95 puncta than 4s2/FAD males farther from the plaque (l) (n4s2A/FAD = 6 females; 6 males, n4s2/FAD = 6 females; 6 males; **p < 0.01, ***p < 0.001, ****p < 0.0001; 2way ANOVA with multiple comparisons). k, m, PSD-95 quantification in the hippocampus (n4s2A/FAD = 6 females; 6 males, n4s2/FAD = 6 females; 6 males; 2way ANOVA with multiple comparisons). n, Representative images of CD31 (red), ZO1 (green), and DAPI (blue) staining. Scale is 100um. o, q, Quantification of tight junction protein ZO1 (o) with sex stratified analyses showing that 4s2A/FAD females have higher ZO1 than 4s2A/FAD males (q) (n4s2A/FAD = 8 females; 8 males, n4s2/FAD = 8 females; 8 males; **p < 0.01; 2way ANOVA with multiple comparisons). p, r, Quantification of total % area of CD31+ vessels (n4s2A/FAD = 8 females; 8 males, n4s2/FAD = 8 females; 8 males; 2way ANOVA with multiple comparisons). a-r, Detailed statistical information in supplementary table 3. Data represent mean ± s.e.m. of biological replicates. Individual data points plotted. Sex is denoted by symbol shape: females (circle), males (triangle). Box plots show center line, median; box limits, upper and lower quartiles; whiskers, minimum and maximum.